大佬亲自分享:Android开发该如何迎接2022

511 阅读4分钟

前言

2021年已然接近尾声,虽然没有2020年那么跌宕起伏,但很多行业仍旧收到了来自各方面的冲击(K12培训:你直接报我身份证号得了呗)。对于Android开发者们,年底也是听到、看到了很多不太利好的消息,很多大厂也是频频冲上热搜,这也着实让大家对自己的前途感到迷茫。

其实近些年来,很多人都在不断地唱衰Android的发展趋势,还有人每天纠结于要不要寻求转行。虽然Android热度不如从前,随着行业的发展,各大厂对于从业者的要求也越来越严格,但其实那些基础知识扎实、开发技能过硬的开发者依旧是各大厂争相抢夺的香饽饽,很多大厂对于中高级Android开发者仍旧求贤若渴。

“打铁还需自身硬”,这并不是一句空话。很多开发者也在积极的努力进步,但在信息爆炸的时代,苦于没有办法找到靠谱的学习资源。年后,金三银四也会马上到来,很多Androider都对高薪跃跃欲试。为了更好地帮助大家进行学习,在这里给大家分享一份BAT大佬整理总结出来的《2022中高级Android面试必知百题》,里面包含了所有Android面试的知识点,可以全面的进行知识补给。这份资料包含了JavaAndroid两大部分,由于篇幅原因,这里只展示部分知识点。**

Java部分

第一节 Java 基础部分

  • “equals”与“==”、“hashCode”的区别和使用场景

  • 谈一谈Java成员变量,局部变量和静态变量的创建和回收时机? 第二节 Java 集合

  • 谈谈List,Set,Map的区别?

  • HashMap 的实现原理

第三节 Java 多线程

  • Java 中使用多线程的方式有哪些

  • 如何保证线程安全?

第四节 Java 虚拟机

  • 谈一谈JAVA垃圾回收机制?

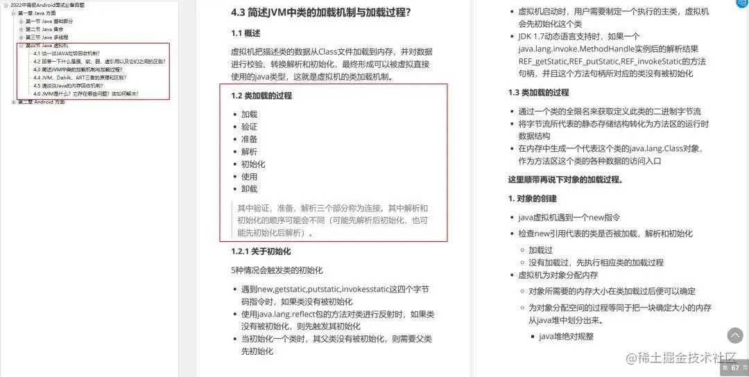
  • 简述JVM中类的加载机制与加载过程?

##Android部分

第一节 Android 四大组件相关

  • Activity 与 Fragment 之间常见的几种通信方式?
  • 简单介绍下ContentProvider是如何实现数据共享的?
  • Activity中onNewIntent方法的调用时机和使用场景?
  • Intent传输数据的大小有限制吗?如何解决?

第二节 Android 异步任务和消息机制

  • HandlerThread 的使用场景和用法?
  • AsyncTask的优点和缺点?
  • 子线程能否更新UI?为什么?
  • 试从源码角度分析Handler的post和sendMessage方法的区别和应用场景?

第三节 Android UI 绘制相关

  • 谈谈Android的事件分发机制
  • 谈谈自定义View的流程?
  • 谈一谈Fragment懒加载?
  • 谈一谈Activity,View,Window三者的关系?
  • 请谈谈Fragment的生命周期?

第四节 Android 性能调优相关

  • 谈谈你对Android性能优化方面的了解?
  • 一般什么情况下会导致内存泄漏问题?
  • 哪些情况下会导致oom问题?
  • 谈谈你是如何优化App启动过程的?
  • 谈谈如何对WebView进行优化?

第五节 Android 中的 IPC

  • 请回答一下Android进程间的通信方式?
  • 请谈谈你对Binder机制的理解?
  • 谈谈 AIDL?

第六节 Android 系统 SDK 相关

  • 请简要谈谈Android系统的架构组成?
  • 什么是Lifecycle?请分析其内部原理和使用场景?
  • 请简述Apk的安装过程?

第七节 第三方框架分析

  • 谈一谈LeakCanray的工作原理?
  • 谈一谈RxJava背压原理?

第八节 综合技术

  • 请谈谈你对 MVC 和 MVP 的理解?
  • 简述下热修复的原理?
  • 什么是MVVM?你是如何将其应用于具体项目中的?

第九节 数据结构方面

  • 什么是冒泡排序?如何优化?
  • 什么是红黑树?为什么要用红黑树?

第十节 设计模式

  • 什么是代理模式?如何使用?Android源码中的代理模式?
  • 谈一谈单例模式,建造者模式,工厂模式的使用场景?如何合理选择?

第十一节 计算机网络方面

  • 请简述 Http 与 Https 的区别?
  • 请简述一次http网络请求的过程?
  • 为什么说Http是可靠的数据传输协议?

第十二节 Kotlin方面

  • 请简述一下什么是 Kotlin?它有哪些特性?

  • Kotlin 中注解 @JvmOverloads 的作用?
  • 在Kotlin中,何为解构?该如何使用?
  • 请谈谈Kotlin中的Coroutines,它与线程有什么区别?有哪些优点?
  • Kotlin中集合遍历有哪几种方式? ......