年终总结-通过简历看前端菜鸟变大鹏

5,679 阅读8分钟

「时光不负,创作不停,本文正在参加2021年终总结征文大赛

前言

从事前端工作3年了,一直想写年终总结,拖到了3年后的今天,实在是腾不出时间来整理呀。 这3年换了几份工作,每次换工作避免不了要更新简历,那我们就通过简历来看看我这个前端菜鸟成长了多少吧。

2018年7月-走进前端大门

  • 喜报:前端培训招新啦,免费培训,包吃住!
  • 纳尼?小伙伴们看到这个可能会惊讶,都90后了,这年代还能有这种天上掉馅饼的好事?
  • 这个真的可以有(白话就是白吃白住白嫖,手动dog)!
  • 小年糕你值得拥有(给小年糕宣传一波)!来看看当时的宣传海报:

6574317024837632526.jpg

  • 当时来的同学有20个左右,有河北大学,华北电力大学,农大,天津大学,还有一个北邮的研究生(来的晚跟我一个宿舍),可以说同学的实力都是一顶一的一本大学啊。我和我学校的(保定学院),一个本科,一个大专(没错,是我了),在这些大佬面前简直菜的不能再菜了。

  • 初来乍到,送的小礼物 6607975426809659917.jpg

  • 作息时间表,每一天都安排的满满的,当时一天根本就跟不上,学霸每天晚上都学到晚上1-2点(我11点就睡了) 6607975424947388942.jpg

  • 第一周课程表 6607975376771613197.jpg

  • CEO茹海波给我们讲述小年糕的故事 6607975334358811149.jpg

  • 我们当时是抢着坐,谁先到谁坐前面,偶尔我也能抢到前面的位置,看着老师的笔记本,我就已经在想以后我也要有个Mac(现在已经有了,MacPro定制配置2w) 6581328906924605965.jpg

  • 来看看我们的伙食,相对来说很好了吧,每天不重样。 6607975385357353485.jpg6607975403313168910.jpg

  • 老师晚上帮我们解答问题,老师很细心,当时flex给我们解释的很清楚,到现在还记得。 6607975280868868621.jpg

  • 在这些一本大佬面前(有的都已经实习过了,会vue,熟练前端3大基础),当时的我,刚刚从学校出来,啥都不懂,html都不会写,死撑了2个星期,就被淘汰了(不然怎么会有后面换工作的经历)。后来了解到当时完成培训的学霸现在还在小年糕。

  • 我很感谢小年糕,带我认识了前端的知识体系路线,带我入了前端的门,记得当时老师说的一句话,现在是我的座右铭之一:“前端所见即所得”,让我认认真真地喜欢上了前端。

  • 上面说了那么多,也只是这一年开始入门前端,后来又自己在家根据培训所学,从头学习了2个月,9月份,开始正式找工作。第一份简历来啦!

2018年09月15日-第一份简历-入门

  • 求职意向等等,我都截掉了
  • 第一份简历,主要技术:html,css,js,jq,git,其他都是瞎扯淡(懂得都懂)

image.png

  • 我用当时所学,找到了第一份工作,虽然薪资很少,但是这是我正式进入前端的开始,后面还有很多好玩的在等着我。
  • 我喜欢把前端比作网游,就像打怪升级,学会一个技术,学会用一个工具,学会一个小技巧,我的经验值就在增加。
  • 当职业变成一个爱好,生活会变得很幸福,工作亦是娱乐,偶尔我会沉迷在一个问题上思考学习和探索。
  • 18年刚刚入门前端的时候,很幸运的认识了“不正”前辈,当时他工作3年了,给予我前端的学习和工作很多帮助,在这谢谢不正前辈了。通过他还认识了coco前辈(css大佬)chokcoco 的个人主页 - 动态 - 掘金 (juejin.cn),以及一群大佬们,每次遇到问题在群里问都能得到很好的解决方案,谢谢大家的帮助。

2019年05月05日-第二份简历-提升实力

  • 当时vue开始流行,我也开始布局学习vue,学习mvvm框架相关知识,极力向公司推荐使用vue,公司招来了一位3年的前端大佬,他工资是我3倍,一起吃饭时我总是向他提问题,有时候他也不能很好的解答,我就去问不正,不正都给我提供了方案,当时就觉得同样是3年,我们公司这个有点太拉垮了,后来就各种不服他,努力变得比他优秀(然后就跳槽)。
  • 第二份简历,主要技术:html,css,js,预编译,跨端,vue,git
  • 做了一些个人网站,也开始写一些总结类文章

image.png

  • 当时出去面试,不知道是我飘了,还是我太菜了,基础(html,css,js)差点被问懵,差点没找到工作,后来我姐的朋友内推找到了工作。

2019年09月25日-第三份简历-成长

  • 入职了一家教育类公司之后,我接触到了Angular,当时还是很抵触的(因为我学的是vue),我就去了一个公众号问了作者一个问题。
  • 我学的是vue,但是要让我作Angular工作,去了还要重新学,要不要去?
  • 记得作者是这样回答的:不管是vue,react,angular,都只是框架,都可以学习使用,当你使用达到一定程度之后,你就会去想他是怎么实现的,慢慢再深入研究,最后到底层基础。不管框架是什么,去用就好了。
  • 目前我学习知识的思路也是按照这个来的,使用->理解使用->源码->理解源码->学习底层模式
  • 在这个公司,一个月几乎有一半的时间在学习,我在这个公司可以说是学习最多的时候了,当时我还报了一个珠峰前端架构课(剧透,后面会讲)。
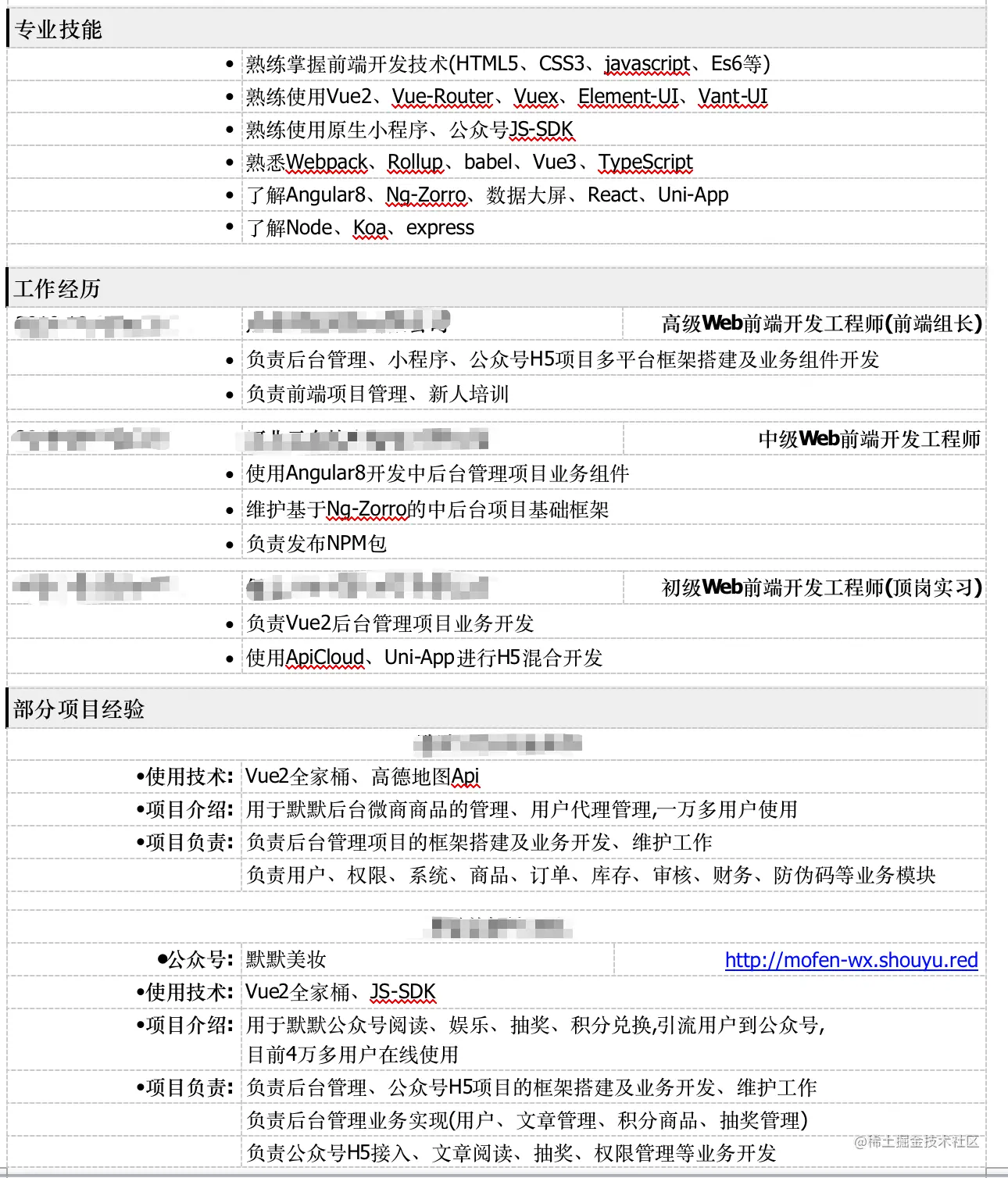
  • 第三份简历,主要技术:vue全家桶,es6,angular8,原生小程序,跨端,构建工具,node服务,git
  • 为啥不写三大基础了,都已经工作1年多了,基础再往简历上写就太掉价了
  • 这个时候算是有点前端的样子了,基本上主流技术开始熟练使用了

image.png

  • 这里可能会问,你5月份刚换的工作,为啥你9月份又写份简历?当然是又要换工作了。
  • 在5月份面试时,有家做小程序的公司我没有去,过了几个月他们通过我前同事了解到了我的能力(小地方所以很容易碰到熟人),觉得我能力比较强,想给我高工资让我过去。
  • 本来我是不敢去的,虽然给的工资高,但相应的需要承担责任了(要做小组长),学了3个月的架构课,让我变得有底气了,小程序也学过了,可以去试试自己的能力,我和这边教育公司打了招呼问他们我要转正了,有另一家公司要我,给不给多点工资,没有同意,我就去了小程序的公司。

2021年03月15日-第四份简历-蜕变

  • 我在做小程序公司稳定了1年多,做了很多痛苦的,有趣的项目,有做成的,也有失败,承担了一个组长该有的责任。很感谢公司对我的信任。
  • 这一年多做了小程序+公众号+pc后台商城类整个系统的架构,很清晰地了解了电商核心逻辑,当时公司想做低代码平台,但限于我们技术能力,没做成,我也开始接触低代码,可视化相关的东西,慢慢开始喜欢可视化。 ​
  • 第四份简历,主要技术:前端基础,vue2全家桶,小程序,公众号,构建工具,angular,vue,ts,服务端
  • 这里我为啥有写前端基础了,因为基础开始逐渐打牢,技能描述开始简化,通过关键词让面试官更好地了解你,这份简历是让coco帮我评审过的,啊哈哈。

image.png image.png

致敬2022

  • 目前,入职了北京一家做可视化的公司,提前完成了我想玩可视化的梦,很感谢让我进门的经理(学哥),以及一起共事的同事们,从刚开始的了解可视化(echarts,展示类),到3D可视化,到现在承担起团队项目架构,我真正开始玩可视化了,路还很长,仍需努力。

  • 2022年即将起航,我的学习计划也要开始落实。 image.png

  • 大家一起共勉!

  • 我的github:github.com/ynzy,欢迎follow, 欢迎start!