[路飞]_leetcode138.复制带随机指针的链表

125 阅读2分钟

题目简述

leetcode138.复制带随机指针的链表

给你一个长度为 n 的链表,每个节点包含一个额外增加的随机指针 random ,该指针可以指向链表中的任何节点或空节点。

构造这个链表的 深拷贝。 深拷贝应该正好由 n 个 全新 节点组成,其中每个新节点的值都设为其对应的原节点的值。新节点的 next 指针和 random 指针也都应指向复制链表中的新节点,并使原链表和复制链表中的这些指针能够表示相同的链表状态。复制链表中的指针都不应指向原链表中的节点 。

例如,如果原链表中有 X 和 Y 两个节点,其中 X.random --> Y 。那么在复制链表中对应的两个节点 x 和 y ,同样有 x.random --> y 。

返回复制链表的头节点。

用一个由 n 个节点组成的链表来表示输入/输出中的链表。每个节点用一个 [val, random_index] 表示:

val:一个表示 Node.val 的整数。 random_index:随机指针指向的节点索引(范围从 0 到 n-1);如果不指向任何节点,则为  null 。 你的代码 只 接受原链表的头节点 head 作为传入参数。

示例

示例1: image.png

输入:head = [[7,null],[13,0],[11,4],[10,2],[1,0]]
输出:[[7,null],[13,0],[11,4],[10,2],[1,0]]

示例2: image.png

输入: head = [[1,1],[2,1]]
输出: [[1,1],[2,1]]

示例3: image.png

输入: head = [[3,null],[3,0],[3,null]]
输出: [[3,null],[3,0],[3,null]]

示例4:

输入: head = []
输出: []
解释: 给定的链表为空(空指针),因此返回 null。

提示:

  • 0 <= n <= 1000
  • -10000 <= Node.val <= 10000
  • Node.random 为空(null)或指向链表中的节点。

javascript实现

/**
 * // Definition for a Node.
 * function Node(val, next, random) {
 *    this.val = val;
 *    this.next = next;
 *    this.random = random;
 * };
 */

/**
 * @param {Node} head
 * @return {Node}
 */
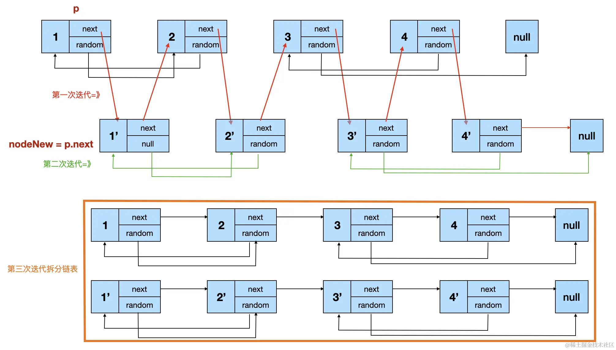
//  链表节点判空
// 1、暂时不管random指针,先把复制节点值与next指针
// 2、处理复制节点的random指针
// 3、把链表拆分成原链表和复制链表
var copyRandomList = function(head) {
    if(head == null) return head;
    let p = head, nodeNew;
    while(p) {
        nodeNew = new Node(p.val,p.next, null);
        p.next = nodeNew;
        p = nodeNew.next
    }// 1 -> 1' -> 2 -> 2' -> 3 -> 3' -> null
    p = head, nodeNew= head.next;
    while(p) {
        nodeNew.random = (p.random != null) ? p.random.next : null;
        p = nodeNew.next;
        if(p) nodeNew = p.next;
    }
    p = head;   
    let newHead = head.next;
    while(p) {
        nodeNew = p.next;
        p.next = (p.next != null) ? p.next.next : null;
        nodeNew.next = (nodeNew.next != null) ? nodeNew.next.next : null;
        p = p.next;
        nodeNew = nodeNew.next;
    }
    return newHead

};

图解

image.png 视频讲解:链接