一文带你学习:Vue生命周期、this.$nextTick、将Axios绑定到全局、输入防抖

1,407 阅读2分钟

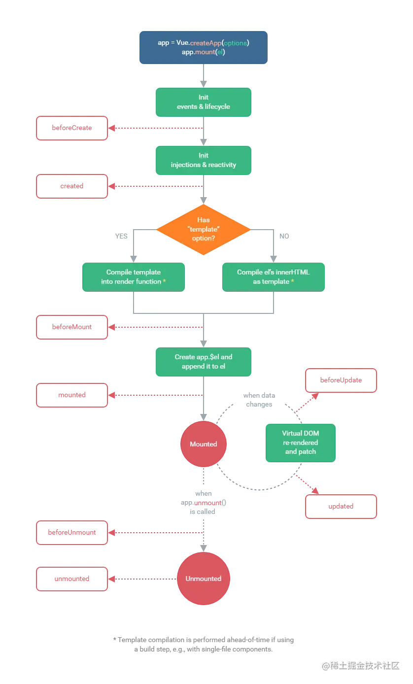
生命周期图示

image.png

触发顺序

  1. beforeCreate
  2. created
  3. beforeMount
  4. mounted
  5. beforeUpdate
  6. updated
  7. beforeUnmount
  8. unmounted

动态组件keep-alive

当我们卸载组件后进行重新挂载的时候,如果想要保持组件的状态,避免反复重渲染带来的性能问题,这个时候可以使用keep-alive。

使用方法

我们只需通过keep-alive这个组件进行包裹目标组件即可。

<keep-alive>
  <life-cycle v-if="isShow"></life-cycle>
</keep-alive>

当keep-alive缓存的组件被激活时,activated这个生命周期函数被调用,当keep-alive缓存的组件被卸载时,deactivated这个生命周期函数被调用。

this.$nextTick的用法

有时候从远程获取到的值,改变了定义的变量,可以通过this.$nextTick获取到最新的。

  mounted() {
    /*请求数据,操作dom , 放在这个里面  mounted*/
    const oDiv1 = document.querySelector('#msg');
    console.log('1: ' + oDiv1.innerHTML);
    this.msg = "$nextTick演示";
    const oDiv2 = document.querySelector("#msg");
    console.log("2: " + oDiv2.innerHTML);

    this.$nextTick(() => {
      const oDiv3 = document.querySelector("#msg");
      console.log("3: ",oDiv3.innerHTML);
    })
    console.log("模板编译完成4");
  }

上面的输出1和2拿到的都是修改前的数据,只有nextTick拿到的是修改后的数据。

Vue3中使用Axios请求第三方接口

  1. 安装axios
npm i axios
  1. 引入axios
import axios from 'axios'
  1. 发送get请求
getData() {
  const api = "http://www.phonegap100.com/appapi.php?a=getPortalList&catid=20&page=1";
  axios.get(api).then((response) => {
    console.log(response);
    this.list = response.data.result;
  }).catch(err => {
    console.log(err);
  })
}

将Axios绑定到全局

  1. 在main.js中注释下这个语句
// 首先将下面的这句话注释掉
// createApp(App).mount('#app')
  1. 引入axios
import Axios from 'axios'
  1. 将axios绑定到全局
const app = createApp(App);
app.config.globalProperties.Axios = Axios;

app.mount('#app');

使用fetch-jsonp请求jsonp接口

在已有axios的情况下,为什么还需要fetch-jsonp,因为axios不支持jsonp请求,如果服务端只提供了jsonp调用,这个方法就很有用了。

  1. 安装模块
npm i fetch-jsonp
  1. 引入模块
import fetchJsonp from 'fetch-jsonp';
  1. 绑定到全局
app.config.globalProperties.fetchJsonp = fetchJsonp;
  1. 发送请求
getData() {
  const api = "https://sp0.baidu.com/5a1Fazu8AA54nxGko9WTAnF6hhy/su?wd=javascript";
  this.fetchJsonp(api, {
    jsonpCallback: "cb",
  })
    .then((response) => {
      return response.json();
    })
    .then((data) => {
      console.log(data);
      this.list = data.s;
    })
    .catch((err) => {
      console.log(err);
    });
}

输入防抖的实现

实现最后一个字符输入500ms后,才请求数据,新输入的会清空以前输入的定时器。

export default {
  data() {
    return {
      keyword: "",
      list: [],
      timer: "",
    };
  },
  methods: {
    getData() {
      if (this.keyword != "") {
        clearTimeout(this.timer);
        this.timer = setTimeout(() => {
          const api =
            "https://sp0.baidu.com/5a1Fazu8AA54nxGko9WTAnF6hhy/su?wd=" +
            this.keyword;
          this.fetchJsonp(api, {
            jsonpCallback: "cb",
          })
            .then((response) => {
              return response.json();
            })
            .then((data) => {
              console.log(data);
              this.list = data.s;
            })
            .catch((err) => {
              console.log(err);
            });
        }, 500);
      }
    },
  },
};