DGIOT物联网架构设计

363 阅读6分钟

分层架构

在应用系统开发中,采用严格的、单一的、真正的的分层架构是可以的,但实际上我们已经采用了多种架构模式设计系统。当多种不同范式的架构混合在一起,你会不会出现“指鹿为马”的现象呢?

  • 严格分层架构

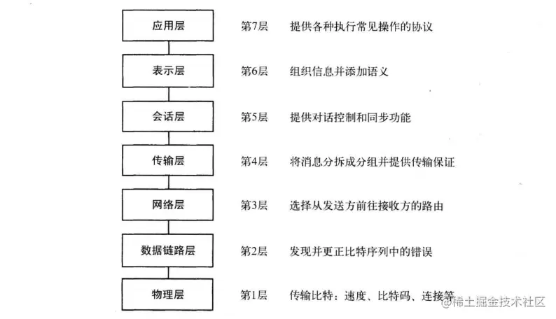
在研究分层架构时,常通过概念性的定义或 OSI 七层应用(架构)来说明或解释分层架构:

架构模式 Layers 有助于将应用程序划分为多组子任务,其中每组子任务都位于特定抽象层。

osi.png

图片取自《 POSA , Vol.I , p22 》

作为一个在项目中引入分层架构的应用者,我们应该从更具体的规范来实现分层架构:

  • 相邻层之间必须是单向耦合。上层只能依赖下层,下层永远不能依赖上层。

  • 相邻层之间必须是单向通信。上层去调用下层所提供的接口,下层永远不能调用上层的接口。

《 POSA , Vol.I 》 为我们提供了更多的实现规范,然而我要解决的是有关层的单向依赖问题。因为有一些人在使用分层架构时,尤其是将分层架构引入到项目的目录结构时,对于某些对象的划分(从属)存在一些混乱问题。

如果你有兴趣了解更多分层架构的实现规范,可参考:《 POSA , Vol.I 》第二十六页到第二十九页相关知识。

  • 松散分层架构(Relaxed Layered System)

在领域驱动设计(DDD)中采用的是松散分层架构,层间关系不那么严格。每层都可能使用它下面所有层的服务,而不仅仅是下一层的服务。每层都可能是半透明的,这意味着有些服务只对上一层可见,而有些服务对上面的所有层都可见。

osi1.png

注意:松散分层架构依然是单向依赖,表明上层只能调用下层的服务,下层不能调用上层的服务。

  • 继承分层架构(Layering Through Inheritance)

同时在领域驱动设计(DDD)中也采用了继承分层架构,高层继承并实现低层接口。我们需要调整一下各层的顺序,并且将基础设施层移动到最高层。

注意:继承分层架构依然是单向依赖,这也意味着领域层、应用层、表现层将不能依赖基础设施层,相反基础设施层可以依赖它们。

领域层 UserRepository 接口:

package com.mallfoundry.user.domain;
public interface UserRepository {    User save(User user);}

基础设施层 JpaUserRepository 实现类:

package com.mallfoundry.user.infrastructure.persistence;
public class JpaUserRepository implements UserRepository {
    private final EntityManager entityManager;
    public JpaUserRepository(EntityManager entityManager) {        this.entityManager = entityManager;    }
    @Override    public User save(User user) {        return this.entityManager.merge(user);    }}
  • 包(Package)与分层架构

我们确实使用包来划分层级,但是包名并不能真正表示分层。

  • 资源库(Repository)

我们通常将资源库的实现放置在基础设施层,这是因为我们采用了继承分层架构。如果你现在采用的是松散分层架构,你需要将资源库的实现放置在领域层。这是层的单向依赖原则所致,你不应该破坏这个原则。没有任何理由需要破坏分层架构的单向依赖原则,除非你不采用分层架构。

  • 三层或四层架构

我们应该从混乱到有序的这个历史过程去研究(分析)分层架构,尤其是我们现在处在前后端分离的环境下,应用系统使用分层架构又面临着什么样的划分变化。

  • 第一个阶段:应用系统只有两层:表示(现)层和数据库层。在视图中直接使用数据库所提供的访问接口操作数据,如:JDBC,在视图中直接使用 ResultSet 表示数据。(需要特别注意的是:在视图中直接使用 ResultSet 。)

  • 第二个阶段:应用系统划分为三层:表现层、领域层和数据库层。在这个阶段,我们已经开始意识到模型了,模型的出现意味着在视图中不在直接使用 ResultSet 了,而是使用从 ResultSet 相映射的编程语言中的结构体(struct)或者对象类(class)。这表示:从编程语言中的表示法可以抽象业务域中的概念结构了。

  • 第三个阶段:应用系统划分为四层:表现层、应用(业务)逻辑层、领域层和数据库层。由于业务逻辑依然存在视图中,我们需要将视图中的业务逻辑与视图分离出来,此时出现了应用层。同时表现层也有所推进,表现层使用 MVC 架构。通过在 Controller 调用应用层所提供的接口并获得接口所返回的模型(model)数据,并在 Controller 中将 model 和 view 组合起来,最终完成渲染工作。正是因为在表现层使用 MVC 架构使得视图(view)与下层实现松耦合。

应用系统使用分层架构在第三阶段基本已经成熟。因为我们要探讨的是有关领域驱动设计(DDD)的分层架构,所以我们依然需要做进一步补充。具体包括两方面的补充:

  • 第四个阶段:面向对象的发展与应用,这个阶段对总的层次划分没有大的变化。具体的变化的是有关应用层与领域层的内容,更具体的来说是领域层的变化。面向对象的出现使得大家开始使用面向对象来设计领域模型。这表示:由属性操作所表示的对象模型用来抽象业务域中的概念模型。同时这又表示应用(业务)逻辑层中的业务逻辑也将被对象领域模型所承担,应用层只需要控制协调有关对象领域模型的相关逻辑。非常幸运的是,Eric 对这一现象中的更多细节做了非常系统性的阐述,最终形成《领域驱动设计》这本书。

  • 第五个阶段:前后端分离后对分层架构的影响。在前后端分离的项目中,表现层被完全的从后端剥离出来,后端只需要提供接口数据,如:RESTful , gRPC , Thrift , GraphQL 协议的后端接口。此时后端还是不是四层架构呢?这确实伴随着两条发展路线:一条是服务于前端的后端模式(BFF)。另一条是基于聚合对象的接口模式。它们的区别在于 BFF 频繁变化,后者不会因为前端频繁变化而变化。