什么是版本控制及git与svn区别

504 阅读9分钟

关于版本控制

什么是“版本控制”?为什么要关心它呢?

版本控制是一种记录一个或若干文件内容变化,以便将来查阅特定版本修订情况的系统。在本书所展示的例子中,我们对保存着软件源代码的文件作版本控制,但实际上,可以对任何类型的文件进行版本控制。

如果你是位图形或网页设计师,可能会需要保存某一幅图片或页面布局文件的所有修订版本(这或许是你非常渴望拥有的功能),采用版本控制系统(VCS)是个明智的选择。 有了它就可以将某个文件回溯到之前的状态,甚至将整个项目都回退到过去某个时间点的状态,可以比较文件的变化细节,查出最后是谁修改了哪个地方,从而找出导致怪异问题出现的原因,又是谁在何时报告了某个功能缺陷等等。

举个栗子

学生论文

image.png

使用版本控制系统通常还意味着,就算你乱来一气把整个项目中的文件改的改,删的删了,这也没有关系,你也照样可以很容易地就恢复到原先的样子。但额外增加的工作量却微乎其微。

本地版本控制系统

许多人习惯用复制整个项目目录的方式来保存不同的版本,或许还会改名加上备份时间以示区别。 这么做唯一的好处就是简单,但是特别容易犯错。 有时候会混淆所在的工作目录,一不小心会写错文件或者覆盖意想外的文件。

为了解决这个问题,人们很久以前就开发了许多种本地版本控制系统,大多都是采用某种简单的数据库来记录文件的历次更新差异。

image.png

集中化的版本控制系统

接下来人们又遇到一个问题,如何让在不同系统上的开发者协同工作? 于是,集中化的版本控制系统(Centralized Version Control Systems,简称 CVCS)应运而生。 这类系统,诸如 CVSSubversion(SVN) 以及 Perforce 等,都有一个单一的集中管理的服务器,保存所有文件的修订版本,而协同工作的人们都通过客户端连到这台服务器,取出最新的文件或者提交更新。多年以来,这已成为版本控制系统的标准做法。

image.png

这种做法带来了许多好处:

  1. 每个人都可以在一定程度上看到项目中的其他人正在做些什么。
  2. 管理员也可以轻松掌控每个开发者的权限,并且管理一个 CVCS 要远比在各个客户端上维护本地数据库来得轻松容易。

缺点:

  1. 中央服务器的单点故障(如果宕机一小时,那么在这一小时内,谁都无法提交更新,也就无法协同工作。)
  2. 如果中心数据库所在的磁盘发生损坏,又没有做恰当备份,毫无疑问您将丢失所有数据——包括项目的整个变更历史,只剩下人们在各自机器上保留的单独快照。

分布式版本控制系统

只要整个项目的历史记录被保存在单一位置,就有丢失所有历史更新记录的风险。

于是分布式版本控制系统(Distributed Version Control System,简称 DVCS)面世了。 在这类系统中,像 GitMercurialBazaar 以及 Darcs 等,客户端并不只提取最新版本的文件快照,而是把代码仓库完整地镜像下来。 这么一来,任何一处协同工作用的服务器发生故障,事后都可以用任何一个镜像出来的本地仓库恢复。 因为每一次的克隆操作,实际上都是一次对代码仓库的完整备份。

image.png

Git 与其他版本管理系统的区别

Git 和其它版本控制系统(包括 Subversion 和近似工具)的主要差别在于 Git 对待数据的方法。

其它版本控制系统 (包括 Subversion 和近似工具)以文件变更列表的方式存储信息。 这类系统(CVS、Subversion、Perforce、Bazaar 等等)将它们保存的信息看作是一组基本文件和每个文件随时间逐步累积的差异。存储每个文件与初始版本的差异

image.png

Git 更像是把数据看作是对小型文件系统的一组快照。 每次你提交更新,或在 Git 中保存项目状态时,它主要对当时的全部文件制作一个快照并保存这个快照的索引。 为了高效,如果文件没有修改,Git 不再重新存储该文件,而是只保留一个链接指向之前存储的文件。 Git 对待数据更像是一个 快照流

image.png

总结:

Git 和其它版本控制系统(包括 Subversion 和近似工具)的主要差别:

1. Git直接记录快照,而非差异比较
2. Git是分布式的,SVN不是:这是Git和其它非分布式的版本控制系统,例如SVN,CVS等,最核心的区别。
3. Git把内容按元数据方式存储,而SVN是按文件:所有的资源控制系统都是把文件的元信息隐藏在一个类似.svn,.cvs等的文件夹里。
4. Git分支和SVN的分支不同:分支在SVN中一点不特别,就是版本库中的另外的一个目录。
5. Git没有一个全局的版本号,而SVN有:目前为止这是跟SVN相比GIT缺少的最大的一个特征。
6. Git的内容完整性要优于SVN:Git的内容存储使用的是SHA-1哈希算法。这能确保代码内容的完整性,确保在遇到磁盘故障和网络问题时降低对版本库的破坏。

git文件的三种状态

你的文件可能处于其中之一: 已提交(committed)、已修改(modified)和已暂存(staged)。

已提交表示数据已经安全的保存在本地数据库中。 
已修改表示修改了文件,但还没保存到数据库中。 
已暂存表示对一个已修改文件的当前版本做了标记,使之包含在下次提交的快照中。

git三个工作区域的概念

Git 仓库、工作目录以及暂存区域。

image.png

Git 仓库目录是 Git 用来保存项目的元数据和对象数据库的地方。 这是 Git 中最重要的部分,从其它计算机克隆仓库时,拷贝的就是这里的数据。

工作目录是对项目的某个版本独立提取出来的内容。 这些从 Git 仓库的压缩数据库中提取出来的文件,放在磁盘上供你使用或修改。

暂存区域是一个文件,保存了下次将提交的文件列表信息,一般在 Git 仓库目录中。 有时候也被称作‘索引’,不过一般说法还是叫暂存区域。

Git的工作流程

基本的 Git 工作流程如下:

  1. 在工作目录中修改文件。

  2. 暂存文件,将文件的快照放入暂存区域。

  3. 提交更新,找到暂存区域的文件,将快照永久性存储到 Git 仓库目录。

    如果 Git 目录中保存着的特定版本文件,就属于已提交状态。 
    如果作了修改并已放入暂存区域,就属于已暂存状态。 
    如果自上次取出后,作了修改但还没有放到暂存区域,就是已修改状态。
    

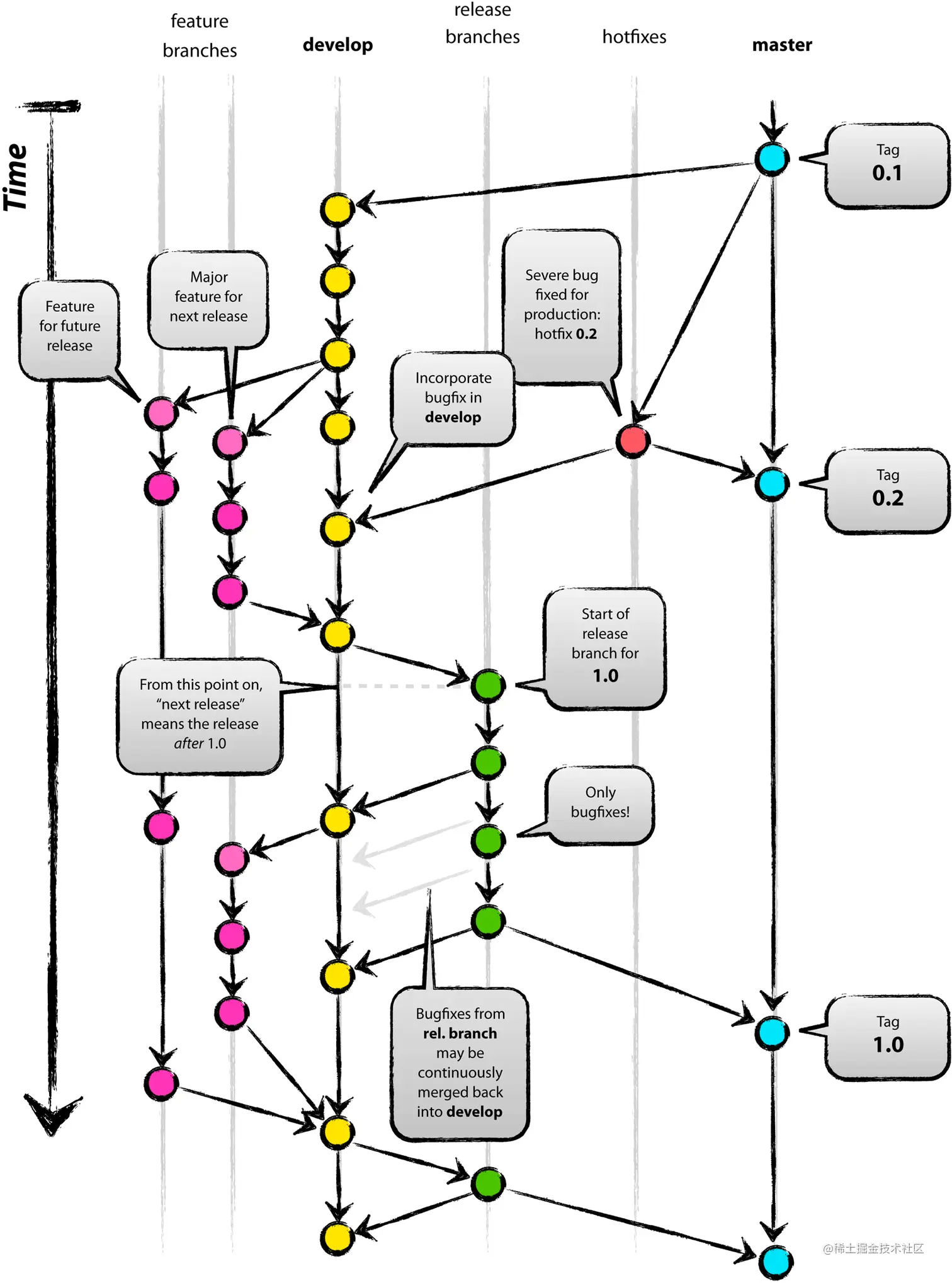
Git Flow工作流

就像代码需要代码规范一样,代码管理同样需要一个清晰的流程和规范

Git Flow的流程图:

image.png

Git Flow常用的分支

  • Production 分支

也就是我们经常使用的Master分支,这个分支最近发布到生产环境的代码,最近发布的Release, 这个分支只能从其他分支合并,不能在这个分支直接修改

  • Develop 分支

这个分支是我们是我们的主开发分支,包含所有要发布到下一个Release的代码,这个主要合并与其他分支,比如Feature分支

  • Feature 分支

这个分支主要是用来开发一个新的功能,一旦开发完成,我们合并回Develop分支进入下一个Release

  • Release分支

当你需要一个发布一个新Release的时候,我们基于Develop分支创建一个Release分支,完成Release后,我们合并到Master和Develop分支

  • Hotfix分支

当我们在Production发现新的Bug时候,我们需要创建一个Hotfix, 完成Hotfix后,我们合并回Master和Develop分支,所以Hotfix的改动会进入下一个Release

Git Flow如何工作

初始分支

所有在Master分支上的Commit应该Tag

Feature 分支

分支名 feature/*

Feature分支做完后,必须合并回Develop分支, 合并完分支后一般会删点这个Feature分支,但是我们也可以保留

Release分支

分支名 release/*

Release分支基于Develop分支创建,打完Release分之后,我们可以在这个Release分支上测试,修改Bug等。同时,其它开发人员可以基于开发新的Feature (记住:一旦打了Release分支之后不要从Develop分支上合并新的改动到Release分支)

发布Release分支时,合并Release到Master和Develop, 同时在Master分支上打个Tag记住Release版本号,然后可以删除Release分支了。

维护分支 Hotfix

分支名 hotfix/*

hotfix分支基于Master分支创建,开发完后需要合并回Master和Develop分支,同时在Master上打一个tag

Git Flow代码示例

a. 创建develop分支

git branch develop
git push -u origin develop 

b. 开始新Feature开发

git checkout -b some-feature develop
# Optionally, push branch to origin:
git push -u origin some-feature    

# 做一些改动    
git status
git add some-file
git commit    

c. 完成Feature

git pull origin develop
git checkout develop
git merge --no-ff some-feature
git push origin develop

git branch -d some-feature

# If you pushed branch to origin:
git push origin --delete some-feature    

d. 开始Relase

git checkout -b release-0.1.0 develop

# Optional: Bump version number, commit
# Prepare release, commit

e. 完成Release

git checkout master
git merge --no-ff release-0.1.0
git push

git checkout develop
git merge --no-ff release-0.1.0
git push

git branch -d release-0.1.0

# If you pushed branch to origin:
git push origin --delete release-0.1.0   


git tag -a v0.1.0 master
git push --tags

f. 开始Hotfix

git checkout -b hotfix-0.1.1 master    

g. 完成Hotfix

git checkout master
git merge --no-ff hotfix-0.1.1
git push


git checkout develop
git merge --no-ff hotfix-0.1.1
git push

git branch -d hotfix-0.1.1

git tag -a v0.1.1 master
git push --tags

原文地址