Vue的生命周期详解

447 阅读3分钟

Vue生命周期详解

Vue的生命周期,指的是Vue实列中创建产生到被销毁的整个过程所经历的状态

Vue共有11个生命状态:8个常见和3个后增加的

Vue生命周期共有8个钩子函数,常用的有4个

vue生命周期具体图示.png

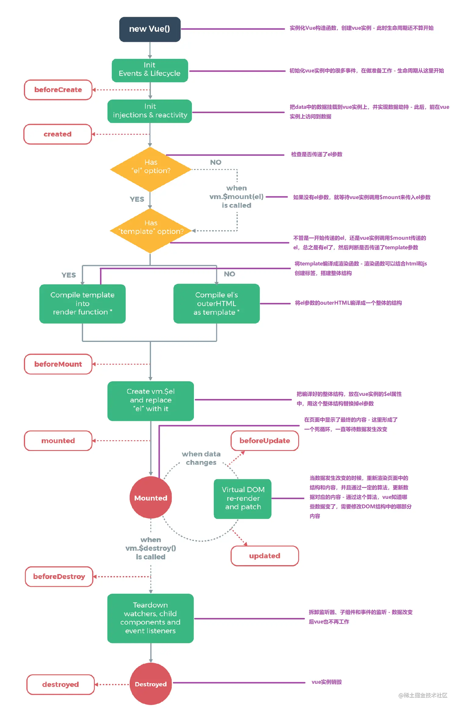
第一阶段:初始阶段

1.创建Vue实列,此时只是创建还没有开始,生命处于胚芽状态

1.生命处于胚芽状态

2.初始化Vue实列及内部的很多事件,准备中的胚芽的活性蛋白开始活跃(准备工作),生命周期就这样开始了

2.准备中的胚芽的活性蛋白开始活跃(准备工作),生命周期就这样开始了

诞生了 — 钩子函数:beforeCreate

3.初始化,将data中的数据挂载到Vue实列上,并实现双向绑定(数据劫持),现在可以访问到Vue里面的数据(Vue有了数据)

3.胚芽冲破细胞壁,通过缝隙([Object.defineProperty]),开始发芽(数据)

诞生了 — 钩子函数created,这个阶段不操作元素和节点,仅仅操作数据,通常我们会在这个阶段调用方法,发送请求,将请求回来的数据放到data定义的数据中。

4.检查是否有el

4.嫩芽向上生长,检查此地的阳光(el)是否合适

5.如果没有el,等待Vue实列调用$mount来传入el参数

5.如果阳光不好,那就另寻他处(调用mount),但通常情况下不需要另寻他处(调用mount),但通常情况下不需要另寻他处(调用mount)

6.有el判断是不是传递template参数

6.嫩芽发现有了阳光,开始探测此地土地是否肥沃(template参数),但通常土壤并不肥沃(template参数)

7.如果有template参数,将template参数编译成渲染函数,结合html和js创建整体结构,如果没有也不影响,将el参数的outerhtml编译成一个整体

7.嫩芽经过探查做出了判断,如果肥沃(template参数)努力吸收养分能抽出两片嫩芽(,结合html和js创建整体结构),如果普通能抽出一片嫩芽(将el参数的outerHTML编译成一个整体)

诞生了 — 钩子函数:beforeMount

8.搭建好的结构,放在Vue实例的$el属性中,并用这个结构替换掉el参数

8.新生长的叶子 替换掉旧的叶子(替换掉el参数),嫩芽成长为一朵小花

诞生了 — 钩子函数mounted 挂载完毕的时候调用,页面中的标签结构加载完成了。

此时,在这个阶段可以操作页面中的DOM标签了。

注意:这个钩子函数在整个生命周期中只会调用一次。

第二阶段:Vue的更新阶段 - 两个小阶段循环执行

9.在页面显示最终内容,这里形成一个死循环,等待数据的变化

9.小花不断的生长,新叶不断替代旧叶(死循环),等待开花的那天(等待数据的变化)

诞生了 — 钩子函数:beforeUpdate

10.数据发生改变,重新渲染页面的结构和内容,并根据更改内容知道那部分内容

10.到了开花的这天(数据发生改变),通过传粉覆盖(重新渲染页面的结构和内容)雌蕊获得信息素判断传得粉,从而判断是否结果(更改内容知道那部分内容)

诞生了 — 钩子函数updated 根据新修改的数据重新渲染完页面后调用。可以获取到新数据,可以获取到新的DOM。

第三阶段:Vue的销毁阶段

11.等待vm.$destroy方法调用

11.果子接完了,等待进入秋天(等待vm.$destroy方法调用)

诞生了 — 钩子函数beforeDestroy 实例销毁之前调用。在这一步,实例仍然完全可用。

12.调用后卸载vue中所有的监听:包括数据监听,页面结构监听、其他事件监听。。。

12.进入秋天,叶子全部脱落,开始慢慢的凋零(卸载vue中所有的监听)

诞生了 — 钩子函数:destroyed Vue 实例指示的所有东西都会解绑定,所有的事件监听器会被移除,所有的子实例也会被销毁。

13.Vue实例销毁