VL160,C口正反插芯片原理图以及程序图分享

2,708 阅读1分钟

VL160,type-c口母座正反插芯片,可以做DFP与UFP。一般用到C口的产品上

微信图片_20211215103839.png

VL160的特点:

4:2 10Gbps USB Type-C数据交换支持高达10 Gbps

2差分通道。2:1 MUX/DeMUX

兼容10gbps USB3.1 Gen2

低功耗0.5mA有源和4uW关闭高直流共模电压支持2.2V

28针QFN 3.5x4.5mm封装

静电放电>2KV,CDM>500V

多路复用器

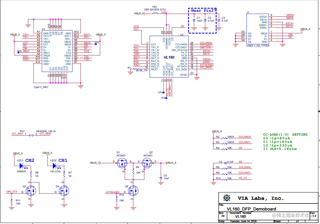
微信图片_20211215103845.png VL160程序图

VL160只能处理数据型号而处理不了DP信号与PD,只能做2lun做不了4lun.具备识别CC,二出一,只能处理一组信号。

微信图片_20211215110143.png VL160原理图 详细规格书以及原理图可留言获得

微信图片_20211215103836.png