[前端]_一起刷leetcode 589. N 叉树的前序遍历

306 阅读2分钟

大家好,我是挨打的阿木木,爱好算法的前端摸鱼老。最近会频繁给大家分享我刷算法题过程中的思路和心得。如果你也是想提高逼格的摸鱼老,欢迎关注我,一起学习。

题目

589. N 叉树的前序遍历

给定一个 N 叉树,返回其节点值的 前序遍历 。

N 叉树 在输入中按层序遍历进行序列化表示,每组子节点由空值 null 分隔(请参见示例)。

 

进阶:

递归法很简单,你可以使用迭代法完成此题吗?

 

示例 1:

输入: root = [1,null,3,2,4,null,5,6]
输出: [1,3,5,6,2,4]

示例 2:

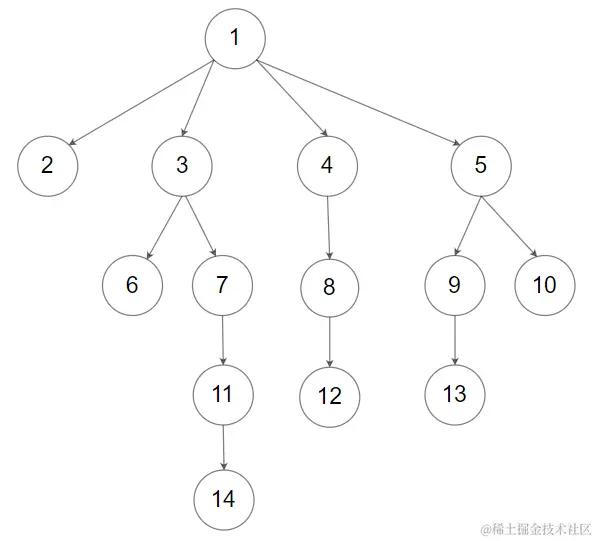
输入: root = [1,null,2,3,4,5,null,null,6,7,null,8,null,9,10,null,null,11,null,12,null,13,null,null,14]
输出: [1,2,3,6,7,11,14,4,8,12,5,9,13,10]

 

提示:

  • N 叉树的高度小于或等于 1000
  • 节点总数在范围 [0, 10^4] 内

思路

  1. 二叉树的前序遍历和递归解法、迭代解法之前都已经介绍过了,实际上这道题考迭代解法,就是考我们思维的一个转换;
  2. 树的迭代解法,我们可以用栈stack来存储,由于前序遍历总是至上而下的,所以我们从上往下遍历的时候把每个层级的节点一个个存进栈中,待会儿也自然是从下往上取出来的;
  3. 每一轮,我们拿到最下面一层的children元素,从中取出第一个元素,放进stack中,如果当前元素有子元素,就让下一轮stack去取它的子元素,如果没有的话,就从当前层children元素取出第二个出来做同样的操作;
  4. 我们只需要把握边界情况即可,剩余的都交由代码去解决。边界情况分两种,一个是当前元素没有children元素了,那么说明需要去上一层了,另一种情况是stack没有元素了,说明没有上一层了,结束循环即可。

实现

/**
 * // Definition for a Node.
 * function Node(val, children) {
 *    this.val = val;
 *    this.children = children;
 * };
 */

/**
 * @param {Node|null} root
 * @return {number[]}
 */
var preorder = function(root) {
    if (!root) return [];
    // 迭代法 -- 用栈去存储树结构中上方的节点
    let stack = [ root ];
    let result = [ root.val ];

    // 如果没有上一层元素了,就结束
    while (stack.length) {
        // 当前的最后一层元素
        let last = stack[stack.length - 1];
        // 如果有子元素,记录下子元素, 下一轮遍历子元素
        // 如果没有子元素,返回上一层
        if (last.children && last.children.length) {
            let cur = last.children.shift();
            result.push(cur.val);
            stack.push(cur);
        } else {
            stack.pop();
        }
    }
    return result;
};

看懂了的小伙伴可以点个关注、咱们下道题目见。如无意外以后文章都会以这种形式,有好的建议欢迎评论区留言。