k8s学习之旅第一篇

421 阅读6分钟

「这是我参与11月更文挑战的第43天,活动详情查看:2021最后一次更文挑战」。

一、kubernetes 概述

1、kubernetes 基本介绍

kubernetes,简称 K8s,是用 8 代替 8 个字符“ubernete”而成的缩写。是一个开源的,用于管理云平台中多个主机上的容器化的应用,Kubernetes 的目标是让部署容器化的应用简单并且高效(powerful),Kubernetes 提供了应用部署,规划,更新,维护的一种机制。

传统的应用部署方式是通过插件或脚本来安装应用。这样做的缺点是应用的运行、配置、管理、所有生存周期将与当前操作系统绑定,这样做并不利于应用的升级更新/回滚等操作,当然也可以通过创建虚拟机的方式来实现某些功能,但是虚拟机非常重,并不利于可移植性。

新的方式是通过部署容器方式实现,每个容器之间互相隔离,每个容器有自己的文件系统 ,容器之间进程不会相互影响,能区分计算资源。相对于虚拟机,容器能快速部署,由于容器与底层设施、机器文件系统解耦的,所以它能在不同云、不同版本操作系统间进行迁移。

容器占用资源少、部署快,每个应用可以被打包成一个容器镜像,每个应用与容器间成一对一关系也使容器有更大优势,使用容器可以在 build 或 release 的阶段,为应用创建容器镜像,因为每个应用不需要与其余的应用堆栈组合,也不依赖于生产环境基础结构,这使得从研发到测试、生产能提供一致环境。类似地,容器比虚拟机轻量、更“透明”,这更便于监控和管理。

Kubernetes 是 Google 开源的一个容器编排引擎,它支持自动化部署、大规模可伸缩、应用容器化管理。在生产环境中部署一个应用程序时,通常要部署该应用的多个实例以便对应用请求进行负载均衡。

在 Kubernetes 中,我们可以创建多个容器,每个容器里面运行一个应用实例,然后通过内置的负载均衡策略,实现对这一组应用实例的管理、发现、访问,而这些细节都不需要运维人员去进行复杂的手工配置和处理。

2、kubernetes 功能和架构

2.1、概述

Kubernetes 是一个轻便的和可扩展的开源平台,用于管理容器化应用和服务。通过Kubernetes 能够进行应用的自动化部署和扩缩容。在 Kubernetes 中,会将组成应用的容器组合成一个逻辑单元以更易管理和发现。Kubernetes 积累了作为 Google 生产环境运行工作负载 15 年的经验,并吸收了来自于社区的最佳想法和实践。

2.2、K8s 功能

  • 自动装箱

    基于容器对应用运行环境的资源配置要求自动部署应用容器

  • 自我修复(自愈能力)

    当容器失败时,会对容器进行重启,当所部署的 Node 节点有问题时,会对容器进行重新部署和重新调度,当容器未通过监控检查时,会关闭此容器直到容器正常运行时,才会对外提供服务。

  • 水平扩展

    通过简单的命令、用户 UI 界面或基于 CPU 等资源使用情况,对应用容器进行规模扩大或规模剪裁

  • 服务发现

    用户不需使用额外的服务发现机制,就能够基于 Kubernetes 自身能力实现服务发现和负载均衡

  • 滚动更新

    可以根据应用的变化,对应用容器运行的应用,进行一次性或批量式更新

  • 版本回退

    可以根据应用部署情况,对应用容器运行的应用,进行历史版本即时回退

  • 密钥和配置管理

    在不需要重新构建镜像的情况下,可以部署和更新密钥和应用配置,类似热部署。

  • 存储编排

    自动实现存储系统挂载及应用,特别对有状态应用实现数据持久化非常重要,存储系统可以来自于本地目录、网络存储(NFS、Gluster、Ceph 等)、公共云存储服务

  • 批处理

    提供一次性任务,定时任务;满足批量数据处理和分析的场景

2.3、应用部署架构分类

  • 无中心节点架构

    GlusterFS

  • 有中心节点架构

    HDFS、K8S

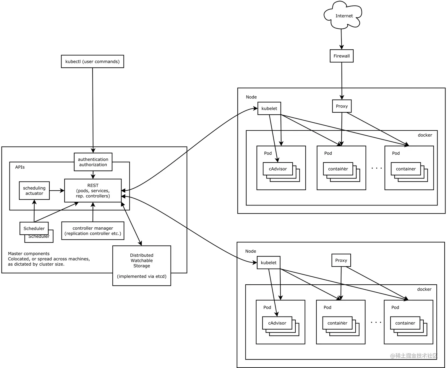
2.4、k8s 集群架构

image.png

2.5、k8s 集群架构节点角色功能

  • Master Node

    k8s 集群控制节点,对集群进行调度管理,接受集群外用户去集群操作请求; Master Node 由 API Server、Scheduler、ClusterState Store(ETCD 数据库)和 Controller MangerServer 所组成

  • Worker Node

    集群工作节点,运行用户业务应用容器;

    Worker Node 包含 kubelet、kube proxy 和 ContainerRuntime;

image.png

二、kubernetes 集群搭建(kubeadm 方式)

1、前置知识点

目前生产部署 Kubernetes 集群主要有两种方式:

  1. kubeadm

    Kubeadm 是一个 K8s 部署工具,提供 kubeadm init 和 kubeadm join,用于快速部署 Kubernetes 集群。

    官方地址:kubernetes.io/docs/refere…

  2. 二进制包

    从 github 下载发行版的二进制包,手动部署每个组件,组成 Kubernetes 集群。

    Kubeadm 降低部署门槛,但屏蔽了很多细节,遇到问题很难排查。如果想更容易可控,推荐使用二进制包部署 Kubernetes 集群,虽然手动部署麻烦点,期间可以学习很多工作原理,也利于后期维护。

2、kubeadm 部署方式介绍

kubeadm 是官方社区推出的一个用于快速部署 kubernetes 集群的工具,这个工具能通过两条指令完成一个 kubernetes 集群的部署:

第一步:创建一个 Master 节点 kubeadm init

第二步:将 Node 节点加入到当前集群中 $ kubeadm join <Master 节点的 IP 和端口 >

3、安装要求

在开始之前,部署 Kubernetes 集群机器需要满足以下几个条件:

  1. 一台或多台机器,操作系统 CentOS7.x-86_x64

  2. 硬件配置:2GB 或更多 RAM,2 个 CPU 或更多 CPU,硬盘 30GB 或更多

  3. 集群中所有机器之间网络互通

  4. 可以访问外网,需要拉取镜像

  5. 禁止 swap 分区

4、最终目标

  1. 在所有节点上安装 Docker 和 kubeadm

  2. 部署 Kubernetes Master

  3. 部署容器网络插件

  4. 部署 Kubernetes Node,将节点加入 Kubernetes 集群中

  5. 部署 Dashboard Web 页面,可视化查看 Kubernetes 资源

5、准备环境

image.png

k8s集群部署规划:

角色IP
k8s-master192.168.85.102
k8s-node1192.168.85.103
k8s-node2192.168.85.104

6、系统初始化

提示:下边所有命令都是非root用户进行操作,可以直接使用root用户进行操作!!!

6.1、关闭防火墙

# 关闭防火墙
[moe@hadoop102 ~]$ sudo systemctl stop firewalld
[moe@hadoop103 ~]$ sudo systemctl stop firewalld
[moe@hadoop104 ~]$ sudo systemctl stop firewalld
# 禁用防火墙
[moe@hadoop102 ~]$ sudo systemctl disable firewalld
[moe@hadoop103 ~]$ sudo systemctl disable firewalld
[moe@hadoop104 ~]$ sudo systemctl disable firewalld
# 查询防火墙状态
[moe@hadoop102 ~]$ systemctl status firewalld
[moe@hadoop103 ~]$ systemctl status firewalld
[moe@hadoop104 ~]$ systemctl status firewalld

6.2、关闭selinux

# 永久
[moe@hadoop102 ~]$ sudo sed -i 's/enforcing/disabled/' /etc/selinux/config
[moe@hadoop103 ~]$ sudo sed -i 's/enforcing/disabled/' /etc/selinux/config
[moe@hadoop104 ~]$ sudo sed -i 's/enforcing/disabled/' /etc/selinux/config
# 临时
[moe@hadoop102 ~]$ sudo setenforce 0
[moe@hadoop103 ~]$ sudo setenforce 0
[moe@hadoop104 ~]$ sudo setenforce 0

6.3、关闭 swap

# 临时
[moe@hadoop102 ~]$ sudo swapoff -a
[moe@hadoop103 ~]$ sudo swapoff -a
[moe@hadoop104 ~]$ sudo swapoff -a
# 永久
[moe@hadoop102 ~]$ sudo sed -ri 's/.*swap.*/#&/' /etc/fstab
[moe@hadoop103 ~]$ sudo sed -ri 's/.*swap.*/#&/' /etc/fstab
[moe@hadoop104 ~]$ sudo sed -ri 's/.*swap.*/#&/' /etc/fstab

6.4、根据规划设置主机名

hostnamectl set-hostname 主机名

hostnamectl set-hostname <hostname>

6.5、在 master 添加 hosts

只需要在 master 节点上添加即可!!!

[moe@hadoop102 ~]$ sudo bash -c "cat >> /etc/hosts" << EOF
> # k8s 集群配置
> 192.168.85.102 k8s-master
> 192.168.85.103 k8s-node1
> 192.168.85.104 k8s-node2
> EOF

6.6、将桥接的IPv4流量传递到iptables的链

[moe@hadoop102 ~]$ sudo bash -c "cat > /etc/sysctl.d/k8s.conf" << EOF
> net.bridge.bridge-nf-call-ip6tables = 1
> net.bridge.bridge-nf-call-iptables = 1
> EOF

# 生效
[moe@hadoop102 ~]$ sudo sysctl --system

[moe@hadoop103 ~]$ sudo bash -c "cat > /etc/sysctl.d/k8s.conf" << EOF
> net.bridge.bridge-nf-call-ip6tables = 1
> net.bridge.bridge-nf-call-iptables = 1
> EOF

# 生效
[moe@hadoop103 ~]$ sudo sysctl --system

[moe@hadoop104 ~]$ sudo bash -c "cat > /etc/sysctl.d/k8s.conf" << EOF
> net.bridge.bridge-nf-call-ip6tables = 1
> net.bridge.bridge-nf-call-iptables = 1
> EOF

# 生效
[moe@hadoop104 ~]$ sudo sysctl --system

6.7、时间同步

master node1 node2 三台节点执行如下命令:

yum install ntpdate -y
ntpdate time.windows.com

7、所有节点安装Docker/kubeadm/kubelet

Kubernetes默认CRI(容器运行时)为Docker,因此先安装Docker。

7.1、安装Docker

[moe@hadoop102 ~]$ wget https://mirrors.aliyun.com/docker-ce/linux/centos/docker-ce.repo -O /etc/yum.repos.d/docker-ce.repo
[moe@hadoop102 ~]$ sudo yum -y install docker-ce-18.06.1.ce-3.el7
# 开机启动docker及立即启动docker
[moe@hadoop102 ~]$ sudo systemctl enable docker && sudo systemctl start docker
# 查看docker版本
[moe@hadoop102 ~]$ sudo docker version

[moe@hadoop103 ~]$ wget https://mirrors.aliyun.com/docker-ce/linux/centos/docker-ce.repo -O /etc/yum.repos.d/docker-ce.repo
[moe@hadoop103 ~]$ sudo yum -y install docker-ce-18.06.1.ce-3.el7
# 开机启动docker及立即启动docker
[moe@hadoop103 ~]$ sudo systemctl enable docker && sudo systemctl start docker
# 查看docker版本
[moe@hadoop103 ~]$ sudo docker version

[moe@hadoop104 ~]$ wget https://mirrors.aliyun.com/docker-ce/linux/centos/docker-ce.repo -O /etc/yum.repos.d/docker-ce.repo
[moe@hadoop104 ~]$ sudo yum -y install docker-ce-18.06.1.ce-3.el7
# 开机启动docker及立即启动docker
[moe@hadoop104 ~]$ sudo systemctl enable docker && sudo systemctl start docker
# 查看docker版本
[moe@hadoop104 ~]$ sudo docker version

image.png

设置仓库地址:三台节点分别执行如下命令

image.png

sudo mkdir -p /etc/docker
sudo tee /etc/docker/daemon.json <<-'EOF'
{
  "registry-mirrors": ["https://b9pmyelo.mirror.aliyuncs.com"]
}
EOF
sudo systemctl daemon-reload
sudo systemctl restart docker

7.2、添加阿里云 YUM 软件源

用 cat 或 tee 都可以!三台节点分别执行如下命令

sudo tee /etc/yum.repos.d/kubernetes.repo <<-'EOF'
[kubernetes]
name=Kubernetes
baseurl=https://mirrors.aliyun.com/kubernetes/yum/repos/kubernetes-el7-x86_64
enabled=1
gpgcheck=0
repo_gpgcheck=0
gpgkey=https://mirrors.aliyun.com/kubernetes/yum/doc/yum-key.gpg https://mirrors.aliyun.com/kubernetes/yum/doc/rpm-package-key.gpg
EOF

7.3、安装kubeadm、kubelet、kubectl

由于版本更新频繁,这里指定版本号(1.18.0)部署:三台节点分别执行如下命令

sudo yum install -y kubelet-1.18.0 kubeadm-1.18.0 kubectl-1.18.0
# 开机启动kubelet及立即启动kubelet
sudo systemctl enable kubelet && sudo systemctl start kubelet

7.4、部署Kubernetes Master

由于默认拉取镜像地址k8s.gcr.io国内无法访问,这里指定阿里云镜像仓库地址。

在 Master 执行。

sudo kubeadm init \
  --apiserver-advertise-address=192.168.85.102 \
  --image-repository registry.aliyuncs.com/google_containers \
  --kubernetes-version v1.18.0 \
  --service-cidr=10.96.0.0/12 \
  --pod-network-cidr=10.244.0.0/16

image.png

在 Master 执行。

使用kubectl工具:

sudo mkdir -p $HOME/.kube
sudo cp -i /etc/kubernetes/admin.conf $HOME/.kube/config
sudo chown $(id -u):$(id -g) $HOME/.kube/config

查看kubectl是否正常使用:

[moe@hadoop102 ~]$ kubectl get nodes

image.png

7.5、加入Kubernetes Node

work node 节点(非 master 节点)上执行如下命令:粘贴 kubeadm init 生成的哈!!!

sudo kubeadm join 192.168.85.102:6443 --token ucdb9c.xhhpb9y0b73o9ni4 \
    --discovery-token-ca-cert-hash sha256:fef62813a0d90dd297edde41f788828dad96649c989089e553feeabf5e7cc3e2

查看nodes信息是否添加ok:

[moe@hadoop102 ~]$ kubectl get nodes

image.png

7.6、部署CNI网络插件

安装 Pod 网络插件,在 master 上进行执行!

wget https://raw.githubusercontent.com/coreos/flannel/master/Documentation/kube-flannel.yml

kubectl apply -f kube-flannel.yml

如果下载不下来,参考这个地址进行解决。

添加hosts内容:

sudo bash -c "cat >> /etc/hosts" << EOF
#raw.githubusercontent.com
185.199.108.133 raw.githubusercontent.com
185.199.108.133 user-images.githubusercontent.com
185.199.108.133 avatars2.githubusercontent.com
185.199.108.133 avatars1.githubusercontent.com 
EOF

没安装 CNI 插件前,集群节点的状态如下:

image.png

安装 CNI 后,集群节点的状态如下:(需要时间,请耐心等待!!!)

查看命令:

[moe@hadoop102 ~]$ kubectl get pods -n kube-system

image.png

当集群节点的状态都为 ready 说明 k8s 安装的三个节点都准备就绪,大功告成!

image.png

7.7、测试kubernetes集群

在Kubernetes集群中创建一个pod,验证是否正常运行:

[moe@hadoop102 ~]$ kubectl create deployment nginx --image=nginx

[moe@hadoop102 ~]$ kubectl expose deployment nginx --port=80 --type=NodePort

[moe@hadoop102 ~]$ kubectl get pod,svc

image.png

访问地址:http://NodeIP:Port

http://hadoop102:32420/

image.png