7个月软件测试培训出来后的感悟--写给正在迷茫是否要转行或去学软件测试的学弟们

159 阅读5分钟

​刚从某培训机构学习结束,学弟现在已经上班一个月了。这篇文章我不会说太多的知识点,或噱人去培训机构学习的话语,仅作为一个普通打工者的身份,来写给那些对于软件测试未来发展、薪资待遇等不清楚的正在为家庭,解决信用卡负债问题的同好们看的(本人文案水平及其一般,请谅解)

现在的社会,除非你嘴皮子真的溜,做销售一类的,你没有一技之长想要高薪资是不可能。

以下正文(薪资待遇、培训班学习内容概述、面试前的准备与项目包装)

薪资待遇(仅针对刚培训完 无论是毕业生还是刚转行)

现在的求职软件基本都可以看到,最底层的软件测试员普遍薪资在6-13k之间,跨度很大。两方面来说,第一是公司规模,第二是专业技能。公司规模我就不说了,因为涉及到个人偏好与对自己未来的规划等。专业技能:这里我就以非计算机专业,并且培训完能消化40%以上来说(如果你连培训班最基础的都学不会,那也不要找工作了)如果运气好,完完全全可以找到10k或者以上的工作,并且工作内容都是测试员很基础的功能测试,工作内容几乎和6-8一致,也不需要会自动化,一点也不难,所以各位千万别担心找工作的问题。我最近看到很多公司发布,是做功能测试,只需要掌握数据库增删改查就行,要求极低,薪资在10-13k....。对于培训班学习内容掌握80%以上的,你找10k以上的工作完全不难的!

培训机构概述

**必须掌握科目:**测试理论基础,jmeter 数据库

**薪资加成科目:**python selenium等自动化(可以不学,但起码要知道大概)

极其建议各位,如果之前不是做这个行业的,有报班的想法,报名线上的机构!节省成本,价格也相对实惠,学习的成果远超你的学费!

项目包装与面试准备

项目包装,技术老师和就业老师会和你们说并且会教你们的,这个不要太担心。如果实在有问题,我也可以手把手把我当时的项目教给你们。

面试准备,根据我的实际经验,其实没什么套路和方法,你想找到一份8k以上的工作,建议你自己也去boss等招聘软件上投简历,机构也有内推的公司,一定要多去面试,增加面试经验,我一开始面试很紧张,项目也说的不是特好,面试半个月后就完全不怕了,我现在公司当时的面试官还问我是不是后面有高人指点呢。【软件测试800道面试解析】

总之,如果你真的想转行做软件测试,第一培训机构课程稍微上点心,第二项目包装一定要熟知,第三 前期面试次数必须要多,月薪10k以上不是梦!

如果有想报名学习的可以找我的,我推荐可以减免一点学费

文字表达能力有限,如果有不清楚可以问我的,轻喷....

下面有我整理的一些资料有兴趣可以一起学习最后祝大家 前程似锦!!

这份资料整体是围绕着【软件测试】来进行整理的,对于软件测试的的朋友来说应该是最全面和完整的备战仓库了,这个仓库也陪伴我走过了很多坎坷的路,希望也能帮助到你。也祝大家可以顺利找到心仪的工作,成功转行!

一、测试基础

了解测试的基础技能,掌握主流缺陷管理工具的使用,熟练测试环境的操作与运维

二、Linux必备知识

Linux作为现在最流行的软件环境系统,一定需要掌握,目前的招聘要求都需要有Linux能力。

三、Shell脚本

掌握Shell脚本:包括Shell基础与运用、Shell逻辑控制、Shell逻辑函数

四、互联网程序原理

自动化必经之路:前端开发基础知识以及互联网网络必备知识四、互联网程序原理

五、MySQL数据库

软件测试工程师必备MySQL数据库知识,不仅仅停留在基本的“增删改查”。

六、抓包工具

Fiddler,Wireshark,Sniffer,Tcpdump各种抓包工具适用于各种项目,总有一款适合你的

七、接口测试工具

接口测试神器,你绕不开的强大工具:Jmeter。小巧灵活:Postman

八、Web自动化测试Java&Python

了解自动化的目的,熟练掌握TestNG&unittest自动化框架,以及断言与日志处理

九、接口与移动端自动化

专业接口调用、测试解决方案。组建完整的web和接口自动化框架,Appium整体使用

十、敏捷测试&TestOps构建

揭开TestOps的神秘面纱,持续集成Jenkins框架烂熟于心

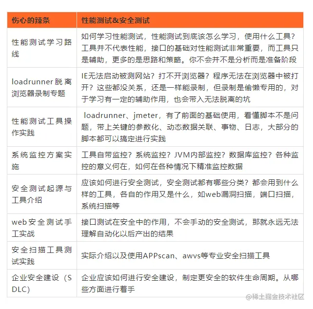
十一、性能测试&安全测试

软件测试的彼岸:性能测试和安全测试,选个方向努力爬坑吧!

【软件测试800道面试解析】