Android性能优化:这些绘制优化你一定不能忽略!

322 阅读4分钟

前言

本文主要讲解Android性能优化中的绘制优化

过度绘制的优化原则

  1. 尽可能地控制 过度绘制的次数 = 2 次(绿色)以下,蓝色最理想
  2. 尽可能避免 过度绘制的粉色 & 红色情况
  3. 不允许 3 次以上的

优化方案

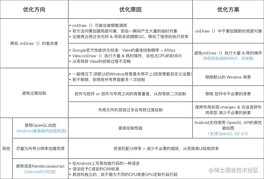
  1. 移除默认的 Window 背景
  2. 移除 控件中不必要的背景
  3. 减少布局文件的层级(嵌套)
  4. 自定义控件View优化:使用 clipRect() 、 quickReject()

优化方案1: 移除默认的 Window 背景

  • 背景 一般应用程序 默认 继承的主题 = windowBackground ,如默认的 Light 主题:
<style name="Theme.Light">  
<item name="isLightTheme">true</item>  
<item name="windowBackground">@drawable/screen\_background\_selector\_light</item>  
...  
</style>
  • 问题 一般情况下,该默认的 Window 背景基本用不上:因背景都自定义设置 若不移除,则导致所有界面都多 1 次绘制

  • 解决方案 移除默认的 Window 背景

方式1:在应用的主题中添加如下的一行属性
<item name="android:windowBackground">@android:color/transparent</item>  
<!-- 或者 -->  
<item name="android:windowBackground">@null</item>

方式2:在 BaseActivity 的 onCreate() 方法中使用下面的代码移除  
getWindow().setBackgroundDrawable(null);  
<!-- 或者 -->  
getWindow().setBackgroundDrawableResource(android.R.color.transparent);

优化方案2:移除 控件中不必要的背景

如2个常见场景:

  • 场景1:ListViewItem 列表页(ListView) 与 其内子控件(Item)的背景相同 = 白色,故可移除子控件(Item)布局中的背景

  • 场景2:ViewPagerFragment 对于1个ViewPager + 多个 Fragment 组成的首页界面,若每个 Fragment 都设有背景色,即 ViewPager 则无必要设置,可移除

关于更多场景,可使用工具 Hierarchy View 查看,具体请看文章:?[过渡绘制的使用工具:Hierarchy View]( )

优化方案3:减少布局文件的层级(减少不必要的嵌套)

  • 原理:减少不必要的嵌套 ->> UI层级少 ->> 过度绘制的可能性低
  • 优化方式:使用布局标签&lt;merge&gt; & 合适选择布局类型

优化方案4:自定义控件View优化:使用 clipRect() 、 quickReject()

  • clipRect()
    1. 作用:给 Canvas 设置一个裁剪区域,只有在该区域内才会被绘制,区域之外的都不绘制
    2. 实例说明:DrawerLayout 布局 = 左抽屉布局

@Override  
protected boolean drawChild(Canvas canvas, View child, long drawingTim  
// ...仅贴出关键代码

// 1. 遍历 DrawerLayout 的 child view,拿到抽屉布局  
for (int i = 0; i < childCount; i++) {  
final View v = getChildAt(i);  
if (v == child || v.getVisibility() != VISIBLE  
|| !hasOpaqueBackground(v) || !isDrawerView(v)  
|| v.getHeight() < height) {  
continue;  
}  
// a. 若是左抽屉布局  
// 则取抽屉布局的右边界作为裁剪区的左边界、设置原主布局的裁剪区域,如上图裁剪区域  
if (checkDrawerViewAbsoluteGravity(v, Gravity.LEFT)) {  
final int vright = v.getRight();  
if (vright > clipLeft) clipLeft = vright;  
// b. 若是右抽屉布局  
// 则取抽屉布局的左边界作为裁剪区的右边界、设置原主布局的裁剪区域  
} else {  
final int vleft = v.getLeft();  
if (vleft < clipRight) clipRight = vleft;  
}  
}  
// 2. 通过clipRect()设置原主布局的显示范围 = 裁剪区域,使其仅在上图中的红框区域(即不阻碍抽屉布局的区域)显示  
// 从而避免过度绘制  
canvas.clipRect(clipLeft, 0, clipRight, getHeight());  
}  
......  
}  
  • quickreject()
    1. 作用:判断和某个矩形相交
    2. 具体措施:若判断与矩形相交,则可跳过相交的区域,从而减少过度绘制

其他优化方案

布局调优工具

  • 背景 尽管已经注意到上述的优化策略,但实际开发中难免还是会出现布局性能的问题
  • 解决方案 使用 布局调优工具

此处主要介绍 常用的:hierarchy viewerProfile GPU RenderingSystrace

1 Hierarchy Viewer
  • 简介 Android Studio 提供的UI性能检测工具。

  • 作用 可视化获得UI布局设计结构 & 各种属性信息,帮助我们优化布局设计

即 :方便查看Activity布局,各个View的属性、布局测量-布局-绘制的时间

2.Profile GPU Rendering
  • 简介 一个 图形监测工具

  • 作用 渲染、绘制性能追踪

能实时反应当前绘制的耗时

  • 具体使用 横轴 = 时间、纵轴 = 每帧的耗时;随着时间推移,从左到右的刷新呈现

提供一个标准的耗时,如果高于标准耗时,就表示当前这一帧丢失

3.Systrace
  • 简介 Android 4.1以上版本提供的性能数据采样 & 分析工具
  • 作用 检测 Android系统各个组件随着时间的运行状态 & 提供解决方案
  1. 收集 等运行信息,从而帮助开发者更直观地分析系统瓶颈,改进性能 检测范围包括:Android 关键子系统(如WindowManagerServiceFramework 部分关键模块)、服务、View系统
  2. 功能包括:跟踪系统的I/O 操作、内核工作队列、CPU 负载等,在 UI 显示性能分析上提供很好的数据,特别是在动画播放不流畅、渲染卡等问题上

Android性能优化总结

理论方面

Android的性能优化牵扯的知识点很多,除了上面讲过的这些常用解决方案,底层原理也值得我们深入探讨,此外还有性能监控还有工具的使用。

一篇文章难以详尽,我根据自己的Android开发经验把这些性能优化的底层原理还有各种问题的解决方案等都整理成了PDF文档。希望能帮到你们

项目实战

除了理论部分,这边还给大家整理了一份各大厂的Android性能优化实战案例,里面详细的向大家介绍了互联网巨头的性能优化方案。

由于文章篇幅有限,文档资料内容较多,有需要相关学习资料的朋友可以点击这里免费领取!

最后

一个优秀的程序员,他不仅要懂得原理,还得去学习把技术运用到实践中去,这是一个优秀的程序员所必须具备的。如果我的这篇文章能帮助到你的话,那就多多支持一下我。