Vue进阶 - Vue生命周期

432 阅读3分钟

定义

  • 生命周期又名:生命周期回调函数生命周期函数生命周期钩子
  • 它是Vue在关键时刻帮我们调用的一些特殊名称的函数
  • 生命周期函数的名字不可更改,但函数的具体内容是程序员根据需求编写的
  • 生命周期函数中的this指向是vm组件实例对象

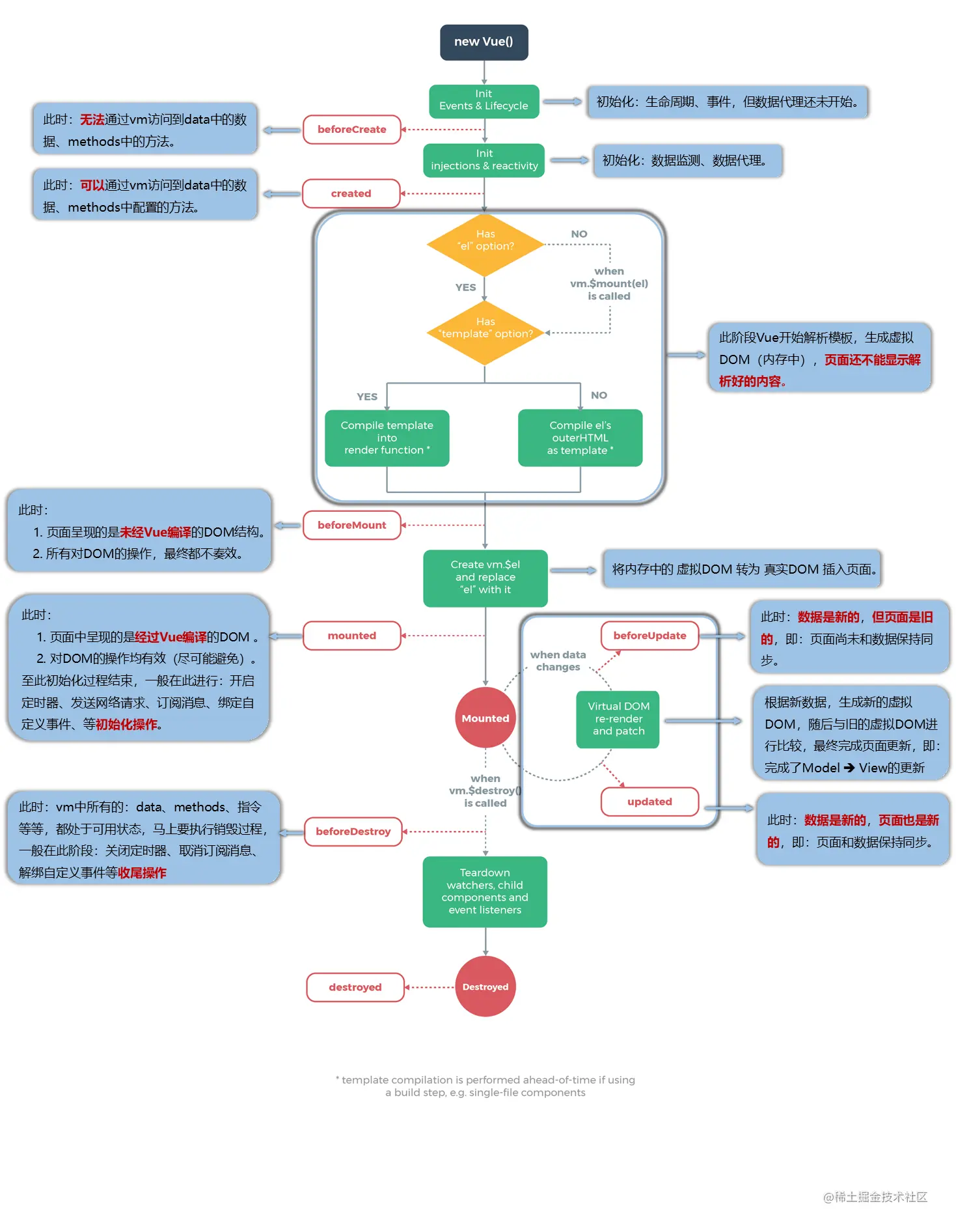
原理图

图14.png

beforeCreate( 创建前 )

在实例初始化之后,数据观测和事件配置之前被调用,此时组件的选项对象还未创建,eldata 并未初始化,因此无法访问methodsdatacomputed等上的方法和数据。

created ( 创建后 )

实例已经创建完成之后被调用,在这一步,实例已完成以下配置:数据观测属性方法的运算,watch/event事件回调,完成了data 数据的初始化,el没有。 然而,挂载阶段还没有开始, $el属性目前不可见,这是一个常用的生命周期,因为你可以调用methods中的方法,改变data中的数据,并且修改可以通过vue的响应式绑定体现在页面上,,获取computed中的计算属性等等,通常我们可以在这里对实例进行预处理,也可以在这里发ajax请求,值得注意的是,这个周期中是没有什么方法来对实例化过程进行拦截的,因此假如有某些数据必须获取才允许进入页面的话,并不适合在这个方法发请求,建议在组件路由钩子beforeRouteEnter中完成

beforeMount

挂载开始之前被调用,相关的render函数首次被调用(虚拟DOM),实例已完成以下的配置: 编译模板,把data里面的数据和模板生成html,完成了eldata 初始化,注意此时还没有挂在html到页面上。

mounted

挂载完成,也就是模板中的HTML渲染到HTML页面中,此时一般可以做一些ajax操作,mounted只会执行一次。

beforeUpdate

在数据更新之前被调用,发生在虚拟DOM重新渲染和打补丁之前,可以在该钩子中进一步地更改状态,不会触发附加地重渲染过程

updated(更新后)

在由于数据更改导致地虚拟DOM重新渲染和打补丁只会调用,调用时,组件DOM已经更新,所以可以执行依赖于DOM的操作,然后在大多是情况下,应该避免在此期间更改状态,因为这可能会导致更新无限循环,该钩子在服务器端渲染期间不被调用

beforeDestroy(销毁前)

在实例销毁之前调用,实例仍然完全可用,

  1. 这一步还可以用this来获取实例,
  2. 一般在这一步做一些重置的操作,比如清除掉组件中的定时器监听的dom事件

destroyed(销毁后)

在实例销毁之后调用,调用后,所以的事件监听器会被移出,所有的子实例也会被销毁,该钩子在服务器端渲染期间不被调用