[路飞][LeetCode]61_旋转链表

167 阅读1分钟

看一百遍美女,美女也不一定是你的。但你刷一百遍算法,知识就是你的了~~

谁能九层台,不用累土起。

题目地址

题目

给你一个链表的头节点head,旋转链表,将链表每个节点向右移动k个位置。

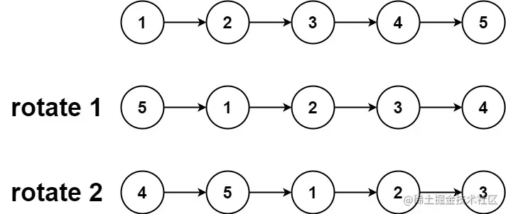
示例 1:

image.png

输入: head = [1,2,3,4,5], k = 2
输出: [4,5,1,2,3]

示例 2:

image.png

输入: head = [0,1,2], k = 4
输出: [2,0,1]

提示:

  • 链表中节点的数目在范围 [0, 500] 内
  • -100 <= Node.val <= 100
  • 0 <= k <= 2 * 109

解题思路

  • 将尾结点指向head
  • 将尾结点的前置节点指向null
  • 重复k次上面的动作

解题代码

var rotateRight = function(head, k) {
    if(!head) return head
    let list = head
    while(k--){
        list = doRotate(list)
    }
    return list
};

var doRotate = function(head){
    let cur = head
    while(cur.next&&cur.next.next){
        cur = cur.next
    }
    if(!cur.next) return cur
    cur.next.next = head
    let z = cur.next
    cur.next = null
    return z
}

遇到了一些问题

使用如上的解法,看着没有毛病,但是在k的值特别大时,会超时

image.png

优化方案

  • 我们先获取到链表的长度i
  • ki取余得到我们要旋转的最小次数con
  • 进行con次旋转

最终解题代码

var rotateRight = function(head, k) {
    if(!head) return head
    let i = 1
    let cur = head
    while (cur.next){
        cur = cur.next
        i++
    }
    let con = k%i
    let list = head
    while(con--){
        list = doRotate(list)
    }
    return list
};

var doRotate = function(head){
    let cur = head
    while(cur.next&&cur.next.next){
        cur = cur.next
    }
    if(!cur.next) return cur
    cur.next.next = head
    let z = cur.next
    cur.next = null
    return z
}

如有任何问题或建议,欢迎留言讨论!