学完渗透赌博网站!从零基础到实战的Web渗透学习路线+手册

800 阅读3分钟

前言

大家好 我是周杰伦!

大家都知道IT是一个非常复杂和混沌的领域,充斥着各种已经半死不活的过时技术和数量更多的新系统、新软件和新协议。保护现在的企业网络不能仅仅依靠补丁管理、防火墙和用户培训,而更需要周期性地对网络中的安全防御机制进行真实环境下的验证与评估,以确定哪些是有效的哪些是缺失的,而这就是渗透测试所要完成的目标。

渗透测试是一- 项非常具有挑战性的工作。你拿着客户付的钱,却像犯罪者那样去思考,使用你所掌握的各种“游击”战术,在一个高度复杂的防御网络中找出最为薄弱的环节,来实施致命一击。在渗透测试中,你能够发现的事情可能是既让你的雇主惊奇,又让他烦恼的:从他的服务器可以被攻陷并架设色情网站,到公司业务可以被实施大规模的欺诈与犯罪行为。

渗透测试过程需要绕过目标组织的安全防御阵线,探测出系统中存在的弱点。-.次成功的渗透测试可能获取到--些敏感数据,而这通常是安全体系结构审查或漏洞评估所无法找出的,系统被发现的典型弱点包括共享口令、非法外联的网络,以及--些被发掘曝光的隐私信息。由马虎草率的系统管理员和匆匆赶工完成的系统部署会造成各种各样的安全问题,经常会对一个组织造成严重的安全威胁,然而对应的解决方案与计划措施可能还积压在系统管理员冗长的TO-DO列表中。渗透测试可以将这些被忽略的问题及时揭示出来,让目标组织更加清晰地了解到在防御一次真正的入侵时哪些问题更需要被立即解决。

Metasploit渗透测试手册

从基础到实战,一步步带你从0到1

目录一览

渗透测试技术基础

在这里插入图片描述

Metasploit基础

在这里插入图片描述

情报搜集

在这里插入图片描述

漏洞扫描

在这里插入图片描述

渗透攻击之旅

在这里插入图片描述

Meterpreter

在这里插入图片描述

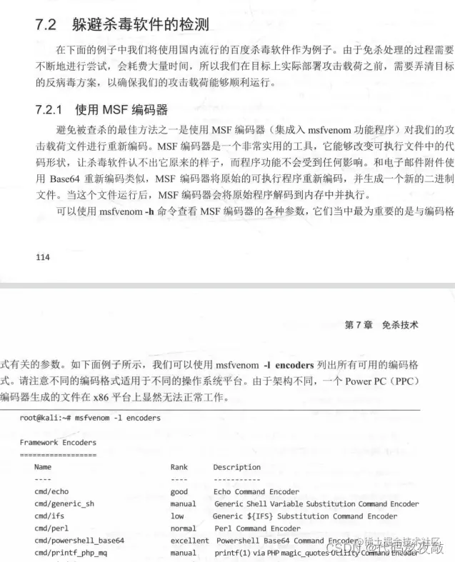
免杀技术

在这里插入图片描述

客户端渗透攻击

在这里插入图片描述

Metasploit辅助模块

在这里插入图片描述

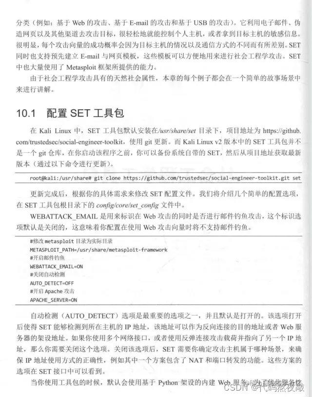
社会工程学工具包

在这里插入图片描述

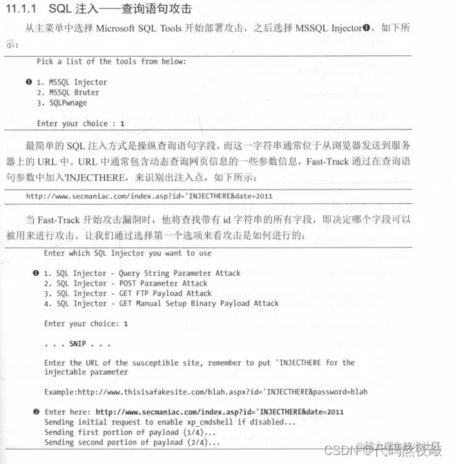
Fast-Track

在这里插入图片描述

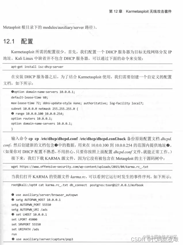
Karmetasploit无线攻击套件

在这里插入图片描述

编写你自己的模块

在这里插入图片描述

创建你自己的渗透攻击模块

在这里插入图片描述

将渗透代码移植到Metasploit

在这里插入图片描述

Meterpreter脚本编程

在这里插入图片描述

一次模拟的渗透测试过程

在这里插入图片描述

内容一览

渗透测试基础 在这里插入图片描述

全端口攻击载荷在这里插入图片描述 躲避杀毒软件检测 在这里插入图片描述 加壳软件 在这里插入图片描述 社会工程学 在这里插入图片描述 SQL注入 在这里插入图片描述

大规模客户端攻击 在这里插入图片描述 无线攻击 在这里插入图片描述

总结:

可以看出在实战渗透测试的时候会用到很多知识版块,每一部分都是必不可少的,当然,作为一名搞安全的如果不会渗透测试也是很Low的!希望LZ的分享可以对大家学习渗透测试有一定的帮助。

由于篇幅限制的原因,就只能展示部分内容,