如何用300行代码实现一个不可变数据类型 - immer实现解析

931 阅读10分钟

1 前言

我承认有标题党嫌疑,300行代码也只能实现最基本的“不可变数据类型”,但是完整的功能是在这基础上扩展而来,本文以immerJs的源码实现为底,围绕着immerJs的原理来编写。

immerJs是《不可变数据类型》的一种实现方式,如果还不知道如何使用的小伙伴,可以去看看我之前写的文章 ImmerJs使用详解

2 Proxy

在学习immerJs的原理之前,还需要了解一下 Proxy。如果已经学会 Proxy的小伙伴,可以直接跳到👉 [第三章](# 3 immerJs原理解析)

大家应该都知道,Proxy是用来监听数据变化的,当对象中的某个值发生变化的时候,就会被 Proxytrap拦截,在当前前端框架或者库中使用普遍,Vue中就是借助这个特性知道哪些数据发生变化,对应的哪些DOM需要发生变化,而React就需要遍历整棵虚拟dom树,从而找出变化的元素

immerJs也是使用Proxy实现的,通过监听哪些值发生变化,针对性的修改变化的值的地址指向,没有修改的值保留旧的引用,从而节省内存空间,下图是借用网络上的图,展示了一个不可变类型是怎么产生的

webp.webp

2.1 Proxy的“缺陷”

先看看Proxy怎么用的,Proxy第二个参数是一个对象,可以传入 getsetdeleteProperty等“陷阱”,当对对象进行增,删,改,查的时候,都会触发相应的方法

const obj = {
  a: 'a',
  b: 'b',
  c: 'c'
}

const proxyObj = new Proxy(obj, {
  get(state, key) {
    console.log(`获取了${key}`)
    return Reflect.get(state, key)
  },
  set(state, key, value) {
    console.log(`${key}值发生了变化,变成了${value}`)
    return Reflect.set(state, key, value)
  },
  deleteProperty(state, key) {
    console.log(`${key}被删除了`)
    return Reflect.deleteProperty(state, key)
  }
})

proxyObj.a = 'a-1'
proxyObj.b
delete proxyObj.b

控制台的打印如下,可以看到,每次获取和修改值的之后,都会触发 Proxy 的第二个参数中对应的拦截函数

image-20211208170404535.png

似乎一切都很完美,但是有一点,Proxy无法做到,就是对其深层次对象的监听,如下

const obj = {
  a: {
    b: 1
  }
}

const proxyObj = new Proxy(obj, {
  get(state, key) {
    console.log(`获取了${key}`)
    return Reflect.get(state, key)
  },
  set(state, key, value) {
    console.log(`${key}值发生了变化,变成了${value}`)
    return Reflect.set(state, key, value)
  },
  deleteProperty(state, key) {
    console.log(`${key}被删除了`)
    return Reflect.deleteProperty(state, key)
  }
})

proxyObj.a.b = 2

控制台打印如下

image-20211208170909792.png

之所以会这样,是因为 proxyObj.a.b = 2 这句代码,其实可以把它看成三步

image-20211208171546026.png

第一步,取出a的值,这个时候,就会触发Proxyget trap,然后内部把 { b: 1 } 这个对象返回

image-20211208171723613.png

第二步,从 { b: 1 } 这个对象中取 b的地址引用,注意,这个时候, { b: 1 } 可没有被Proxy代理过,自然不会触发什么拦截,控制台也不会输出什么内容

image-20211208171943807.png

最后再把2赋值给b,因为现在已经和proxyObj没什么关系了,所以proxyObj的代理方法也不会被触发

image-20211208172333361.png

这其实并不是 Proxy的缺陷,因为这是合理的,如果子对象的修改也能触发父对象的拦截,那这就乱套了

2.2 Proxy.revocable

接下来,来学习一下 Proxy 上的一个静态方法 revocable,这个方法和Proxy的用途一致,只不过,比Proxy多了一个功能,就是可以取消代理,使用如下

const obj = {
  a: 'a',
  b: 'b',
  c: 'c'
}

const { proxy, revoke } = Proxy.revocable(obj, {
  get(state, key) {
    console.log(`获取了${key}`)
    return Reflect.get(state, key)
  },
  set(state, key, value) {
    console.log(`${key}值发生了变化,变成了${value}`)
    return Reflect.set(state, key, value)
  },
  deleteProperty(state, key) {
    console.log(`${key}被删除了`)
    return Reflect.deleteProperty(state, key)
  }
})

proxy.a = 'a-1'
proxy.b

revoke()

delete proxy.b

当执行revoke后,proxy对象就会被销毁

image-20211208173430444.png

好,到此为止,immerJs原理解析的前置知识就已经讲解完毕,接下来就要进入重头戏

3 immerJs原理解析

我们复习一下immerJs是如何使用的

import produce from 'immer'

const baseState = {
  a1: {
    b1: {
      c1: 'c1',
    },
    b2: {
      c2: 'c2'
    }
  },
  a2: 'a2'
}

const nextState = produce(baseState, (draft) => {

  draft.a2 = 'a2-edit'

  draft.a1.b.c1 = 'c1-edit'

})

// 根节点引用变了
console.log(baseState === nextState)			    // false
// a1和子节点引用变了,所以a1也变了
console.log(nextState.a1 === baseState.a1)	      	// false
// b2和子节点没修改过,所以b2还是原来的值
console.log(nextState.a1.b2 === baseState.a1.b2)	// true

immerJs的使用可以简化为三部分,即

  • 对基础数据进行预处理:produce

  • 对数据进行修改逻辑:recipe

  • 修改后的数据:nextState

对数据进行修改的部分,在immerJs中的形参名为 recipe,那么接下来,我们就用 recipe来形容它

image-20211208175809754.png

3.1 对象

我们就以上面例子中那个对象为例子

const baseState = {
  a1: {
    b1: {
      c1: 'c1',
    },
    b2: {
      c2: 'c2'
    }
  },
  a2: 'a2'
}

描述的成图形结构如下

image-20211209154445498.png

接着开始原理讲解

3.1.1 定义捕获器

immerJs在全局定义了一个 objectTraps,用来保存 到时候要传入 Proxy 的第二个参数

const objectTraps = {
  get(state, prop) {
  },
  set(state, prop, value) {
  },
  has(state, prop) {
  },
  ownKeys(state) {
  },
  deleteProperty(state, prop) {
  }
}

3.1.2 对传入的对象进行代理

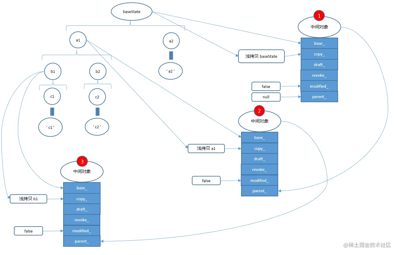
接着,对传入的baseState进行代理,但是不是直接把 baseState 传入 Proxy.revocable直接进行代理,而是创建了一个中间对象,这个中间对象由6个最基本的元素组成

  • parent_: 存放baseState的父节点,由于当前是根节点,所以这个值现在为null

  • base_: 存放baseState

  • copy_: 暂时定义为null,后面要用

  • draft_: 把这个中间理对象传入 Proxy.revocable ,保存返回的 proxy

  • **revoke_: ** 把这个中间理对象传入 Proxy.revocable ,保存返回的 revoke

  • modified_: 暂时定义为false,后面要用

然后,把这个中间对象传入 Proxy.revocable 中,记得第二个参数要传递刚才定义的 objectTraps,把返回的 proxyrevoke分别存入到中间对象中,图如下

image-20211209154505925.png

3.1.3 执行recipe

接着,直接执行produce传入的第二个参数,即 recipe,把第二步生成的中间对象传递给recipe,也就是说,recipe中操作的draft其实就是我们在第二步生成的那个中间对象

image-20211209154521294.png

接着,就会执行recipe中的第一行语句,即

draft.a1.b1.c1 = 'c1-edit'

那么,这句话其实可以拆成 3 步,第一步,从 draft 中取出 a1,这时,便会触发刚才我们定义的 traps

现在是获取a1的值,那么就会触发objectTraps.get这个方法。在这个trap 中,一定会接收到两个参数,第一个是刚才我们为 baseState 创建的中间对象 ,第二个是要获取的keya1,这个trap的执行流程图如下

image-20211209165659599.png

那么 draft.a1 这一语句的执行的流程如下

image-20211209165721391.png

之所以要为a1的值创建中间对象并返回,因为Proxy只能监听第一层的变化,子元素的变化Proxy的监听不了,如果直接返回a1的值,那么到这里就断掉了,子元素的修改immerJs监听不到

那么第二步,就是 从 a1 中取出 b1,因为刚才返回了a1的中间对象的代理,所以,也会走上面的 get trap 流程,自然,也会为 b1 创建一个中间对象并代理,以此类推,b1.c1也是同理,为其创建中间对象的代理,到此为止,在内存中,就会形成一个链表,如下图表示

image-20211209154614589.png

执行最后一步,就是 draft.a1.b1.c1 = 'c1-edit' 中的b1.c1 = 'c1-edit'这一阶段,因为刚才为b1创建了中间对象并为中间对象创建了代理,所以这一步会被 set trap 拦截到,在这个trap 中,一定会接收到三个参数,第一个是刚才我们为 b1 创建的中间对象,第二个是要设置的keyc1,第三个是要设置的新值'c1-edit'

中间对象中,有一个标识modified_一直没用过,其实这个标识是用来判断当前这个节点是否被设置过新的值,先记住它,最后处理的时候要使用。那么,set trap的执行流程图如下

image-20211209170204558.png

那么 b1.c1 = 'c1-edit' 这一语句的执行的流程如下

image-20211209170258825.png

这个时候,被修改的值就被放到copy_上,copy_相当于是base_的一个部分,保存了修改后的值,聪明的小伙伴这个时候应该就已经知道该怎么做了

3.1.4 生成新对象

ok!recipe已经执行完成!我们得到了下面右边那个数据结构

image-20211209164603159.png

接下来,我们只需要从baseState的中间对象开始往下遍历,执行一定的逻辑,就能得到一个复用无修改节点的新的对象,流程如下

image-20211209171917385.png

到此,最基本的immerJs的原理就说完了

3.2 数组

数组其实和对象是一样的,比如下面这么一个数组

const arr = [
    { id: 1 },
    { id: 2 },
    { id: 3 },
    { id: 4 }
]

其实可以看成一个对象

const arr = {
    0: { id: 1 },
    1: { id: 2 },
    2: { id: 3 },
    3: { id: 4 },
}

也就是说,proxy traps的逻辑不需要动,只需要在生成中间对象的时候,标识一下需要生成中间对象的元素是数组还是普通对象

image-20211209173017798.png

然后,在生成新对象的时候,判断当前的中间对象是数组还是普通对象,然后使用不同的方式遍历和赋值

image-20211209173152392.png

4 immer

终于讲完原理了,接下来开始手写immer,当然这里只是简单的实现,项目的目录结构如下

├── immer
│   ├── index.js		 -- immer-mini 入口
│   ├── proxy.js		 -- 创建中间对象和存放 traps 的地方
│   ├── finalize.js      -- 把中间对象转化成普通对象
│   ├── constants.js	 -- 存放常量
│   └── utils.js		 -- 存放工具方法
└── index.js

本人建议直接跳到第五章,直接把代码拉下来看,如果某个函数看不懂,再看下面的内容,因为下面太废话了,还不如直接看实现来的快

4.1 constants.js

这是存放常量的文件,这里只需要存放两个常量,如下

一个就是中间对象中,用来标识当前代理的值是数组还是对象

/** 判断代理的是对象还是数组 */
export const ProxyType = {
  ProxyObject: 'ProxyObject',
  ProxyArray: 'ProxyArray'
}

还有一个,就是一个单纯的Symbol

/** 方便取到代理的对象 */
export const DRAFT_STATE = Symbol.for('immer-state')

这个Symbol是这么用的,immerJs的核心就是中间对象,但是我们其实在外部是无法直接访问这个中间对象的,因为我们不管怎么访问,就会经过 get traps,所以我们要约定一下,定义一个 Symbol key ,当取这个proxy对象的DRAFT_STATE的时候,其实就是取这个中间对象

image-20211209175513070.png

4.2 utils.js

用来定义7个最基本的函数,如果认真看过上面的原理解析的话,那么这几个函数就会知道是干嘛用的了

4.2.1 isDraftable

这个函数在源码里面其实不是这么写的,但是因为这里是简化版,所以做了一些修改。isDraftable就干了一件事情,判断传入的value是否可以创建中间对象吗?这里只有传入ObjectArray才会返回true

image-20211210095601295.png

4.2.2 latest

这几乎是最常用的一个函数了,用来获取中间对象中的 copy_base_

image-20211210095545066.png

4.2.3 has

判断某一个对象上是否存在这个属性

image-20211210095531272.png

我们来看下面这个这个例子,判断一个对象上是否存在这个属性需要使用hasOwnProperty,如果直接判断是否等于undefined,会存在问题

const obj = { name: 1, address: '' }
obj.__proto__ = { age: 2 }

console.log(obj.hasOwnProperty('name'))     // true
console.log(obj.hasOwnProperty('age'))      // false
console.log(obj.hasOwnProperty('address'))  // true

console.log('---')

console.log(obj.name !== undefined)     // true
console.log(obj.age !== undefined)      // true
console.log(obj.address !== undefined)  // true

4.2.4 peek

没什么好说的,函数字面意思

image-20211210095510313.png

4.2.5 markChanged

把当前中间对象的 modified_ 和父节点的 modified_ 全部改成true

image-20211210095456988.png

4.2.6 prepareCopy

浅拷贝base_到中间对象的copy_

image-20211210095437642.png

4.2.7 is

判断两个值是否相同,在 set trap的时候会用到,下面的is其实就是 Object.isPolyfill,之所以这么写,因为immerJs中需要添加对es5的支持

image-20211210095425157.png

4.3 proxy.js

具体代码见github,注释写的非常详细,有两部分组成

image-20211210095936108.png

4.4 finalize.js

处理recipe结束之后的根中间对象,生成新的对象

image-20211210100047599.png

4.5 index.js

接下来就是入口与文件,判断传入的base是否可以创建中间对象,如果可以,才执行上面的所有逻辑,要么就直接返回

image-20211210100157979.png

5 结尾

上方的代码,我已经放到git仓库了,地址: github.com/bpuns/immer…

其中有三个文件夹

immer-source: immerJs的源码

  • 就是官方源码

immer-simple: immerJs的简单实现

  • 官方源码简化版本,没有处理边缘情况,所以可能会存在bug
  • 不支持 MapSet代理
  • 不支持跟踪变化
  • produce不支持第三个参数

immer-mini: immerJsminimini版本

  • 核心原理实现,不会处理边缘情况,所以可能会存在bug
  • 只支持对象和数组的代理,只支持修改,增加,删除最简单实现