浅谈Vue编译原理

3,456 阅读4分钟

一、开始

Vue的编译原理相对响应式来说,讨论的比较少,但深入理解编译原理有助于分析Vue的全貌。

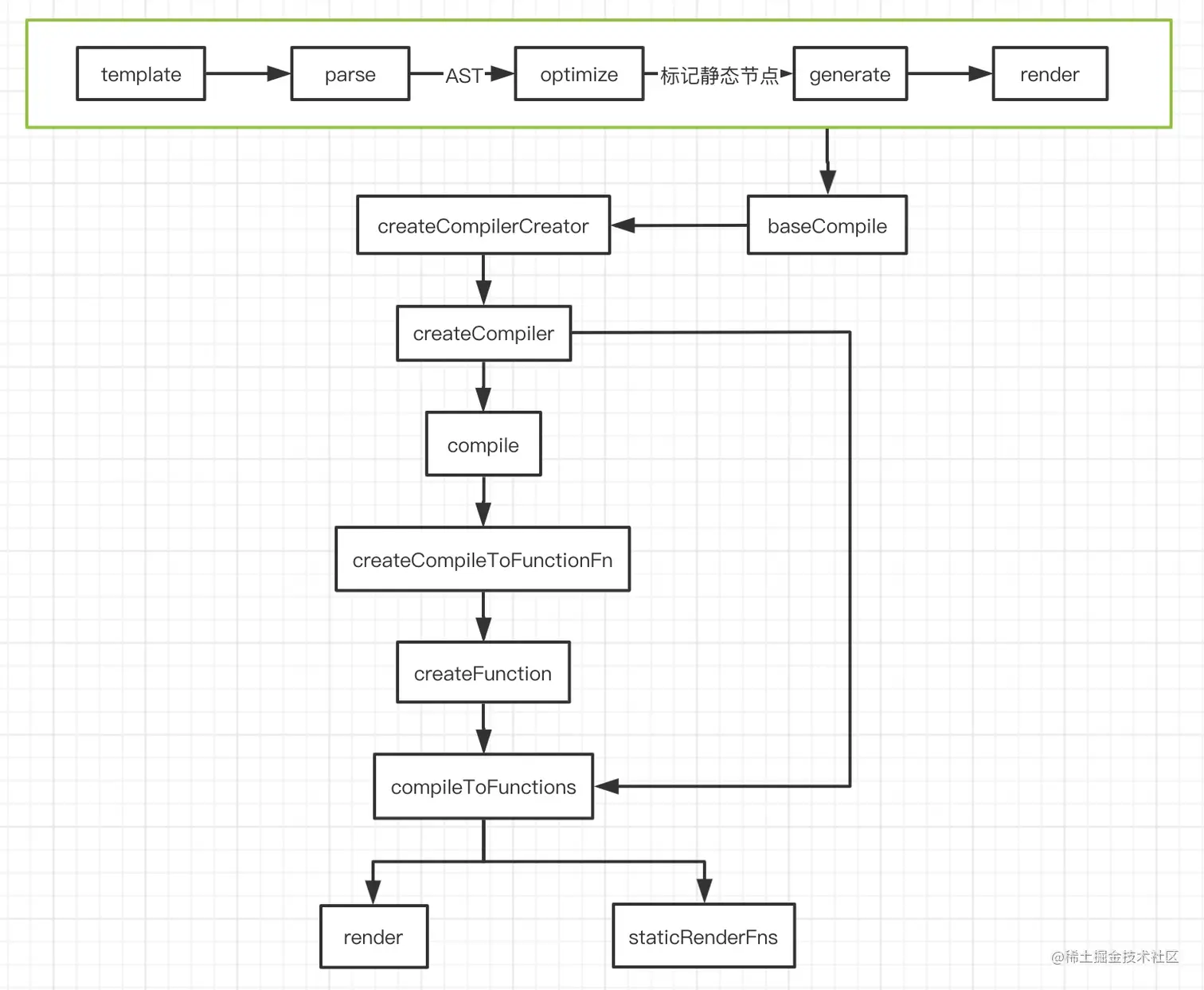
Vue的编译流程大致如下,主要经历了parseoptimizegenerate三个阶段:

  1. parse,对template进行解析,生成AST
  2. optimize,对AST进行优化,标注静态节点
  3. generate,根据AST生成render函数

二、Vue版本

Vue有两个版本:

  • vue.js: 完整版本,包含了模板编译的能力;
  • vue.runtime.js: 运行时版本,不提供模板编译能力,需要通过 vue-loader 进行提前编译。

什么时候需要编译器,什么时候不需要编译器呢?

// 需要编译器
new Vue({
  template: '<div>{{ hi }}</div>'
})

// 不需要编译器
new Vue({
  render (h) {
    return h('div', this.hi)
  }
})

直接写render函数不需要编译器,写template模版就需要编译器。render函数不够直观,平时我们都是写teamplate模版。

  • 如果用了vue-loadertemplate会在构建时被编译,我们可以使用 vue.runtime.min.js
  • 如果是在浏览器中直接通过script标签引入 Vue,需要使用vue.min.js,运行的时候编译模板。

三、编译入口

本次分析的是Vue的v2.6.10版本。

Vue的编译入口比较绕,主要是因为其考虑了参数和方法的复用。

在我们实例化Vue的时候,会调用$mount方法。

在带编译的Vue版本的入口文件src/platforms/web/entry-runtime-with-compiler.js中,看一下$mount方法:

// src/platforms/web/entry-runtime-with-compiler.js
import { compileToFunctions } from './compiler/index'
const mount = Vue.prototype.$mount
Vue.prototype.$mount = function (el) {
  const options = this.$options
  if (!options.render) {
    let template = options.template
    if (template) {
     const { render, staticRenderFns } = compileToFunctions(template, {
        outputSourceRange: process.env.NODE_ENV !== 'production',
        shouldDecodeNewlines,
        shouldDecodeNewlinesForHref,
        delimiters: options.delimiters,
        comments: options.comments
      }, this)
    }
  }
  return mount.call(this, el, hydrating)
}

src/platforms/web/compiler/index.js中:

import { createCompiler } from 'compiler/index'
const { compile, compileToFunctions } = createCompiler(baseOptions)
export { compile, compileToFunctions }

src/compiler/index中:

import { createCompilerCreator } from './create-compiler'
export const createCompiler = createCompilerCreator(function baseCompile (
  template: string,
  options: CompilerOptions
): CompiledResult {
  const ast = parse(template.trim(), options)
  if (options.optimize !== false) {
    optimize(ast, options)
  }
  const code = generate(ast, options)
  return {
    ast,
    render: code.render,
    staticRenderFns: code.staticRenderFns
  }
})

src/compiler/create-compiler.js中:

import { createCompileToFunctionFn } from './to-function'
export function createCompilerCreator (baseCompile: Function): Function {
  return function createCompiler (baseOptions: CompilerOptions) {
    function compile (
      template: string,
      options?: CompilerOptions
    ): CompiledResult {
      const finalOptions = Object.create(baseOptions)
      const errors = []
      const tips = []

      let warn = (msg, range, tip) => {
        (tip ? tips : errors).push(msg)
      }

      if (options) {
        // merge custom modules
        if (options.modules) {
          finalOptions.modules =
            (baseOptions.modules || []).concat(options.modules)
        }
        // merge custom directives
        if (options.directives) {
          finalOptions.directives = extend(
            Object.create(baseOptions.directives || null),
            options.directives
          )
        }
        // copy other options
        for (const key in options) {
          if (key !== 'modules' && key !== 'directives') {
            finalOptions[key] = options[key]
          }
        }
      }

      finalOptions.warn = warn

      const compiled = baseCompile(template.trim(), finalOptions)
      compiled.errors = errors
      compiled.tips = tips
      return compiled
    }

    return {
      compile,
      compileToFunctions: createCompileToFunctionFn(compile)
    }
  }
}

src/compiler/to-function.js中:

function createFunction (code, errors) {
  try {
    return new Function(code)
  } catch (err) {
    errors.push({ err, code })
    return noop
  }
}
export function createCompileToFunctionFn (compile: Function): Function {
  const cache = Object.create(null)

  return function compileToFunctions (
    template: string,
    options?: CompilerOptions,
    vm?: Component
  ): CompiledFunctionResult {
    options = extend({}, options)
    const warn = options.warn || baseWarn
    delete options.warn
    // check cache
    const key = options.delimiters
      ? String(options.delimiters) + template
      : template
    if (cache[key]) {
      return cache[key]
    }

    // compile
    const compiled = compile(template, options)

    // turn code into functions
    const res = {}
    const fnGenErrors = []
    res.render = createFunction(compiled.render, fnGenErrors)
    res.staticRenderFns = compiled.staticRenderFns.map(code => {
      return createFunction(code, fnGenErrors)
    })

    return (cache[key] = res)
  }
}

从上面可以看出,Vue的$mount判断如果没有render方法,会根据template调用compileToFunctions生成render,然后调用之前mount方法。

看一下调用链:

compileToFunctionscreateCompiler生成,而createCompiler又是createCompilerCreator的返回结果,createCompilerCreator接受一个baesCompile参数,其类型为函数,这个baesCompile其实就是编译的主函数。

四、编译流程

1. parse

parse方法主要引用了parseHTML进行解析,然后返回了AST根节点。

AST元素节点总共有3种类型,type为1表示是普通元素,2表示是表达式,3表示是纯文本

看下下面这段template

<div id="app">
  <ul :class="bindCls" class="list" v-if="isShow">
    <li v-for="(item,index) in data" @click="clickItem(index)">{{item}}:{{index}}</li>
  </ul>
</div>

parse过后的AST为:

{
  type: 1,
  tag: 'div',
  attrsList: [{
    name: 'id',
    value: 'app',
    start: 5,
    end: 13,
  }],
  attrsMap: {
    id: 'app',
  },
  children: [
    // ...
  ],
  rawAttrsMap: {
    id: {
      name: 'id',
      value: 'app',
      start: 5,
      end: 13,
    },
  },
  start: 0,
  end: 175,
  plain: false,
  attrs: [{
    name: 'id',
    value: 'app',
    start: 5,
    end: 13,
  }],
  static: false,
  staticRoot: false,
}

parseHTML接收两个参数,templateoptionsoptions.startoptions.end代表的是解析开始标签和结束标签的回调函数。

export function parse (
  template: string,
  options: CompilerOptions
): ASTElement | void {
  warn = options.warn || baseWarn

  parseHTML(template, {
    warn,
    expectHTML: options.expectHTML,
    isUnaryTag: options.isUnaryTag,
    canBeLeftOpenTag: options.canBeLeftOpenTag,
    shouldDecodeNewlines: options.shouldDecodeNewlines,
    shouldDecodeNewlinesForHref: options.shouldDecodeNewlinesForHref,
    shouldKeepComment: options.comments,
    outputSourceRange: options.outputSourceRange,
    start (tag, attrs, unary, start) {
      // check namespace.
      // inherit parent ns if there is one
      const ns = (currentParent && currentParent.ns) || platformGetTagNamespace(tag)

      // handle IE svg bug
      /* istanbul ignore if */
      if (isIE && ns === 'svg') {
        attrs = guardIESVGBug(attrs)
      }

      let element: ASTElement = createASTElement(tag, attrs, currentParent)
      if (ns) {
        element.ns = ns
      }

      if (process.env.NODE_ENV !== 'production' && options.outputSourceRange) {
        element.start = start
        element.rawAttrsMap = element.attrsList.reduce((cumulated, attr) => {
          cumulated[attr.name] = attr
          return cumulated
        }, {})
      }

      // apply pre-transforms
      for (let i = 0; i < preTransforms.length; i++) {
        element = preTransforms[i](element, options) || element
      }

      if (!inVPre) {
        processPre(element)
        if (element.pre) {
          inVPre = true
        }
      }
      if (platformIsPreTag(element.tag)) {
        inPre = true
      }
      if (inVPre) {
        processRawAttrs(element)
      } else if (!element.processed) {
        // structural directives
        processFor(element)
        processIf(element)
        processOnce(element)
      }

      if (!root) {
        root = element
      }

      if (!unary) {
        currentParent = element
        stack.push(element)
      } else {
        closeElement(element)
      }
    },

    end (tag, start, end) {
      const element = stack[stack.length - 1]
      if (!inPre) {
        // remove trailing whitespace node
        const lastNode = element.children[element.children.length - 1]
        if (lastNode && lastNode.type === 3 && lastNode.text === ' ') {
          element.children.pop()
        }
      }
      // pop stack
      stack.length -= 1
      currentParent = stack[stack.length - 1]
      if (process.env.NODE_ENV !== 'production' && options.outputSourceRange) {
        element.end = end
      }
      closeElement(element)
    },

    chars (text: string, start: number, end: number) {
      if (!currentParent) {
        return
      }
      // IE textarea placeholder bug
      /* istanbul ignore if */
      if (isIE &&
        currentParent.tag === 'textarea' &&
        currentParent.attrsMap.placeholder === text
      ) {
        return
      }
      const children = currentParent.children
      if (inPre || text.trim()) {
        text = isTextTag(currentParent) ? text : decodeHTMLCached(text)
      } else if (!children.length) {
        // remove the whitespace-only node right after an opening tag
        text = ''
      } else if (whitespaceOption) {
        if (whitespaceOption === 'condense') {
          // in condense mode, remove the whitespace node if it contains
          // line break, otherwise condense to a single space
          text = lineBreakRE.test(text) ? '' : ' '
        } else {
          text = ' '
        }
      } else {
        text = preserveWhitespace ? ' ' : ''
      }
      if (text) {
        if (whitespaceOption === 'condense') {
          // condense consecutive whitespaces into single space
          text = text.replace(whitespaceRE, ' ')
        }
        let res
        let child: ?ASTNode
        if (!inVPre && text !== ' ' && (res = parseText(text, delimiters))) {
          child = {
            type: 2,
            expression: res.expression,
            tokens: res.tokens,
            text
          }
        } else if (text !== ' ' || !children.length || children[children.length - 1].text !== ' ') {
          child = {
            type: 3,
            text
          }
        }
        if (child) {
          if (process.env.NODE_ENV !== 'production' && options.outputSourceRange) {
            child.start = start
            child.end = end
          }
          children.push(child)
        }
      }
    },
    comment (text: string, start, end) {
      const child: ASTText = {
        type: 3,
        text,
        isComment: true
      }
      if (process.env.NODE_ENV !== 'production' && options.outputSourceRange) {
        child.start = start
        child.end = end
      }
      currentParent.children.push(child)
    }
  })
  return root

parseHTML是根据正则从开始便签,维护AST,其关键是对正则的解析。

这里有个网站可以对正则可视化。

2. optimize

export function optimize (root, options) {
  if (!root) return
  // first pass: mark all non-static nodes.
  markStatic(root)
  // second pass: mark static roots.
  markStaticRoots(root, false)
}

optimize主要是调用markStatic标记静态节点,和markStaticRoots标记静态根节点。

这些标记出的静态节点在非首次patch阶段,生成DOM的时候,是不会变的,从而提高渲染性能。

3. generate

generate主要是调用genElement递归生成code,然后返回render函数和staticRenderFns

export function generate (
  ast: ASTElement | void,
  options: CompilerOptions
): CodegenResult {
  const state = new CodegenState(options)
  const code = ast ? genElement(ast, state) : '_c("div")'
  return {
    render: `with(this){return ${code}}`,
    staticRenderFns: state.staticRenderFns
  }
}

上面的例子生成的render函数为:

with (this) {
  return _c('div', {
    attrs: {
      "id": "app"
    }
  },
  [(isShow) ? _c('ul', {
    staticClass: "list",
    class: bindCls
  },
  _l((data),
  function(item, index) {
    return _c('li', {
      on: {
        "click": function($event) {
          return clickItem(index)
        }
      }
    },
    [_v(_s(item) + ":" + _s(index))])
  }), 0) : _e()])
}

with(this)的意思是下面的语句块的所有未声明属性,都来自于with后面的对象,这里是this。也就是避免了写this._cthis._lthis._v等等。

with语法的本质是将某对象添加到作用域链的顶部,如果在statement中有某个未使用命名空间的变量,跟作用域链中的某个属性同名,则这个变量将指向这个属性值。

五、相关问题

vue-loader中有对template的编译,vue的runtime+compiler版本也有对template的编译,二者有何联系和区别呢?

vue-loader中的compiler是由vue-template-compiler引入的,这个库的源码在vue/packages中。

vue/scripts/config.js中可以看出vue-template-compilervue是一起发布的。

vue-template-compiler的入口文件是packages/vue-template-compiler/index.js,其会比较vue-template-compilervue版本是否相同,如果不同会抛出错误,然后导出./build.js中的内容。

build.js是打包产物,其入口在vue/scripts/config.js中可以看到,是web/entry-compiler.js

'web-compiler': {
  entry: resolve('web/entry-compiler.js'),
  dest: resolve('packages/vue-template-compiler/build.js'),
  format: 'cjs',
  external: Object.keys(require('../packages/vue-template-compiler/package.json').dependencies)
}

web/entry-compiler.js内容如下,可以看到它其实和vue共用了compiler

// vue/src/platforms/web/entry-compiler.js
export { parseComponent } from 'sfc/parser'
export { compile, compileToFunctions } from './compiler/index'
export { ssrCompile, ssrCompileToFunctions } from './server/compiler'
export { generateCodeFrame } from 'compiler/codeframe'

// vue/src/sfc/parser.js
import { parseHTML } from 'compiler/parser/html-parser'
export function parseComponent(content, options) {
  function start() { /**/ }
  function end() { /**/ }
  function warn() { /**/ }
  
  parseHTML(content, {
    warn,
    start,
    end,
    outputSourceRange: options.outputSourceRange
  })
}

所以vue-loadervue编译逻辑是基本相同的。

六、总结

本文简单介绍了下Vue的编译流程,对细节感兴趣的可以查看源码和阅读下方的相关资料。

Vue的编译因其特殊性,并没有借助babelacorn,在阅读它的过程中,不禁感叹作者基本功多深厚,前端也可以如此精彩。

七、相关资料

  1. 深入 Vue Loader 原理
  2. 深入Webpack打包原理
  3. Vue.js技术揭秘
  4. Vue模板编译原理
  5. with - MDN
  6. JavaScript Regular Expression Visualizer