[路飞]leetcode-61.旋转链表

141 阅读1分钟

一.题目描述

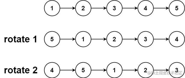
  • 给你一个链表的头节点 head ,旋转链表,将链表每个节点向右移动 k **个位置。

  • 示例1:

1.jpg

输入: head = [1,2,3,4,5], k = 2
输出: [4,5,1,2,3]

代码:

2.png

3.png