Web APIs 第五天(DOM- 网页特效篇)

358 阅读2分钟

一、滚动事件和加载事件

1、滚动事件

  • 定义:当页面进行滚动时触发的事件

  • 事件名:scroll

  • 代码: image.png

  • 给 window 或 document 添加 scroll 事件
    监听某个元素的内部滚动直接给某个元素加即可

2、加载事件

  • 加载外部资源(如图片、外联CSS和JavaScript等)加载完毕时触发的事件
  • 为什么要学?有些时候需要等页面资源全部处理完了做一些事情
  • 老代码喜欢把 script 写在 head 中,这时候直接找 dom 元素找不到
  • 事件名:load
  • 监听页面所有资源加载完毕:给 window 添加 load 事件

image.png

  • 注意:不光可以监听整个页面资源加载完毕,也可以针对某个资源绑定load事件

3、resize

元素.addEventlistener('resize',function(){})

二、元素大小和位置

scroll家族

  • 获取宽高:(不常用) 获取元素的内容总宽高(不包含滚动条)返回值不带单位scrollWidth和scrollHeight
  • 获取位置:(常用scrollTop) 获取元素内容往左、往上滚出去看不到的距离
    scrollLeft和scrollTop
    这两个属性是可以修改的 -图解

image.png

  • 代码

image.png

  • 开发中,我们经常检测页面滚动的距离,比如页面滚动100像素,就可以显示一个元素,或者固定一个元素

image.png

offset家族

  • 获取宽高:(常用) 包含元素自身设置的宽高、padding、border
    offsetWidth和offsetHeight
  • 获取位置:(不常用) 获取元素距离自己定位父级元素的左、上距离
    offsetLeft和offsetTop:注意是只读属性
  • 图解

image.png

client家族

  • 获取宽高:(不常用) 获取元素的可见部分宽高(不包含边框,滚动条等)\ clientWidth和clientHeight
  • 获取位置:(不常用) 获取左边框和上边框宽度
    clientLeft和clientTop
    注意是只读属性

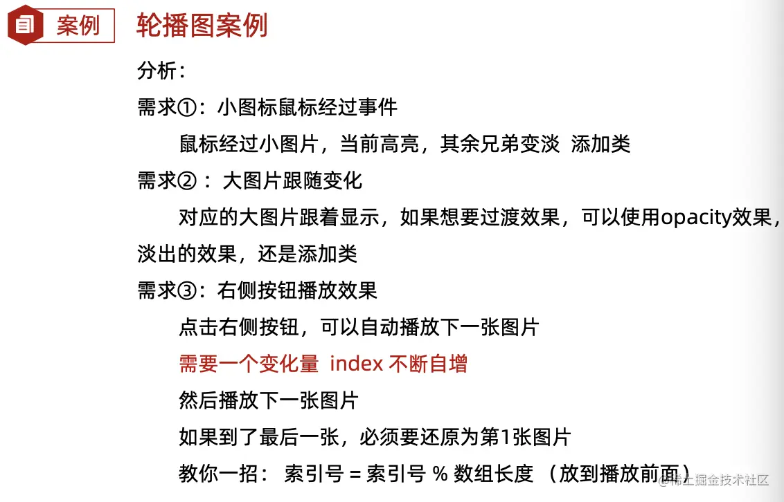
三、综合案例

image.png

image.png

image.png

image.png

注意点一: a的判断条件和执行代码的顺序之间的关系:尽可能把判断条件放在执行代码之前进行判断,若a的大小超出范围,及时修改a的大小,然后执行代码 若把判断条件放在执行代码之后,回过头来执行a++后,再执行代码,注意这个坑点 image.png

注意点二: 若一个某一元素有多个触发条件,并且这一元素的执行是有先后顺序的,注意将多个触发条件的执行顺序值统一 image.png image.png

注意点三: 触发事件事件中的函数可以直接调用到其他的地方 举例:

image.png image.png

注意点si:防止清除不了,越来越快

image.png