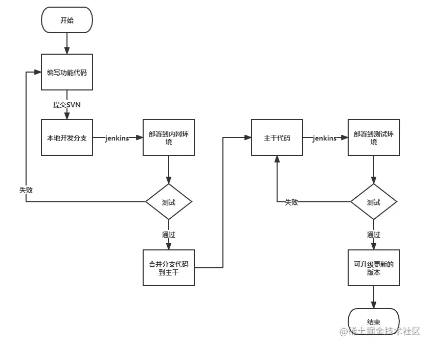
持续集成流程 Bayberry 2021-12-07 371 阅读1分钟 流程 jenkins是常用的集成部署自动化工具,这里简单总结在开发流程中,jenkins的引入,让代码部署更加方便快捷,同时根据不同的环境配置,可以针对性的修改配置并重新打包部署到相应环境中。 最简单的流程如下所示: