第三部分:Vue3组件化学习

581 阅读10分钟

1.组件的拆分和嵌套

认识组件的嵌套

前面我们是将所有的逻辑放到一个App.vue中
在之前的案例中,我们只是创建了一个组件App
如果我们一个应用程序将所有的逻辑都放在一个组件中,那么这个组件就会变成非常的臃肿和难以维护
所以组件化的核心思想应该是对组件进行拆分,拆分成一个个小的组件
将这些组件组合嵌套在一起,最终形成我们的应用程序

我们来分析一下下面代码的嵌套逻辑,假如我们将所有的代码逻辑都放到一个App.vue组件中:
我们会发现,将所有的代码逻辑全部放到一个组件中,代码是非常的臃肿和难以维护的。
并且在真实开发中,我们会有更多的内容和代码逻辑,对于扩展性和可维护性来说都是非常差的。
所以,在真实的开发中,我们会对组件进行拆分,拆分成一个个功能的小组件。

11_Vue3组件化开发(一)_页面_02_图像_0001.png

组件的拆分

我们可以按照如下的方式进行拆分:

11_Vue3组件化开发(一)_页面_03_图像_0001.png

按照如上的拆分方式后,我们开发对应的逻辑只需要去对应的组件编写就可。

2.组件的css作用域

1.建立如图文件

image.png

2.组件样式被污染

image.png

3.父级渲染到子级

image.png

4.通过给组件添加div标签解决

image.png

image.png

3.父组件传递子组件

组件的通信

上面的嵌套逻辑如下,它们存在如下关系
App组件是Header、Main、Footer组件的父组件
Main组件是Banner、ProductList组件的父组件

在开发过程中,我们会经常遇到需要组件之间相互进行通信
比如App可能使用了多个Header,每个地方的Header展示的内容不同,那么我们就需要使用者传递给Header一些数据,让其进行展示;
又比如我们在Main中一次性请求了Banner数据和ProductList数据,那么就需要传递给它们来进行展示;
也可能是子组件中发生了事件,需要由父组件来完成某些操作,那就需要子组件向父组件传递事件

总之,在一个Vue项目中,组件之间的通信是非常重要的环节,所以接下来我们就具体学习一下组件之间是如何相 互之间传递数据的;

父子组件之间通信的方式

父子组件之间如何进行通信呢?
父组件传递给子组件:通过props属性;
子组件传递给父组件:通过$emit触发事件;

11_Vue3组件化开发(一)_页面_05_图像_0001.png

父组件传递给子组件

在开发中很常见的就是父子组件之间通信,比如父组件有一些数据,需要子组件来进行展示:
这个时候我们可以通过props来完成组件之间的通信

什么是Props呢
Props是你可以在组件上注册一些自定义的attribute
父组件给这些attribute赋值,子组件通过attribute的名称获取到对应的值

Props有两种常见的用法:
方式一:字符串数组,数组中的字符串就是attribute的名称;
方式二:对象类型,对象类型我们可以在指定attribute名称的同时,指定它需要传递的类型、是否是必须的、默认值等等;

  • Props的数组用法

11_Vue3组件化开发(一)_页面_07_图像_0001.png

  • Props的对象用法 数组用法中我们只能说明传入的attribute的名称,并不能对其进行任何形式的限制,接下来我们来看一下对象的写法是如何让我们的props变得更加完善的。

当使用对象语法的时候,我们可以对传入的内容限制更多:
比如指定传入的attribute的类型
比如指定传入的attribute是否是必传的
比如指定没有传入时,attribute的默认值

11_Vue3组件化开发(一)_页面_08_图像_0001.png

细节一:那么type的类型都可以是哪些呢?
String
Number
Boolean
Array
Object
Date
Function
Symbol

细节二:对象类型的其他写法

11_Vue3组件化开发(一)_页面_10_图像_0001.png

11_Vue3组件化开发(一)_页面_10_图像_0002.png

细节三:Prop 的大小写命名
Prop 的大小写命名(camelCase vs kebab-case)
HTML 中的attribute 名是大小写不敏感的,所以浏览器会把所有大写字符解释为小写字符
这意味着当你使用DOM 中的模板时,camelCase (驼峰命名法) 的prop 名需要使用其等价的kebab-case (短横线分隔命名) 命名

11_Vue3组件化开发(一)_页面_11_图像_0001.png

非Prop的Attribute

什么是非Prop的Attribute呢?
当我们传递给一个组件某个属性,但是该属性并没有定义对应的props或者emits时,就称之为非Prop的Attribute
常见的包括class、style、id属性等;

Attribute继承
组件有单个根节点时,非Prop的Attribute将自动添加到根节点的Attribute中: 11_Vue3组件化开发(一)_页面_12_图像_0001.png

  • 禁用Attribute继承和多根节点 如果我们不希望组件的根元素继承attribute,可以在组件中设置inheritAttrs: false:
    禁用attribute继承的常见情况是需要将attribute应用于根元素之外的其他元素;
    我们可以通过$attrs来访问所有的非props的attribute;

11_Vue3组件化开发(一)_页面_13_图像_0001.png

多个根节点的attribute
多个根节点的attribute如果没有显示的绑定,那么会报警告,我们必须手动的指定要绑定到哪一个属性上:

11_Vue3组件化开发(一)_页面_13_图像_0002.png

4.子组件传递父组件

什么情况下子组件需要传递内容到父组件呢?
子组件有一些事件发生的时候,比如在组件中发生了点击,父组件需要切换内容;
子组件有一些内容想要传递给父组件的时候;

我们如何完成上面的操作呢?
首先,我们需要在子组件中定义好在某些情况下触发的事件名称
其次,在父组件中以v-on的方式传入要监听的事件名称,并且绑定到对应的方法中;
最后,在子组件中发生某个事件的时候,根据事件名称触发对应的事件

自定义事件的流程

我们封装一个CounterOperation.vue的组件:
内部其实是监听两个按钮的点击,点击之后通过this.$emit的方式发出去事件;

11_Vue3组件化开发(一)_页面_15_图像_0001.png

11_Vue3组件化开发(一)_页面_15_图像_0002.png

自定义事件的参数和验证

自定义事件的时候,我们也可以传递一些参数给父组件:

11_Vue3组件化开发(一)_页面_16_图像_0001.png

在vue3当中,我们可以对传递的参数进行验证:

11_Vue3组件化开发(一)_页面_16_图像_0002.png

5.组件间通信案例练习

我们来做一个相对综合的练习:

11_Vue3组件化开发(一)_页面_17_图像_0001.png

  • main.js
import { createApp } from 'vue'
import App from './05_商品页面的切换/App.vue'

createApp(App).mount('#app')
  • App.vue
<template>
  <div>
    <tab-control :titles="titles" @titleClick="titleClick"></tab-control>
    <h2>{{ contents[currentIndex] }}</h2>
  </div>
</template>

<script>
import TabControl from "./TabControl.vue";

export default {
  components: {
    TabControl,
  },
  data() {
    return {
      titles: ["衣服", "鞋子", "裤子"],
      contents: ["衣服页面", "鞋子页面", "裤子页面"],
      currentIndex: 0,
    };
  },
  methods: {
    titleClick(index) {
      this.currentIndex = index;
    },
  },
};
</script>

<style scoped>
</style>
  • TabControl.vue
<template>
  <div class="tab-control">
    <div class="tab-control-item" 
         :class="{active: currentIndex === index}"
         v-for="(title, index) in titles" 
         :key="title"
         @click="itemClick(index)">
      <span>{{title}}</span>
    </div>
  </div>
</template>

<script>
  export default {
    emits: ["titleClick"],
    props: {
      titles: {
        type: Array,
        default() {
          return []
        }
      }
    },
    data() {
      return {
        currentIndex: 0
      }
    },
    methods: {
      itemClick(index) {
        this.currentIndex = index;
        this.$emit("titleClick", index);
      }
    }
  }
</script>

<style scoped>
  .tab-control {
    display: flex;
  }

  .tab-control-item {
    flex: 1;
    text-align: center;
  }

  .tab-control-item.active {
    color: red;
  }

  .tab-control-item.active span {
    border-bottom: 3px solid red;
    padding: 5px 10px;
  }
</style>

6.Provide和Inject使用

非父子组件的通信

在开发中,我们构建了组件树之后,除了父子组件之间的通信之外,还会有非父子组件之间的通信。

这里我们主要讲两种方式:
Provide/Inject;
Mitt全局事件总线;

Provide和Inject

Provide/Inject用于非父子组件之间共享数据
比如有一些深度嵌套的组件,子组件想要获取父组件的部分内 容
在这种情况下,如果我们仍然将props沿着组件链逐级传递下 去,就会非常的麻烦;

对于这种情况下,我们可以使用Provide 和Inject
无论层级结构有多深,父组件都可以作为其所有子组件的依赖提供者
父组件有一个provide 选项来提供数据;
子组件有一个inject 选项来开始使用这些数据;

实际上,你可以将依赖注入看作是 “long range props” ,除了:
父组件不需要知道哪些子组件使用它provide 的property
子组件不需要知道inject 的property 来自哪里

12_Vue3组件化开发(二)_页面_03_图像_0001.jpg

Provide和Inject基本使用

我们开发一个这样的结构:

12_Vue3组件化开发(二)_页面_04_图像_0001.jpg

12_Vue3组件化开发(二)_页面_04_图像_0002.jpg

Provide和Inject函数的写法

如果Provide中提供的一些数据是来自data,那么我们可能会想要通过this来获取

这个时候会报错:
这里给大家留一个思考题,我们的this使用的是哪里的this?

12_Vue3组件化开发(二)_页面_05_图像_0001.jpg

12_Vue3组件化开发(二)_页面_05_图像_0002.jpg

12_Vue3组件化开发(二)_页面_05_图像_0003.jpg

处理响应式数据

我们先来验证一个结果:如果我们修改了this.names的内容,那么使用length的子组件会不会是响应式的

我们会发现对应的子组件中是没有反应的
这是因为当我们修改了names之后,之前在provide中引入的this.names.length 本身并不是响应式的;

那么怎么样可以让我们的数据变成响应式的呢?
非常的简单,我们可以使用响应式的一些API来完成这些功能,比如说computed函数
当然,这个computed是vue3的新特性,在后面我会专门讲解,这里大家可以先直接使用一下;

注意:我们在使用length的时候需要获取其中的value
这是因为computed返回的是一个ref对象,需要取出其中的value来使用

12_Vue3组件化开发(二)_页面_06_图像_0001.jpg

7.事件总线的使用

全局事件总线mitt库

Vue3从实例中移除了onon、off 和$once 方法,所以我们如果希望继续使用全局事件总线,要通过第三方的库
Vue3官方有推荐一些库,例如mitt 或tiny-emitter
这里我们主要讲解一下mitt库的使用;

首先,我们需要先安装这个库: npm install mitt

其次,我们可以封装一个工具eventbus.js:

12_Vue3组件化开发(二)_页面_07_图像_0001.jpg

  • 使用事件总线工具 在项目中可以使用它们:
    我们在Home.vue中监听事件;
    我们在App.vue中触发事件;

12_Vue3组件化开发(二)_页面_08_图像_0001.jpg

12_Vue3组件化开发(二)_页面_08_图像_0002.jpg

  • Mitt的事件取消 在某些情况下我们可能希望取消掉之前注册的函数监听:

12_Vue3组件化开发(二)_页面_09_图像_0001.jpg

8.插槽的基本使用

认识插槽Slot

在开发中,我们会经常封装一个个可复用的组件:
前面我们会通过props传递给组件一些数据,让组件来进行展示;
但是为了让这个组件具备更强的通用性,我们不能将组件中的内容限制为固定的div、span等等这些元素;
比如某种情况下我们使用组件,希望组件显示的是一个按钮,某种情况下我们使用组件希望显示的是一张图片
我们应该让使用者可以决定某一块区域到底存放什么内容和元素

举个栗子:假如我们定制一个通用的导航组件- NavBar
这个组件分成三块区域:左边-中间-右边,每块区域的内容是不固定;
左边区域可能显示一个菜单图标,也可能显示一个返回按钮,可能什么都不显示;
中间区域可能显示一个搜索框,也可能是一个列表,也可能是一个标题,等等;
右边可能是一个文字,也可能是一个图标,也可能什么都不显示;

12_Vue3组件化开发(二)_页面_10_图像_0001.jpg

如何使用插槽slot?

这个时候我们就可以来定义插槽slot:
插槽的使用过程其实是抽取共性、预留不同
我们会将共同的元素、内容依然在组件内进行封装;
同时会将不同的元素使用slot作为占位,让外部决定到底显示什么样的元素;

如何使用slot呢?
Vue中将 <slot> 元素作为承载分发内容的出口
在封装组件中,使用特殊的元素<slot> 就可以为封装组件开启一个插槽
该插槽插入什么内容取决于父组件如何使用;

插槽的基本使用

我们一个组件MySlotCpn.vue:该组件中有一个插槽,我们可以在插槽中放入需要显示的内容;

我们在App.vue中使用它们:我们可以插入普通的内容、html元素、组件元素,都可以是可以的;

12_Vue3组件化开发(二)_页面_12_图像_0001.jpg

12_Vue3组件化开发(二)_页面_12_图像_0002.jpg

插槽的默认内容

有时候我们希望在使用插槽时,如果没有插入对应的内容,那么我们需要显示一个默认的内容
当然这个默认的内容只会在没有提供插入的内容时,才会显示;

12_Vue3组件化开发(二)_页面_13_图像_0001.jpg

多个插槽的效果

我们先测试一个知识点:如果一个组件中含有多个插槽,我们插入多个内容时是什么效果?
我们会发现默认情况下每个插槽都会获取到我们插入的内容来显示;

12_Vue3组件化开发(二)_页面_14_图像_0001.jpg

9.具名插槽的使用

事实上,我们希望达到的效果是插槽对应的显示,这个时候我们就可以使用具名插槽
具名插槽顾名思义就是给插槽起一个名字<slot> 元素有一个特殊的attribute:name
一个不带name 的slot,会带有隐含的名字default

12_Vue3组件化开发(二)_页面_15_图像_0001.jpg

动态插槽名

什么是动态插槽名呢?
目前我们使用的插槽名称都是固定的;
比如v-slot:left、v-slot:center等等;
我们可以通过 v-slot:[dynamicSlotName] 方式动态绑定一个名称;

12_Vue3组件化开发(二)_页面_16_图像_0001.jpg

具名插槽使用的时候缩写

具名插槽使用的时候缩写:
跟v-on 和v-bind 一样,v-slot 也有缩写
即把参数之前的所有内容(v-slot:) 替换为字符#

12_Vue3组件化开发(二)_页面_17_图像_0001.jpg

10.作用域插槽使用

渲染作用域

在Vue中有渲染作用域的概念:
父级模板里的所有内容都是在父级作用域中编译的;
子模板里的所有内容都是在子作用域中编译的;

如何理解这句话呢?我们来看一个案例:
在我们的案例中ChildCpn自然是可以让问自己作用域中的title内容的;
但是在App中,是访问不了ChildCpn中的内容的,因为它们是跨作用域的访问;

12_Vue3组件化开发(二)_页面_19_图像_0001.jpg

认识作用域插槽

但是有时候我们希望插槽可以访问到子组件中的内容是非常重要的:
当一个组件被用来渲染一个数组元素时,我们使用插槽,并且希望插槽中没有显示每项的内容
这个Vue给我们提供了作用域插槽

我们来看下面的一个案例
1.在App.vue中定义好数据
2.传递给ShowNames组件中
3.ShowNames组件中遍历names数据
4.定义插槽的prop
5.通过v-slot:default的方式获取到slot的props
6.使用slotProps中的item和index

12_Vue3组件化开发(二)_页面_21_图像_0001.jpg

独占默认插槽的缩写

如果我们的插槽是默认插槽default,那么在使用的时候v-slot:default="slotProps"可以简写为vslot="slotProps":

12_Vue3组件化开发(二)_页面_22_图像_0001.jpg

并且如果我们的插槽只有默认插槽时,组件的标签可以被当做插槽的模板来使用,这样,我们就可以将v-slot 直接用在组件上:

12_Vue3组件化开发(二)_页面_22_图像_0002.jpg

默认插槽和具名插槽混合

但是,如果我们有默认插槽和具名插槽,那么按照完整的template来编写。

12_Vue3组件化开发(二)_页面_23_图像_0001.jpg

只要出现多个插槽,请始终为所有的插槽使用完整的基于<template> 的语法:

12_Vue3组件化开发(二)_页面_23_图像_0002.jpg

11.动态组件的使用

切换组件案例

比如我们现在想要实现了一个功能:
点击一个tab-bar,切换不同的组件显示;

13_Vue3组件化开发(三)_页面_02_图像_0001.jpg

这个案例我们可以通过两种不同的实现思路来实现:
方式一: 通过v-if来判断,显示不同的组件;
方式二: 动态组件的方式;

v-if显示不同的组件

我们可以先通过v-if来判断显示不同的组件,这个可以使用我们之前讲过的知识来实现:

13_Vue3组件化开发(三)_页面_03_图像_0001.jpg

动态组件的实现

动态组件是使用component 组件,通过一个特殊的attribute is 来实现:

13_Vue3组件化开发(三)_页面_04_图像_0001.jpg

这个currentTab的值需要是什么内容呢?
可以是通过component函数注册的组件;
在一个组件对象的components对象中注册的组件

动态组件的传值

如果是动态组件我们可以给它们传值和监听事件吗?
也是一样的;
只是我们需要将属性和监听事件放到component上来使用;

13_Vue3组件化开发(三)_页面_05_图像_0001.jpg

认识keep-alive

我们先对之前的案例中About组件进行改造:
在其中增加了一个按钮,点击可以递增的功能;

13_Vue3组件化开发(三)_页面_06_图像_0001.jpg

比如我们将counter点到10,那么在切换到home再切换回来about时,状态是否可以保持呢
答案是否定的;
这是因为默认情况下,我们在切换组件后about组件会被销毁掉,再次回来时会重新创建组件

但是,在开发中某些情况我们希望继续保持组件的状态,而不是销毁掉,这个时候我们就可以使用一个内置组件:keep-alive

13_Vue3组件化开发(三)_页面_06_图像_0002.jpg

  • keep-alive属性 keep-alive有一些属性:
    include - string | RegExp | Array。只有名称匹配的组件会被缓存;
    exclude - string | RegExp | Array。任何名称匹配的组件都不会被缓存;
    max - number | string。最多可以缓存多少组件实例,一旦达到这个数字,那么缓存组件中最近没有被访问的实例会被销毁;

include 和exclude prop 允许组件有条件地缓存:
二者都可以用逗号分隔字符串、正则表达式或一个数组来表示;
匹配首先检查组件自身的name 选项

缓存组件的生命周期

对于缓存的组件来说,再次进入时,我们是不会执行created或者mounted等生命周期函数的:
但是有时候我们确实希望监听到何时重新进入到了组件,何时离开了组件;
这个时候我们可以使用activated 和deactivated 这两个生命周期钩子函数来监听;

13_Vue3组件化开发(三)_页面_08_图像_0001.jpg

12.异步组件的使用

Webpack的代码分包

默认的打包过程:
默认情况下,在构建整个组件树的过程中,因为组件和组件之间是通过模块化直接依赖的,那么webpack在打包时就会将组件模块打包到一起(比如一个app.js文件中);
这个时候随着项目的不断庞大,app.js文件的内容过大,会造成首屏的渲染速度变慢

打包时,代码的分包:
所以,对于一些不需要立即使用的组件,我们可以单独对它们进行拆分,拆分成一些小的代码块chunk.js
这些chunk.js会在需要时从服务器加载下来,并且运行代码,显示对应的内容;

那么webpack中如何可以对代码进行分包呢?

13_Vue3组件化开发(三)_页面_09_图像_0001.jpg

Vue中实现异步组件

如果我们的项目过大了,对于某些组件我们希望通过异步的方式来进行加载(目的是可以对其进行分包处理),那么Vue中给我们提供了一个函数:defineAsyncComponent

defineAsyncComponent接受两种类型的参数
类型一: 工厂函数,该工厂函数需要返回一个Promise对象;
类型二: 接受一个对象类型,对异步函数进行配置;

工厂函数类型一的写法:

13_Vue3组件化开发(三)_页面_10_图像_0001.jpg

  • 异步组件的写法二

13_Vue3组件化开发(三)_页面_11_图像_0001.jpg

异步组件和Suspense

注意:目前(2021-12-07)Suspense显示的是一个实验性的特性,API随时可能会修改。

Suspense是一个内置的全局组件,该组件有两个插槽
default: 如果default可以显示,那么显示default的内容;
fallback: 如果default无法显示,那么会显示fallback插槽的内容;

13_Vue3组件化开发(三)_页面_12_图像_0001.jpg

13.引用元素和组件

$refs的使用

某些情况下,我们在组件中想要直接获取到元素对象或者子组件实例
在Vue开发中我们是不推荐进行DOM操作的;
这个时候,我们可以给元素或者组件绑定一个ref的attribute属性

组件实例有一个$refs属性
它一个对象Object,持有注册过ref attribute 的所有DOM 元素和组件实例

13_Vue3组件化开发(三)_页面_13_图像_0001.jpg

$parent和$root

我们可以通过$parent来访问父元素

HelloWorld.vue的实现:
这里我们也可以通过 $root 来实现,因为App是我们的根组件;

13_Vue3组件化开发(三)_页面_14_图像_0001.jpg

注意:在Vue3中已经移除了$children的属性,所以不可以使用了。

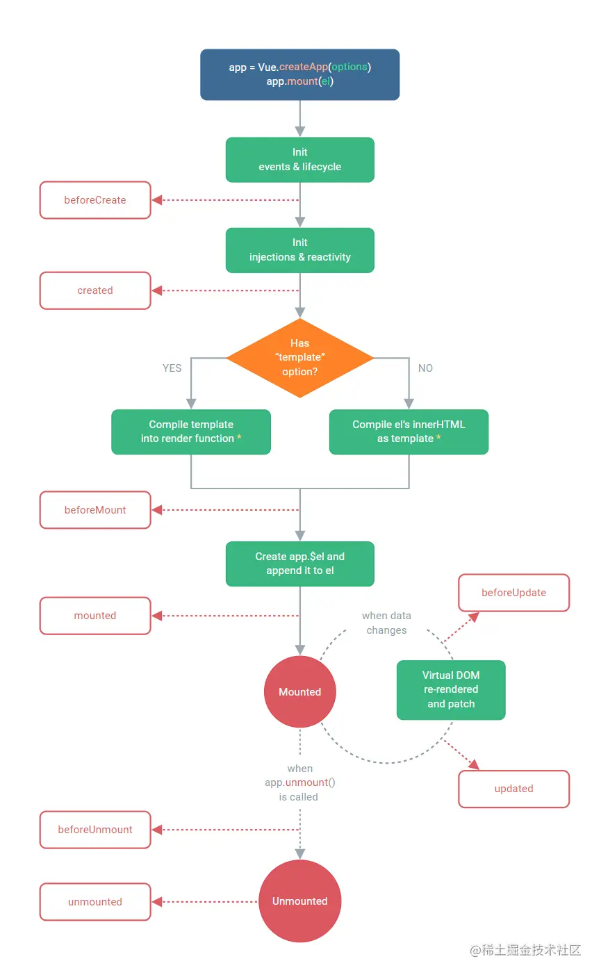
14.组件的生命周期

认识生命周期

什么是生命周期呢?
每个组件都可能会经历从创建、挂载、更新、卸载等一系列的过程;
在这个过程中的某一个阶段,用于可能会想要添加一些属于自己的代码逻辑(比如组件创建完后就请求一些服务器数据);
但是我们如何可以知道目前组件正在哪一个过程呢?Vue给我们提供了组件的生命周期函数

生命周期函数:
生命周期函数是一些钩子函数,在某个时间会被Vue源码内部进行回调
通过对生命周期函数的回调,我们可以知道目前组件正在经历什么阶段
那么我们就可以在该生命周期中编写属于自己的逻辑代码了;

  • 生命周期的流程 image.png

15.组件的v-model

前面我们在input中可以使用v-model来完成双向绑定:
这个时候往往会非常方便,因为v-model默认帮助我们完成了两件事;
v-bind:value的数据绑定@input的事件监听

如果我们现在封装了一个组件,其他地方在使用这个组件时,是否也可以使用v-model来同时完成这两个功能呢?
也是可以的,vue也支持在组件上使用v-model;

当我们在组件上使用的时候,等价于如下的操作
我们会发现和input元素不同的只是属性的名称和事件触发的名称而已;

13_Vue3组件化开发(三)_页面_17_图像_0001.jpg

组件v-model的实现

那么,为了我们的MyInput组件可以正常的工作,这个组件内的<input> 必须:
将其value attribute 绑定到一个名叫 modelValue的prop 上;
在其input 事件被触发时,将新的值通过 自定义的update:modelValue事件抛出;

MyInput.vue的组件代码如下:

13_Vue3组件化开发(三)_页面_18_图像_0001.jpg

13_Vue3组件化开发(三)_页面_18_图像_0002.jpg

computed实现

我们依然希望在组件内部按照双向绑定的做法去完成,应该如何操作呢?我们可以使用计算属性的setter和getter来完成。

13_Vue3组件化开发(三)_页面_19_图像_0001.jpg

绑定多个属性

我们现在通过v-model是直接绑定了一个属性,如果我们希望绑定多个属性呢?
也就是我们希望在一个组件上使用多个v-model是否可以实现呢?
我们知道,默认情况下的v-model其实是绑定了modelValue 属性@update:modelValue的事件
如果我们希望绑定更多,可以给v-model传入一个参数,那么这个参数的名称就是我们绑定属性的名称

注意:这里我是绑定了两个属性的

13_Vue3组件化开发(三)_页面_20_图像_0001.jpg

v-model:title相当于做了两件事:
绑定了title属性;
监听了@update:title的事件;

13_Vue3组件化开发(三)_页面_20_图像_0002.jpg

认识Mixin

目前我们是使用组件化的方式在开发整个Vue的应用程序,但是组件和组件之间有时候会存在相同的代码逻辑,我们希望对相同的代码逻辑进行抽取

在Vue2和Vue3中都支持的一种方式就是使用Mixin来完成
Mixin提供了一种非常灵活的方式,来分发Vue组件中的可复用功能
一个Mixin对象可以包含任何组件选项
当组件使用Mixin对象时,所有Mixin对象的选项将被混合进入该组件本身的选项中

Mixin的基本使用

13_Vue3组件化开发(三)_页面_22_图像_0001.jpg

Mixin的合并规则

如果Mixin对象中的选项和组件对象中的选项发生了冲突,那么Vue会如何操作呢?
这里分成不同的情况来进行处理;

情况一:如果是data函数的返回值对象
返回值对象默认情况下会进行合并
如果data返回值对象的属性发生了冲突,那么会保留组件自身的数据

情况二:如何生命周期钩子函数
生命周期的钩子函数会被合并到数组中,都会被调用;

情况三:值为对象的选项,例如methods、components 和directives,将被合并为同一个对象。
比如都有methods选项,并且都定义了方法,那么它们都会生效
但是如果对象的key相同,那么会取组件对象的键值对

全局混入Mixin

如果组件中的某些选项,是所有的组件都需要拥有的,那么这个时候我们可以使用全局的mixin
全局的Mixin可以使用应用app的方法mixin 来完成注册;
一旦注册,那么全局混入的选项将会影响每一个组件

13_Vue3组件化开发(三)_页面_24_图像_0001.jpg