JavaBean内省与BeanInfo

1,093 阅读5分钟

Java的BeanInfo在工作中并不怎么用到,我也是在学习spring源码的时候,发现SpringBoot启动时候会设置一个属叫"spring.beaninfo.ignore",网上只能搜索到这个配置的意思是是否跳过java BeanInfo的搜索,没找到其他信息,但是BeanInfo又是什么呢?

JavaBean介绍

维基百科JavaBean的定义:JavaBeans是Java中一种特殊的类,可以将多个对象封装到一个对象(bean)中。特点是可序列化,提供无参构造器,提供getter方法和setter方法访问对象的属性。名称中的“Bean”是用于Java的可重用软件组件的惯用叫法。要成为JavaBean类,则必需遵循关于命名、构造器、方法的特定规范。有了这些规范,才能有可以使用、复用、替代和连接JavaBeans的工具。规范如下:

  • 有一个public的无参数构造器。
  • 属性可以通过get、set、is(可以替代get,用在布尔型属性上)方法或遵循特定命名规范的其他方法访问。
  • 可序列化。

以下为一个合法的JavaBean的定义:

public class PersonBean implements java.io.Serializable {

    /**
     * name 属性(注意大小寫)
     */
    private String name = null;

    private boolean deceased = false;

    /** 无参构造器(没有参数) */
    public PersonBean() {
    }

    /**
     * name 属性的Getter方法
     */
    public String getName() {
        return name;
    }

    /**
     * name 属性的Setter方法
     * @param value
     */
    public void setName(final String value) {
        name = value;
    }

    /**
     * deceased 属性的Getter方法
     * 布尔型属性的Getter方法的不同形式(这里使用了is而非get)
     */
    public boolean isDeceased() {
        return deceased;
    }

    /**
     * deceased 属性的Setter方法
     * @param value
     */
    public void setDeceased(final boolean value) {
        deceased = value;
    }
}

JavaBean的自省

用一个简单的SpringMVC用户登录的场景来描述一下JavaBean的自省,用户登录时候,前端表单传递的参数通常是一个如下Json字符串:

{
	"username":"xxx",
	"password":"xxxx"
}

后端接受表单的地方,通常可以使用一个JavaBean用RequestBody的形式接收参数:

public void login(@RequestBody LoginRequest request){
     // Do login
}

其中,LoginRequest类似于如下的格式:

public class LoginRequest {
    public String getUsername() {
        return username;
    }

    public void setUsername(String username) {
        this.username = username;
    }

    public String getPassword() {
        return password;
    }

    public void setPassword(String password) {
        this.password = password;
    }

    private String username;
    private String password;
}

那么前端的Json如何映射到后端LoginRequest中的对应属性之上呢?可以看到LoginRequest中的字段都是private类型,无法直接设置字段值(反射虽然可以设置,但是并不合适),只能通过Setter方法进行设置,但是程序怎么知道JavaBean有哪些Setter方法呢?此处就用到了JavaBean的内省机制。

BeanInfo示例

JavaBean内省工具Introspector

Java bean的工具包中提供了java内省工具Introspector,该工具可以通过以下方法获取Java bean 的内省结果BeanInfo(后文详细介绍),获取BeanInfo的流程如下图所示

// 在Object类时候停止检索,可以选择在任意一个父类停止
BeanInfo beanInfo = Introspector.getBeanInfo(JavaBeanDemo.class,Object.class);

Introspector

JavaBean内省结果BeanInfo

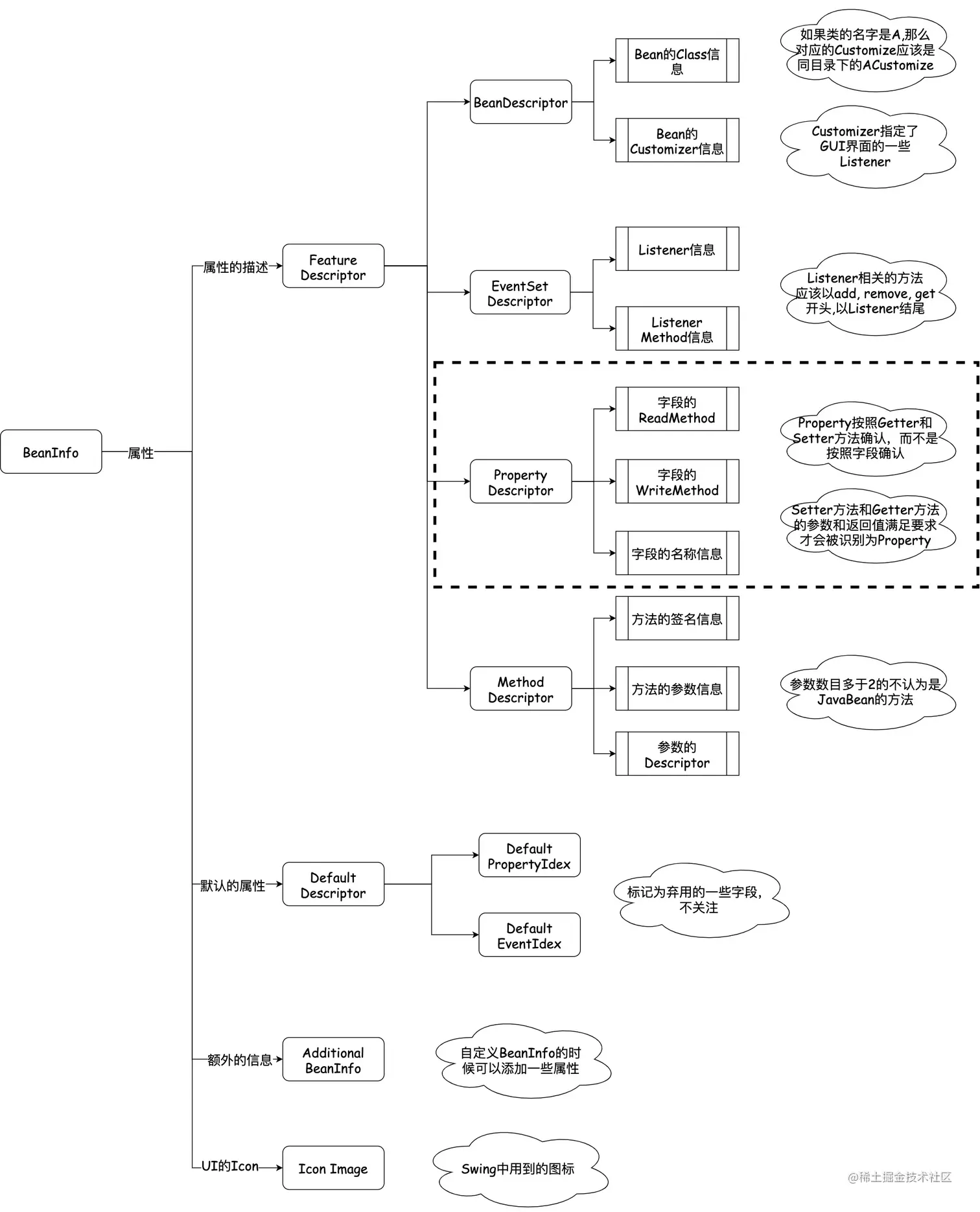
通过java的内省工具Introspector的getBeanInfo方法,我们可以获取一个JavaBean的内省BeanInfo,获取到的BeanInfo包含以下属性:

  • Bean的类相关信息
  • Bean的事件信息
  • Bean的属性信息
  • Bean的方法信息
  • 额外属性信息
  • Component的图标

BeanInfo

内省结果BeanInfo的类型

BeanInfo只是一个内省结果的接口,Java中对该接口的实现有以下三种:

  1. ApplicationBeanInfo:Apple desktop相关的JavaBean内省结果
  2. ComponentBeanInfo:Java Awt组件的内省结果,如按钮等
  3. GenericBeanInfo:通用的内省结果,JEE开发中的内省结果都为该类型

此外,Spring自定义了一个内省结果类型,叫ExtendedBeanInfo,主要用于识别返回值不为空的Setter方法。

BeanInfo的扩展

Spring的BeanUtils.copyProperties

BeanUtils.copyProperties用户在两个对象之间进行属性的复制,底层基于JavaBean的内省机制,通过内省得到拷贝源对象和目的对象属性的读方法和写方法,然后调用对应的方法进行属性的复制。以下为BeanUtils.copyProperties的流程

BeanUtils内省流程

BeanUtils对JavaBean内省的一些机制进行优化,到这里,大家有没有发现Java内省的一些缺点呢?

BeanUtils并发问题优化

Java内省的结果会缓存在ThreadGroupContext中,并且通过synchonrized关键字对缓存加锁(下图中的红框部分),导致同一个线程组中的线程无法并行内省。

BeanUtils并发问题优化

Spring的BeanUtils在Java内省之上又添加了一层缓存,这层缓存使用ConcurrentHashMap实现,从而提高了内省的效率。

BeanUtils Setter属性识别优化

在Java默认的内省过程中,setter方法的返回值必须是null,如果不是null的话,无法识别为有效的JavaBean属性(下图中的红色部分),Spring 自定义了一个BeanInfo ExtendedBeanInfo解决了这个问题。

Setter属性识别优化

spring.beaninfo.ignore

回到最初提到的spring.beaninfo.ignore,这个配置用来忽略所有自定义的BeanInfo类的搜索.

BeanUtils 性能测试

复制方法1万次复制耗时1百万次复制耗时1亿次复制耗时
ModelMapper复制262mills3875mills283177mills
BeanUtils复制3mills369mills20347mills
直接复制约等于0mills5mills438mills

可以看出:BeanUtils花费的时间约为直接复制的50倍以上。

public class BeanUtilsPerformanceTest {

    public static void main(String[] args){
        // 预热虚拟机
        loopBeanUtils(100000);
        loopCopyByHand(100000);

        // 复制1万次的情况
        System.out.println("\nloop 10000 times:");
        loopBeanUtils(10000);
        loopCopyByHand(10000);

        // 复制1百万次的情况
        System.out.println("\nloop 1000000 times:");
        loopBeanUtils(1000000);
        loopCopyByHand(1000000);

        // 复制1亿次的情况
        System.out.println("\nloop 100000000 times:");
        loopBeanUtils(100000000);
        loopCopyByHand(100000000);
    }

    private static void loopBeanUtils(int loopTimes){
        TestBeanDemo source = new TestBeanDemo();
        TestBeanDemo target = new TestBeanDemo();
        long start = System.currentTimeMillis();
        for (int i=0;i<loopTimes;i++){
            BeanUtils.copyProperties(source,target);
        }
        System.out.println("BeanUtils cost times:"+String.valueOf(System.currentTimeMillis()-start));
    }

    private static void loopCopyByHand(int loopTimes){
        TestBeanDemo source = new TestBeanDemo();
        TestBeanDemo target = new TestBeanDemo();
        long start = System.currentTimeMillis();
        for (int i=0;i<loopTimes;i++){
            target.setField1(source.getField1());
            target.setField2(source.getField2());
            target.setField3(source.getField3());
            target.setField4(source.getField4());
            target.setField5(source.getField5());
        }
        System.out.println("Copy field one by one times:"+String.valueOf(System.currentTimeMillis()-start));
    }

    @Data
    private static class TestBeanDemo{
        private String field1 = UUID.randomUUID().toString();
        private String field2 = UUID.randomUUID().toString();
        private String field3 = UUID.randomUUID().toString();
        private String field4 = UUID.randomUUID().toString();
        private String field5 = UUID.randomUUID().toString();

    }
}

我是御狐神,欢迎大家关注我的微信公众号:wzm2zsd

qrcode_for_gh_83670e17bbd7_344-2021-09-04-10-55-16

本文最先发布至微信公众号,版权所有,禁止转载!