Nginx进程以及事件处理模型

583 阅读1分钟

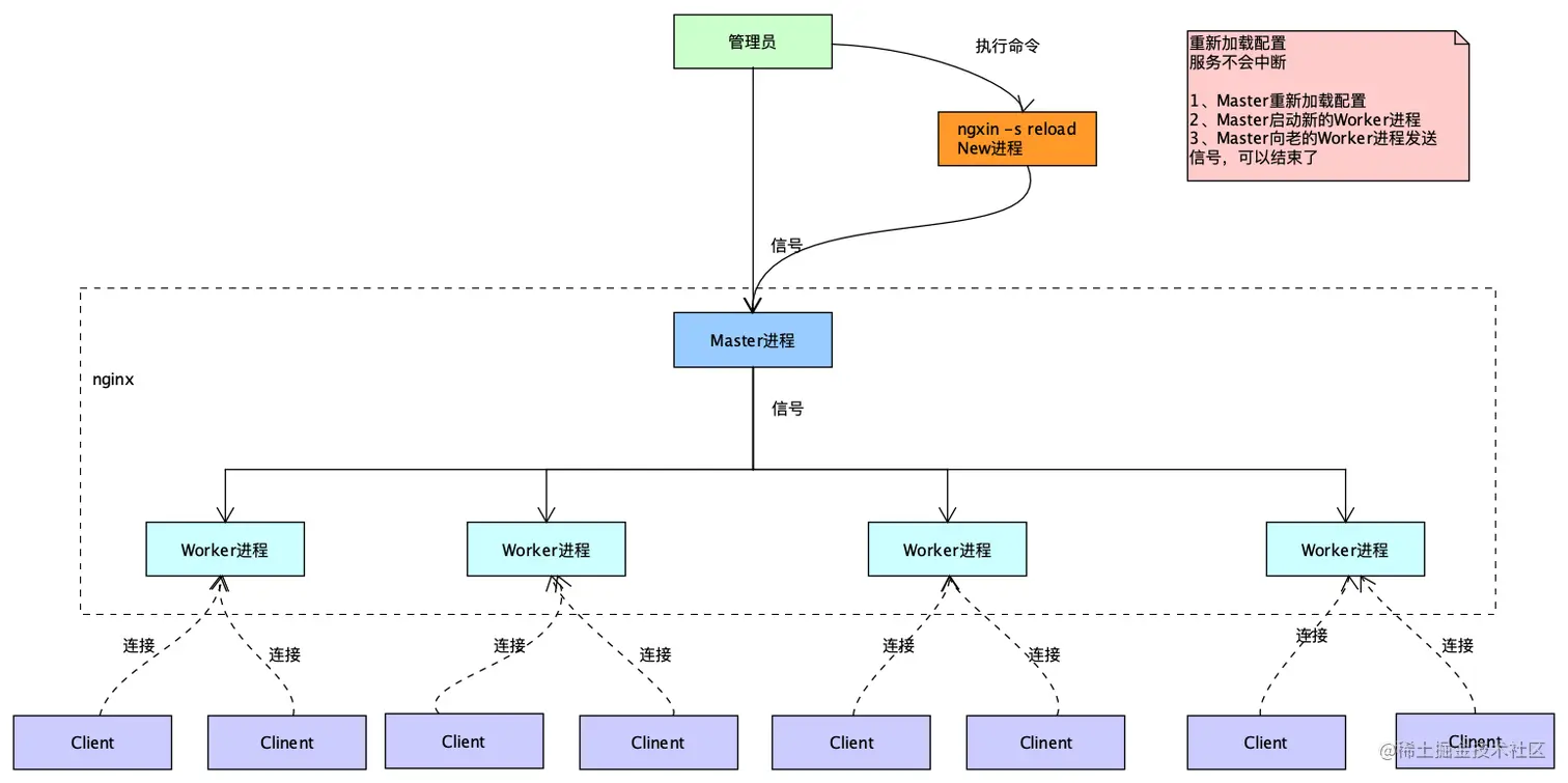
Nginx进程模型

多进程

一个Master进程 多个Worker进程

Master进程

管理Worker进程

  • 对外接口
接收外部的操作(信号)
  • 对内转发
根据外部的操作的不同 通过信号管理Worker
  • 监控
监控worker进程的运行状态
worker进程运行异常终止后
自动重启worker进程

Worker进程

所有Worker进程都是平等的

  • 实际处理
网络请求,由Worker进程处理
  • Worker进程数量
在nginx.conf中配置
一般设置为核心数
充分利用cpu资源
同时 避免进程数量过多
避免进程竞争CPU资源
增加上下文切换的损耗

Master工作过程细节

a、Master启动 加载配置 并初始化监听socket 等待连接进来
b、Master fork出Worker进程
c、新请求到来时 所有Worker进程的listenfd都变为可读
d、Worker进程 竞争accept_mutex 获胜的注册listenfd的读事件
e、Worker进程 在读事件中 accept当前连接并处理请求

Nginx 的事件处理模型

多阶段处理请求

举例:
1、请求地址重写
2、权限验证
3、内容处理(对应location配置)
4、记录日志

过滤数据并加工

举例:
1、过滤response的Header
2、gzip压缩数据