LabVIEW编程LabVIEW开发 字符串对列String Queue PtByPt CYCk 例程与相关资料

383 阅读1分钟

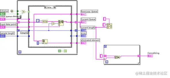
LabVIEW编程LabVIEW开发 字符串对列String Queue PtByPt CYCk 例程与相关资料 Creates a string queue用于实现创建并保留最近的若干个字符串。比如在通讯的时候,接收端会一直接收数据,但有时候接收会有延迟,或者不是一次接收完成。这样就需要我们将最近的几次接收的字符串连接起来。也不需要从头一直连接到现在,这样数据量太大,也没必要。通过这个VI可以指定保留最近的几条字符串,进行连接。使用起来还是比较方便的。 这个功能是参考Data Queue PtByPt VI的功能连编写的,因此名称叫做String Queue PtByPt CYCk.vi。其程序如下图所示。

image.png 参考的VI是 ,这个是LabVIEW自带的,这里就不再赘述了。。

image.png 源码如下附件所示。 LabVIEW、LabVIEW开发、LabVIEW编程、LabVIEW程序 文字内容均在附件Word中,同时上文中提到的例子和资料,均在word中的附件里,可点击下载。登录www.bjcyck.com可以查看更多详细信息。这里只是简略的介绍,有任何关于LabVIEW、LabVIEW开发、LabVIEW编程、LabVIEW程序相关问题,请与我们联系。 链接地址为:www.bjcyck.com/nd.jsp?id=3…