single-spa源码解读

1,042 阅读1分钟

Single-Spa 是一个将多个单页面应用聚合为一个整体应用的 JavaScript 微前端框架。

使用

  • 主应用入口调用registerApplication注册子应用;调用start方法启动
  • 子应用入口导出bootstrap、mount、unmount等生命周期函数

流程概要图

single-spa源码解读3.png

子应用生命周期

single-spa子应用生命周期.png

apps分类

  • appsToUnload NOT_BOOTSTRAPPED或NOT_MOUNTED,非当前应用或状态是SKIP_BECAUSE_BROKEN;

  • appsToUnmount MOUNTED,非当前应用或状态是SKIP_BECAUSE_BROKEN;

  • appsToLoad LOAD_ERROR且过了200ms,当前应用且状态不是SKIP_BECAUSE_BROKEN; NOT_LOADED或LOADING_SOURCE_CODE,当前应用且状态不是SKIP_BECAUSE_BROKEN;

  • appsToMount NOT_BOOTSTRAPPED或NOT_MOUNTED,当前应用且状态不是SKIP_BECAUSE_BROKEN;

主流程

single spa源码解读1.png

registerApplication参数

两种形式

  • registerApplication(appName, applicationOrLoadingFn, activityFn, customProps?)
  • registerApplication({name, app, activeWhen, customProps?})
  1. appName / name 应用名称,不能重复

  2. applicationOrLoadingFn / app 加载函数,返回一个应用或一个Promise

  3. activityFn / activeWhen 纯函数:当前应用被激活时返回真
    activeWhen还可以是字符串:路径前缀

  4. customProps 在生命周期钩子函数执行时会被作为参数传入

关键函数reroute

single spa源码解读2.png

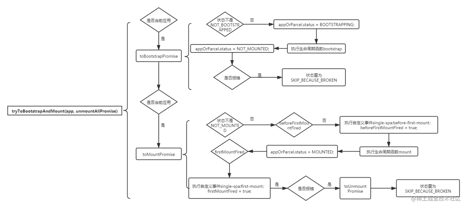
生命周期函数执行

toLoadPromise已在上图中

tryToBootstrapAndMount.png

toUnloadPromise (1).png