LeetCode——用栈实现队列(入队栈+出队栈)

232 阅读2分钟

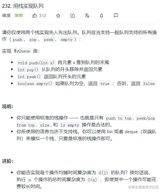
题目描述

image.png

解题思路

这个题目总共包含五个主要步骤。

步骤1:函数初始化

在初始化函数的时候,函数的实例身上应该包含两个栈,一个是入队栈,一个是出队栈。

var MyQueue = function() {
  this.pushStack = [];
  this.popStack = [];
};

步骤2:模拟入队操作

如果队列想要进行入队操作,直接push进入队栈即可。

MyQueue.prototype.push = function(x) {
  this.pushStack.push(x);
};

步骤3:模拟出队操作

首先判断出队栈中是否有元素,有则直接出栈,如果没有则判断入队栈中是否有元素,有则倒序加入出队栈,然后返回最后一个元素,如果二者都没有元素,则返回null。

MyQueue.prototype.pop = function() {
  // 首先判断出队栈中是否有元素
  if (this.popStack.length > 0) {
    return this.popStack.pop();
  }
  // 如果出队栈中没有元素,然后判断入队栈中是否有元素
  if (this.pushStack.length > 0) {
    // 将入队栈中的元素倒序加入出队栈
    while (this.pushStack.length > 0) {
      this.popStack.push(this.pushStack.pop());
    }
    return this.popStack.pop();
  } else {
    return null;
  }
};

步骤4:返回队首操作

如果出队栈中有元素,则返回出队栈中的最后一个元素,没有则判断入队栈中是否有元素,有则返回入队栈的第一个元素。

MyQueue.prototype.peek = function() {
  // 首先判断出队栈中是否有元素
  if (this.popStack.length > 0) {
    return this.popStack[this.popStack.length - 1];
  }
  if (this.pushStack.length > 0) {
    return this.pushStack[0];
  }
  return null;
};

步骤5:判断队列是否为空操作

如果入队栈为空并且出队栈为空则返回true,反之返回false。

MyQueue.prototype.empty = function() {
  if (this.popStack.length === 0 && this.pushStack.length === 0) {
    return true
  } else {
    return false;
  }
};

AC代码

var MyQueue = function() {
  this.pushStack = [];
  this.popStack = [];
};

/** 
 * @param {number} x
 * @return {void}
 */
MyQueue.prototype.push = function(x) {
  this.pushStack.push(x);
};

/**
 * @return {number}
 */
MyQueue.prototype.pop = function() {
  // 首先判断出队栈中是否有元素
  if (this.popStack.length > 0) {
    return this.popStack.pop();
  }
  // 如果出队栈中没有元素,然后判断入队栈中是否有元素
  if (this.pushStack.length > 0) {
    // 将入队栈中的元素倒序加入出队栈
    while (this.pushStack.length > 0) {
      this.popStack.push(this.pushStack.pop());
    }
    return this.popStack.pop();
  } else {
    return null;
  }
};

/**
 * @return {number}
 */
MyQueue.prototype.peek = function() {
  // 首先判断出队栈中是否有元素
  if (this.popStack.length > 0) {
    return this.popStack[this.popStack.length - 1];
  }
  if (this.pushStack.length > 0) {
    return this.pushStack[0];
  }
  return null;
};

/**
 * @return {boolean}
 */
MyQueue.prototype.empty = function() {
  if (this.popStack.length === 0 && this.pushStack.length === 0) {
    return true
  } else {
    return false;
  }
};

题目反思

用栈实现队列是一个非常优秀的题目,可以很好的锻炼我们队栈和队列特性的认知,可以很好的巩固我们的基础。