SpringIOC之加载 解析BeanDefinition及注册进IOC容器

415 阅读4分钟

「这是我参与11月更文挑战的第29天,活动详情查看:2021最后一次更文挑战」。

IOC容器初始化流程

ClassPathResource resource = new ClassPathResource("bean.xml"); // <1>
DefaultListableBeanFactory factory = new DefaultListableBeanFactory(); // <2>
XmlBeanDefinitionReader reader = new XmlBeanDefinitionReader(factory); // <3>
reader.loadBeanDefinitions(resource); // <4>

初始化流程大致三个步骤,资源定位,资源装载,以及资源注册

  • 资源定位:因为一般都是通过外部资源来描述Bean对象,所以初始化IOC容器第一步就是需要定位这个外部资源
  • 装载:装载就是BeanDefinition载入。通过BeanDefinitionReader读取、解析Resource资源,将用户定义的Bean表示成IOC的内部数据结构:BeanDefinition.
  • 注册: 向IOC容器注册在第二步解析好的BeanDefinition。IOC容器维护着一个HashMap,注册就是将BeanDefinition注入到Map中。

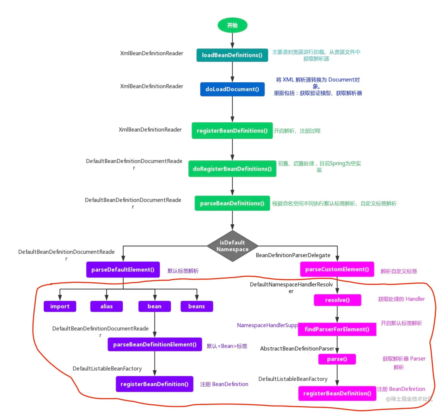
loadBeanDefinitions (容器初始化核心方法)

通过XmlBeanDefinitionReader的loadBeanDefinitions方法完成解析和注册


// XmlBeanDefinitionReader.java@Overridepublic int loadBeanDefinitions(Resource resource) throws BeanDefinitionStoreException {      
return loadBeanDefinitions(new EncodedResource(resource));}

传入定义好的资源,然后对其进行封装,封装是为了对Resource编码
接着看内部调用的
loadBeanDefinitions(new EncodedResource(resource));

 public int loadBeanDefinitions(EncodedResource encodedResource) throws BeanDefinitionStoreException {
     
        //  获取已经加载过的资源
        Set<EncodedResource> currentResources = (Set)this.resourcesCurrentlyBeingLoaded.get();
        
          // 将当前资源加入记录中,如果已经存在就抛出异常
        if (!((Set)currentResources).add(encodedResource)) {
            throw new BeanDefinitionStoreException("Detected cyclic loading of " + encodedResource + " - check your import definitions!");
        } else {
            int var5;
            try {
            // 从EncodedResource获取封装的Resource,然后从中获取InputStream
                InputStream inputStream = encodedResource.getResource().getInputStream();

                try {
                    InputSource inputSource = new InputSource(inputStream);
                    if (encodedResource.getEncoding() != null) {
                        inputSource.setEncoding(encodedResource.getEncoding());
                    }
                      // 核心逻辑,执行加载和注册BeanDefinition
                    var5 = this.doLoadBeanDefinitions(inputSource, encodedResource.getResource());
                } finally {
                    inputStream.close();
                }
            } catch (IOException var15) {
                throw new BeanDefinitionStoreException("IOException parsing XML document from " + encodedResource.getResource(), var15);
            } finally {
            // 从缓存中剔除资源
                ((Set)currentResources).remove(encodedResource);
                if (((Set)currentResources).isEmpty()) {
                    this.resourcesCurrentlyBeingLoaded.remove();
                }

            }

            return var5;
        }
    }
  • 首先会去获取已经加载过的资源,然后将encodeedResource加入其中,如果已经存在该资源就抛出异常,为啥要这样处理,是为了避免EncodedResource在加载时,还没加载完成,又加载自身,从而导致死循环
  • 获取Resource资源,将资源流当中参数传给
    doLoadBeanDefinitions(InputSource inputSource, Resource resource),这个方法才是加载和注册
    Bean Definition的真正逻辑。

doLoadBeanDefinitions

 protected int doLoadBeanDefinitions(InputSource inputSource, Resource resource) throws BeanDefinitionStoreException {
    // 获取XML Document实例
            Document doc = this.doLoadDocument(inputSource, resource);
            
            // 根据Document实例,注册Bean信息
            return this.registerBeanDefinitions(doc, resource);
    }
  • 首先就是根据xml文件来解析这个xml文件,获得Document实例
  • 然后根据句获取的Document实例,注册Bean信息
    具体如何解析xml,这里不再展开,我们来看看如何注册Bean信息的

注册Bean信息


// XmlBeanDefinitionReader.java
    public int registerBeanDefinitions(Document doc, Resource resource) throws BeanDefinitionStoreException {
    // 创建BeanDefinitionDocumentReader对象
        BeanDefinitionDocumentReader documentReader = this.createBeanDefinitionDocumentReader();
        // 获取已注册的BeanDefinition对象数量
        int countBefore = this.getRegistry().getBeanDefinitionCount();
        // 创建xmlReaderContext对象,注册BeanDefinition
        documentReader.registerBeanDefinitions(doc, this.createReaderContext(resource));
        // 计算新注册的BeanDefinition数量
        return this.getRegistry().getBeanDefinitionCount() - countBefore;
    }
  • createBeanDefinitionDocumentReader()
    创建BeanDefinitionDocumentReader对象,这个对象是用来定义读取Document并注册BeanDefinition功能。
  • registerBeanDefinitions
    这个方法用来读取XML元素,注册BeanDefinition们

BeanDefinitionDocumentReader#registerBeanDefinitions(Document doc, XmlReaderContext readerContext) 方法,注册 BeanDefinition ,在接口 BeanDefinitionDocumentReader 中定义

public interface BeanDefinitionDocumentReader {
    void registerBeanDefinitions(Document var1, XmlReaderContext var2) throws BeanDefinitionStoreException;
}
DefaultBeanDefinitionDocumentReader

具体的registerBeanDefinitions方法实现是通过这个类来完成,这个是BeanDefinitionDocumentReader的默认实现类

    public void registerBeanDefinitions(Document doc, XmlReaderContext readerContext) {
        this.readerContext = readerContext;
        this.logger.debug("Loading bean definitions");
        // 获得 XML Document Element
        Element root = doc.getDocumentElement();
        //  执行注册 BeanDefinition
        this.doRegisterBeanDefinitions(root);
    }
doRegisterBeanDefinitions
  protected void doRegisterBeanDefinitions(Element root) {
  // 记录老的BeanDefinitionParserDelegate对象
        BeanDefinitionParserDelegate parent = this.delegate;
        // 创建 BeanDefinitionParserDelegate 对象,并进行设置到 delegate
        this.delegate = this.createDelegate(this.getReaderContext(), root, parent);
        if (this.delegate.isDefaultNamespace(root)) {
            String profileSpec = root.getAttribute("profile");
            if (StringUtils.hasText(profileSpec)) {
                String[] specifiedProfiles = StringUtils.tokenizeToStringArray(profileSpec, ",; ");
                if (!this.getReaderContext().getEnvironment().acceptsProfiles(specifiedProfiles)) {
                    if (this.logger.isInfoEnabled()) {
                        this.logger.info("Skipped XML bean definition file due to specified profiles [" + profileSpec + "] not matching: " + this.getReaderContext().getResource());
                    }

                    return;
                }
            }
        }
         // 解析前处理
        this.preProcessXml(root);
        // 解析
        this.parseBeanDefinitions(root, this.delegate);
         //解析后处理
        this.postProcessXml(root);
        this.delegate = parent;
    }
  • 创建BeanDefinitionParserDelegate 对象,这个对象是用来解析BeanDefinition
  • 解析前处理和解析后处理这两个方法都是空实现,交由子类来实现
  • parseBeanDefinitions
   protected void parseBeanDefinitions(Element root, BeanDefinitionParserDelegate delegate) {
        // 根结点使用默认命名空间,执行默认解析
      if (delegate.isDefaultNamespace(root)) {
      
            // 遍历子节点
            NodeList nl = root.getChildNodes();

            for(int i = 0; i < nl.getLength(); ++i) {
                Node node = nl.item(i);
                if (node instanceof Element) {
                    Element ele = (Element)node;
                    // 根结点使用默认命名空间,执行默认解析
                    if (delegate.isDefaultNamespace(ele)) {
                        this.parseDefaultElement(ele, delegate);
                    } else {
                    // 根结点使用非默认命名空间,执行自定义解析
                        delegate.parseCustomElement(ele);
                    }
                }
            }
        } else {
            delegate.parseCustomElement(root);
        }

    }

在Spring中有两种Bean声明方式

  • 配置文件式声明: 。对应默认命名空间
  • 自定义注解方式:tx:annotation-driven 。对应非默认命名空间
parseDefaultElement方法
   private void parseDefaultElement(Element ele, BeanDefinitionParserDelegate delegate) {
        if (delegate.nodeNameEquals(ele, "import")) {
            this.importBeanDefinitionResource(ele);
        } else if (delegate.nodeNameEquals(ele, "alias")) {
            this.processAliasRegistration(ele);
        } else if (delegate.nodeNameEquals(ele, "bean")) {
            this.processBeanDefinition(ele, delegate);
        } else if (delegate.nodeNameEquals(ele, "beans")) {
            this.doRegisterBeanDefinitions(ele);
        }

    }

这里主要看processBeanDefinition方法,这个方法完成了Bean标签解析的核心工作

// DefaultBeanDefinitionDocumentReader.java
protected void processBeanDefinition(Element ele, BeanDefinitionParserDelegate delegate) {
     // 进行Bean元素解析
     //BeanDefinitionHolder为 name 和 alias 的 BeanDefinition 对象
     BeanDefinitionHolder bdHolder = delegate.parseBeanDefinitionElement(ele);
        if (bdHolder != null) {
        // 自定义标签处理
            bdHolder = delegate.decorateBeanDefinitionIfRequired(ele, bdHolder);

            try {
            //  进行BeanDefinition注册
                BeanDefinitionReaderUtils.registerBeanDefinition(bdHolder, this.getReaderContext().getRegistry());
            } catch (BeanDefinitionStoreException var5) {
                this.getReaderContext().error("Failed to register bean definition with name '" + bdHolder.getBeanName() + "'", ele, var5);
            }
       // 发出响应事件,通知相关的监听器,已完成Bean标签的解析
            this.getReaderContext().fireComponentRegistered(new BeanComponentDefinition(bdHolder));
        }

    }

解析工作分为三步

  1. 解析默认标签
  2. 解析默认标签下的自定义标签
  3. 注册解析后的BeanDefinition

对BeanDefinition进行注册

注册BeanDefinition是由BeanDefinitionReaderUtils.registerBeanDefinition() 完成。

    public static void registerBeanDefinition(BeanDefinitionHolder definitionHolder, BeanDefinitionRegistry registry) throws BeanDefinitionStoreException {
    // 注册 beanName
    
        String beanName = definitionHolder.getBeanName();
        registry.registerBeanDefinition(beanName, definitionHolder.getBeanDefinition());
        // 注册 alias
        String[] aliases = definitionHolder.getAliases();
        if (aliases != null) {
            String[] var4 = aliases;
            int var5 = aliases.length;

            for(int var6 = 0; var6 < var5; ++var6) {
                String alias = var4[var6];
                registry.registerAlias(beanName, alias);
            }
        }

    }
  • 首先通过beanName注册BeanDefinition
  • 然后,再通过注册别名 alias 和 beanName 的映射。

BeanDefinitionRegistry

BeanDefinition的注册,由接口BeanDefinitionRegistry定义

通过beanName注册
// DefaultListableBeanFactory.java
    public void registerBeanDefinition(String beanName, BeanDefinition beanDefinition) throws BeanDefinitionStoreException {
    // 校验beanName 与 beanDefinition非空
        Assert.hasText(beanName, "Bean name must not be empty");
        Assert.notNull(beanDefinition, "BeanDefinition must not be null");
        // 校验BeanDefinition
        if (beanDefinition instanceof AbstractBeanDefinition) {
            try {
                ((AbstractBeanDefinition)beanDefinition).validate();
            } catch (BeanDefinitionValidationException var9) {
                throw new BeanDefinitionStoreException(beanDefinition.getResourceDescription(), beanName, "Validation of bean definition failed", var9);
            }
        }
        // 从缓存获取指定beanName的BeanDefinition
          BeanDefinition existingDefinition = (BeanDefinition)this.beanDefinitionMap.get(beanName);
  
          // 允许覆盖,直接覆盖原有的BeanDefinition到beanDefinitionMap中
            this.beanDefinitionMap.put(beanName, beanDefinition);
       
                     // 添加BeanDefinition到beanDefinitionMap中
                    this.beanDefinitionMap.put(beanName, beanDefinition);
                    
                      // 添加 beanName 到 beanDefinitionNames 中
                    List<String> updatedDefinitions = new ArrayList(this.beanDefinitionNames.size() + 1);
               
     

这段代码的核心就是beanDefinitionMap.put(beanName, beanDefinition); 
将BeanDefinition存入到Map中。

总结

image.png