SGD
import tensorflow as tf
import numpy as np
import matplotlib.pyplot as plt
tf.__version__
'2.5.1'
一、准备数据集
x = np.linspace(-2,2,100)
x
array([-2. , -1.95959596, -1.91919192, -1.87878788, -1.83838384,
-1.7979798 , -1.75757576, -1.71717172, -1.67676768, -1.63636364,
-1.5959596 , -1.55555556, -1.51515152, -1.47474747, -1.43434343,
-1.39393939, -1.35353535, -1.31313131, -1.27272727, -1.23232323,
-1.19191919, -1.15151515, -1.11111111, -1.07070707, -1.03030303,
-0.98989899, -0.94949495, -0.90909091, -0.86868687, -0.82828283,
-0.78787879, -0.74747475, -0.70707071, -0.66666667, -0.62626263,
-0.58585859, -0.54545455, -0.50505051, -0.46464646, -0.42424242,
-0.38383838, -0.34343434, -0.3030303 , -0.26262626, -0.22222222,
-0.18181818, -0.14141414, -0.1010101 , -0.06060606, -0.02020202,
0.02020202, 0.06060606, 0.1010101 , 0.14141414, 0.18181818,
0.22222222, 0.26262626, 0.3030303 , 0.34343434, 0.38383838,
0.42424242, 0.46464646, 0.50505051, 0.54545455, 0.58585859,
0.62626263, 0.66666667, 0.70707071, 0.74747475, 0.78787879,
0.82828283, 0.86868687, 0.90909091, 0.94949495, 0.98989899,
1.03030303, 1.07070707, 1.11111111, 1.15151515, 1.19191919,
1.23232323, 1.27272727, 1.31313131, 1.35353535, 1.39393939,
1.43434343, 1.47474747, 1.51515152, 1.55555556, 1.5959596 ,
1.63636364, 1.67676768, 1.71717172, 1.75757576, 1.7979798 ,
1.83838384, 1.87878788, 1.91919192, 1.95959596, 2. ])
y = 3 * x + 1 + np.random.randn(*x.shape)*0.4
y
array([-4.6270979 , -4.53208454, -5.09927372, -4.31308491, -4.89209532,
-3.83879435, -4.2554199 , -4.79988 , -3.5295878 , -3.34996221,
-3.50203211, -3.4493262 , -3.67082173, -3.53057077, -3.37949467,
-3.39710176, -2.76097088, -2.98001098, -3.38182339, -2.51148793,
-2.62293237, -2.55154768, -2.18731766, -2.74440457, -1.68705141,
-2.85560784, -1.72040223, -1.79404523, -1.14630636, -1.39208413,
-1.52531324, -1.26251851, -1.25248595, -0.99099478, -1.15877518,
-0.97176174, -0.699788 , -0.72376198, -0.06971146, -0.34889405,
-0.58573642, -0.40268934, -0.3564667 , 0.05316242, 0.8782646 ,
-0.17009761, 0.36786618, 0.76453272, 1.50452912, 1.26186933,
1.36393192, 1.4067708 , 1.66703971, 0.58272023, 1.18168293,
1.36694984, 2.12971216, 1.96922351, 1.86099104, 1.81660041,
2.37151682, 2.34806054, 3.24124249, 2.68101867, 2.57723145,
3.32505569, 3.22204903, 2.85238451, 3.43848026, 3.18114149,
3.62982932, 3.10756657, 3.60672727, 4.39773308, 3.86141479,
4.40224663, 4.58301762, 4.60878901, 4.66827973, 4.16413311,
5.02749064, 4.58254681, 5.59787577, 5.65037145, 4.64952256,
5.13419762, 5.08443163, 5.74568472, 5.71891873, 5.25384655,
6.04851434, 5.58080482, 6.04089697, 7.05345804, 5.60560745,
5.79556377, 6.81965293, 6.76412389, 7.57957327, 6.21914186])
plt.scatter(x,y)
plt.plot(x,3*x+1,'r')
[<matplotlib.lines.Line2D at 0x7f54c4e78860>]

二、建立模型
def model(x,w,b):
return tf.multiply(w,x) + b
三、训练模型
w = tf.Variable(np.random.randn())
b = tf.Variable(np.random.randn())
training_epochs = 10
learning_rate = 0.01
loss_list = []
def loss(x,y,w,b):
loss_ = tf.square(model(x,w,b) - y)
return tf.reduce_mean(loss_)
def grand(x,y,w,b):
with tf.GradientTape() as tape:
loss_ = loss(x,y,w,b)
return tape.gradient(loss_,[w,b])
for epoch in range(training_epochs):
for j,k in zip(x,y):
loss_list.append(loss(j,k,w,b))
delta_w,delta_b = grand(j,k,w,b)
w_change = delta_w * learning_rate
b_change = delta_b * learning_rate
w.assign_sub(w_change)
b.assign_sub(b_change)
w.numpy(),b.numpy()
(2.9763951, 0.9734473)
plt.scatter(x,y)
plt.plot(x,3*x+1,'r')
plt.plot(x,w.numpy()*x+b.numpy(),'y')
[<matplotlib.lines.Line2D at 0x7f54c4852dd8>]
![[外链图片转存失败,源站可能有防盗链机制,建议将图片保存下来直接上传(img-xWU4fjy0-1631871492345)(output_14_1.png)]](https://img-blog.csdnimg.cn/b24cc19941a84c998584fd80704cf8c7.png?x-oss-process=image/watermark,type_ZHJvaWRzYW5zZmFsbGJhY2s,shadow_50,text_Q1NETiBAYUp1cHl0ZXI=,size_12,color_FFFFFF,t_70,g_se,x_16)
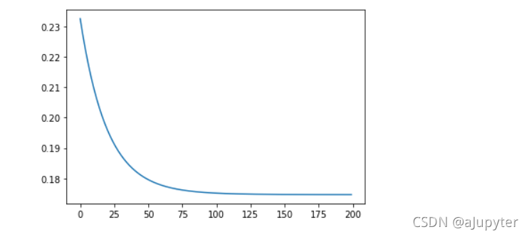
plt.plot(loss_list)
[<matplotlib.lines.Line2D at 0x7f54c4868f60>]
![[外链图片转存失败,源站可能有防盗链机制,建议将图片保存下来直接上传(img-xIwBQrDH-1631871492347)(output_15_1.png)]](https://img-blog.csdnimg.cn/6a9afefc23e04bfcaf4cb13f51d5deb0.png?x-oss-process=image/watermark,type_ZHJvaWRzYW5zZmFsbGJhY2s,shadow_50,text_Q1NETiBAYUp1cHl0ZXI=,size_12,color_FFFFFF,t_70,g_se,x_16)
三、预测
model(2,w.numpy(),b.numpy()).numpy()
6.9262376
BGD
for epoch in range(training_epochs):
loss_list.append(loss(x,y,w,b))
delta_w,delta_b = grand(x,y,w,b)
w_change = delta_w * learning_rate
b_change = delta_b * learning_rate
w.assign_sub(w_change)
b.assign_sub(b_change)
plt.plot(loss_list)
