中间件

202 阅读2分钟

Django中的中间件是一个轻量级、底层的插件系统,可以介入Django的请求和响应处理过程,修改Django的输入或输出。中间件的设计为开发者提供了一种无侵入式的开发方式,增强了Django框架的健壮性。

我们可以使用中间件,在Django处理视图的不同阶段对输入或输出进行干预。

1 中间件的定义方法

定义一个中间件工厂函数,然后返回一个可以被调用的中间件。

中间件工厂函数需要接收一个可以调用的get_response对象。

返回的中间件也是一个可以被调用的对象,并且像视图一样需要接收一个request对象参数,返回一个response对象。

def simple_middleware(get_response):
    # 此处编写的代码仅在Django第一次配置和初始化的时候执行一次。

    def middleware(request):
        # 此处编写的代码会在每个请求处理视图前被调用。

        response = get_response(request)

        # 此处编写的代码会在每个请求处理视图之后被调用。

        return response

    return middleware

例如,在users应用中新建一个middleware.py文件,

def my_middleware(get_response):
    print('init 被调用')
    def middleware(request):
        print('before request 被调用')
        response = get_response(request)
        print('after response 被调用')
        return response
    return middleware

定义好中间件后,需要在settings.py 文件中添加注册中间件

MIDDLEWARE = [
    'django.middleware.security.SecurityMiddleware',
    'django.contrib.sessions.middleware.SessionMiddleware',
    'django.middleware.common.CommonMiddleware',
    # 'django.middleware.csrf.CsrfViewMiddleware',
    'django.contrib.auth.middleware.AuthenticationMiddleware',
    'django.contrib.messages.middleware.MessageMiddleware',
    'django.middleware.clickjacking.XFrameOptionsMiddleware',
    'users.middleware.my_middleware',  # 添加中间件
]

定义一个视图进行测试

def demo_view(request):
    print('view 视图被调用')
    return HttpResponse('OK')

执行结果

image.png

注意:Django运行在调试模式下,中间件init部分有可能被调用两次。

2 执行流程

image.png

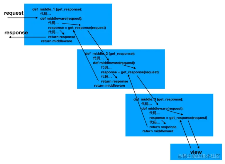
3 多个中间件的执行顺序

  • 在请求视图被处理,中间件由上至下依次执行
  • 在请求视图被处理,中间件由下至上依次执行

image.png

示例:

定义两个中间件

def my_middleware(get_response):
    print('init 被调用')
    def middleware(request):
        print('before request 被调用')
        response = get_response(request)
        print('after response 被调用')
        return response
    return middleware

def my_middleware2(get_response):
    print('init2 被调用')
    def middleware(request):
        print('before request 2 被调用')
        response = get_response(request)
        print('after response 2 被调用')
        return response
    return middleware

注册添加两个中间件

MIDDLEWARE = [
    'django.middleware.security.SecurityMiddleware',
    'django.contrib.sessions.middleware.SessionMiddleware',
    'django.middleware.common.CommonMiddleware',
    # 'django.middleware.csrf.CsrfViewMiddleware',
    'django.contrib.auth.middleware.AuthenticationMiddleware',
    'django.contrib.messages.middleware.MessageMiddleware',
    'django.middleware.clickjacking.XFrameOptionsMiddleware',
    'users.middleware.my_middleware',  # 添加
    'users.middleware.my_middleware2',  # 添加
]

执行结果

init2 被调用
init 被调用
before request 被调用
before request 2 被调用
view 视图被调用
after response 2 被调用
after response 被调用