Java线程池实践原理学习(二)

243 阅读7分钟

这是我参与11月更文挑战的第26天,活动详情查看:2021最后一次更文挑战

一、线程池内部探究

1.1 线程池生命周期管理

ThreadPoolExecutor 的运行状态有5种,分别为:

运行状态状态描述
RUNNING能接受新提交的任务,并且也能处理阻塞队列中的任务
SHUTDOWN关闭状态,不再接受新提交的任务,但却可以继续处理阻塞队列中已保存的任务
STOP不能接受新任务,也不处理队列中的任务,会中断正在处理任务的线程
TIDYING所有的任务都已终止,workCount(有效线程数)为0
TERMINATED在terminated()方法执行完后进入该状态

image.png

1.2任务调度

任务调度是线程池的主要入口,当用户提交了一个任务,接下来这个任务将如何执行都是由这个阶段决定的。

首先,所有任务的调度都是由 execute 方法完成的,这部分完成的工作是:检查现在线程池的运行状态、运行线程数、运行策略,决定接下来执行的流程,是直接申请线程执行,或是缓冲到队列中执行,亦或是直接拒绝该任务。其执行过程如下:

  1. 首先检测线程池运行状态,如果不是 RUNNING,则直接拒绝,线程池要保证在 RUNNING 的状态下执行任务。

  2. 如果 workerCount < corePoolSize,则创建并启动一个线程来执行新提交的任务。

  3. 如果 workerCount >= corePoolSize,且线程池内的阻塞队列未满,则将任务添加到该阻塞队列中。

  4. 如果 workerCount >= corePoolSize && workerCount < maximumPoolSize- poolSize,且线程池内的阻塞队列已满,则创建并启动一个线程来执行新提交的任务。

  5. 如果 workerCount >= maximumPoolSize,并且线程池内的阻塞队列已满 , 则根据拒绝策略来处理该任务 , 默认的处理方式是直接抛异常。

    • corePoolSize

      线程池的基本大小,即在没有任务需要执行的时候线程池的大小,并且只有在工作队列满了的情况下才会创建超出这个数量的线程。

    • maximumPoolSize

      线程池中允许的最大线程数

    • poolSize

      线程池中当前线程的数量

image.png

1.3 任务缓冲

线程池中是以生产者消费者模式,通过一个阻塞队列来实现的。阻塞队列缓存任务,工作线程从阻塞队列中获取任务。 阻塞队列 (BlockingQueue) 是一个支持两个附加操作的队列。 这两个附加的操作是:

  • 在队列为空时,获取元素的线程会等待队列变为非空。
  • 当队列满时,存储元素的线程会等待队列可用。 阻塞队列常用于生产者和消费者的场景,生产者是往队列里添加元素的线程,消费者是从队列里拿元素的线程。阻塞队列就是生产者存放元素的容器,而消费者也只从容器里拿元素。

image.png

1.4 任务申请

任务的执行有两种可能:

  1. 一种是任务直接由新创建的线程执行。
  2. 另一种是线程从任务队列中获取任务然后执行,执行完任务的空闲线程会再次去从队列中申请任务再去执行。 第一种情况仅出现在线程初始创建的时候,第二种是线程获取任务绝大多数的情况。

image.png

如果线程池现在不应该持有那么多线程,则会返回 null 值。工作线程 Worker 会不断接收新任务去执行,而当工作线程 Worker 接收不到任务的时候,就会开始被回收。

1.5 任务拒绝

任务拒绝模块是线程池的保护部分,线程池有一个最大的容量,当线程池的任务缓存队列已满,并且线程池中的线程数目达到 maximumPoolSize 时,就需要拒绝掉该任务,采取任务拒绝策略,保护线程池。拒绝策略是一个接口,其设计如下:

public interface RejectedExecutionHandler {
    void rejectedExecution(Runnable r, ThreadPoolExecutor executor);
}

如下为JDK提供的四种拒绝策略

image.png

二、Worker线程管理

2.1 Worker线程

线程池为了掌握线程的状态并维护线程的生命周期,设计了线程池内的工作线程 Worker。

private final class Worker extends AbstractQueuedSynchronizer implements Runnable{
    final Thread thread;//Worker持有的线程
    Runnable firstTask;//初始化的任务,可以为null
}

Worker 这个工作线程,实现了 Runnable 接口,并持有一个线程 thread,一个初始化的任务 firstTaskthread 是在调用构造方法时通过 **ThreadFactory ** 来创建的线程,可以用来执行任务。firstTask 用它来保存传入的第一个任务,这个任务可以有也可以为 null。如果这个值是非空的,那么线程就会在启动初期立即执行这个任务,也就对应核心线程创建时的情况;如果这个值是 null,那么就需要创建一个线程去执行任务列表(workQueue)中的任务,也就是非核心线程的创建。

image.png

线程池需要管理线程的生命周期,需要在线程长时间不运行的时候进行回收。线程池使用一张 Hash 表去持有线程的引用,这样可以通过添加引用、移除引用这样的操作 来控制线程的生命周期。这个时候重要的就是如何判断线程是否在运行。

Worker 是通过继承AQS,使用AQS来实现独占锁这个功能。没有使用可重入锁ReentrantLock,而是使用 AQS,为的就是实现不可重入的特性去反应线程现在的执行状态。

  1. lock 方法一旦获取了独占锁,表示当前线程正在执行任务中。
  2. 如果正在执行任务,则不应该中断线程。
  3. 如果该线程现在不是独占锁的状态,也就是空闲的状态,说明它没有在处理任务,这时可以对该线程进行中断。
  4. 线程池在执行 shutdown 方法或 tryTerminate 方法时会调用 interruptIdleWorkers 方法来中断空闲的线程,interruptIdleWorkers方法会使用tryLock方法来判断线程池中的线程是否是空闲状态;如果线程是空闲状态则可以安全回收。

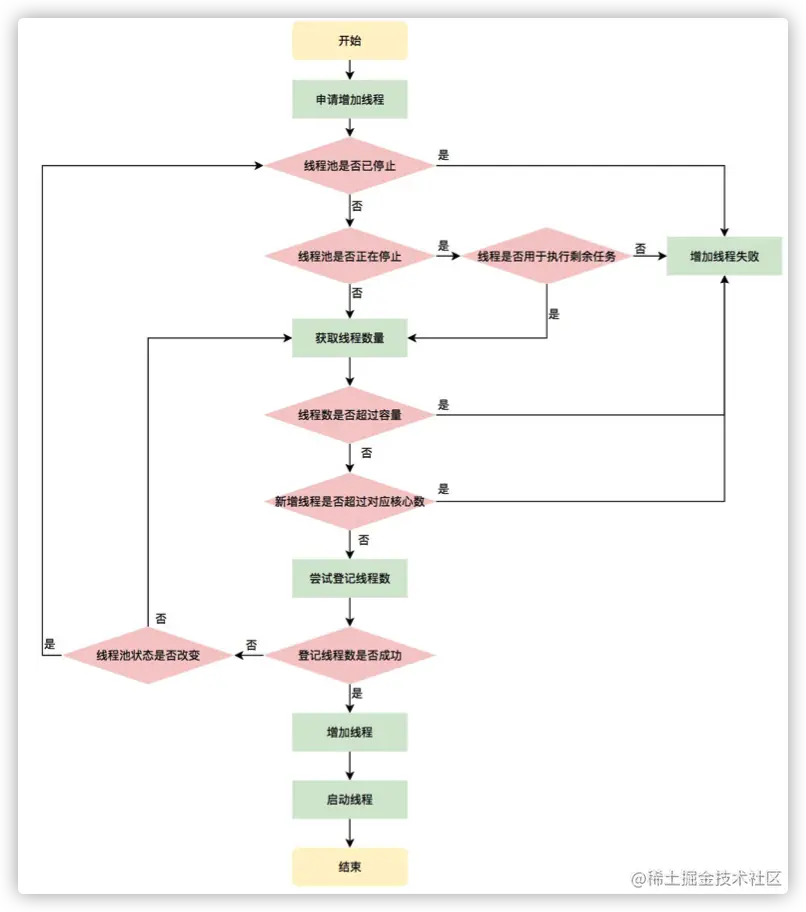
2.2 Worker线程增加

addWorker方法有两个参数:firstTaskcorefirstTask 参数用于指定新增的线程 执行的第一个任务,该参数可以为空;core 参数为 true 表示在新增线程时会判断当 前活动线程数是否少于 corePoolSize,false 表示新增线程前需要判断当前活动线程 数是否少于 maximumPoolSize,其执行流程如下图所示:

image.png

2.3 Worker线程回收

线程池中线程的销毁依赖 JVM 自动的回收,线程池做的工作是根据当前线程池的状态维护一定数量的线程引用,防止这部分线程被JVM回收,当线程池决定哪些线程需要回收时,只需要将其引用消除即可。Worker 被创建出来后,就会不断地进行轮询,然后获取任务去执行,核心线程可以无限等待获取任务,非核心线程要限时获取任务。当 Worker 无法获取到任务,也就是获取的任务为空时,循环会结束,Worker会主动消除自身在线程池内的引用。

2.4 Worker线程执行任务

在 Worker 类中的 run 方法调用了 runWorker方法来执行任务,runWorker 方法的 执行过程如下:

  1. while 循环不断地通过 getTask() 方法获取任务。
  2. getTask() 方法从阻塞队列中取任务。
  3. 如果线程池正在停止,那么要保证当前线程是中断状态,否则要保证当前线程不是中断状态。
  4. 执行任务。
  5. 如果 getTask 结果为 null 则跳出循环,执行 processWorkerExit() 方法,销毁线程。

image.png