计算机网络数据链路层(笔记)

580 阅读5分钟

「这是我参与11月更文挑战的第18天,活动详情查看:2021最后一次更文挑战」。 来源于湖科大教书匠

数据链路层

image-20210928215951531

  • 数据包只在数据链路层沿水平方向传送
  • 链路:就是从一个节点到相邻节点的一段物理线路,而中间没有任何其他的交换节点。
  • 数据链路:是指把实现通信协议的硬件和软件加到链路上,就构成了数据链路。
  • 数据链路层以帧为单位传输和处理数据

image-20210928220314514

封装成帧

image-20210928220425977

差错检测

基于待发送的数据和检错算法计算出检错码,并将其封装在帧尾。

image-20210928220652782

image-20210928220705254

接收方主机通过检错码和检错算法就可判断帧在传输过程中是否出现了误码。

可靠传输

image-20210928220912771

使用广播信道的数据链路层(共享式局域网)

编址问题

image-20210928221112475

A向C发送数据,C如何知道这是发给它的,目的地址,源地址。

image-20210928221325030

当B,C同时发送数据时,使用广播信道传输可能发生碰撞。图中为载波监听多点接入/碰撞检测。

image-20210928221552831

无线局域网为载波监听多点接入/碰撞避免。

image-20210928221654590

封装成帧

image-20210928222131392

  • 帧头和帧尾的作用之一就是帧定界。例如ppp的前后两个标志
  • 并不是每一种数据链路层协议中都包含帧定界标志。例如以太网V2的MAC帧

image-20210928222614602

  • 前同步码使接收方的时钟同步
  • 帧开始定界符表明其后面紧跟着的就是MAC帧

image-20210928222805005

透明传输

指的是数据链路层对上层交付的传输数据没有任何限制,就好像数据链路层不存在一样。

  • 对于面向字节的物理链路使用字节填充(或称字符填充)的方法实现透明传输。
  • 对于面向比特的物理链路使用比特填充的方法实现透明传输。

image-20210928223143458

  • 每出现一个帧界符就在其前面加一个转义字符
  • ESC并不是指E.S.C这三个字母,其十进制值为27

image-20210928223750863

  • 在发送前用零比特填充法进行扫描:每5个连续的比特1后面就插入1个比特0,这样就确保帧定界在整个帧中的唯一性,也就可以实现透明传输

为了提高帧的传输效率,应当使帧的数据部分的长度尽可能大些。

考虑到查错控制等因素,每种数据链路层协议都规定了帧的数据部分的长度上限,即最大传送单元MTU

image-20210928224352928

差错检测

image-20210929092220196

帧检验序列FCS字段其作用:让接收方的数据链路层检查帧在传输过程中是否产生了误码

奇偶校验

image-20210929092625869

循环冗余校验CRC

image-20210929092933555

image-20210929093053850

image-20210929093433053

image-20210929094652383

  • 检错码只能检测出帧在传输过程中出现了差错,但并不能定位错误,因此无法纠正错误。
  • 要想纠正传输中的差错,可以使用冗余信息更多的纠错码进行前向纠错。但纠错码的开销比较大,在计算机网络中较少使用。
  • 循环冗余校验CRC有很好的漏检能力,虽然计算比较复杂,但非常易于用硬件实现,因此被广泛应用于数据链路层。

image-20210929095303174

可靠传输

基本概念

image-20210929104100998

image-20210929104147843

  • 分组其实就是帧

image-20210929104326651

image-20210929104954002

停止-等待协议SW(自动请求重传ARQ)

image-20210929105754458

image-20210929110636888

ACK:确认分组

NAK:否认分组

发送方收到后接收方的确认与否认后才会进行下一个数据分组的发送,实现可靠传输

image-20210929111120476

信道利用率

image-20210929111339608

image-20210929111516160

image-20210929111934534

回退N帧协议GBN

image-20210922124105353

image-20210929124511654

image-20210929124937782

  • 回退N帧协议在流水线传输的基础上利用发送窗口来限制发送方连续发送数据分组的数量,是一种连续ARQ协议。
  • 在协议的工作过程中发送窗口和接收窗口不断向前滑动,因为这类协议又称为滑动窗口协议。
  • 由于回退N帧协议的特性,当通信线路质量不好时,其信道利用率并不比停止等待协议高。

选择重传协议SR

为了进一步提高性能,可设法只重传出现误码的数据分组。因此,接收窗口的尺寸(Wr)不应再等于1(而应大于1),以便接收方先收下失序到达但无误码并且序号落在接收窗口内的那些数据分组,等到所缺分组收齐后再一并送交上层。这就是选择重传协议。

image-20210929125806517

image-20210929130503478

image-20210929130917664

image-20210929131207170

点对点协议PPP

image-20210929154401176

image-20210929154609157

image-20210929154812361

image-20210929154946107

透明传输

字节填充法

image-20210929155139361

比特填充法

image-20210929160306724

差错检测

image-20210929160727355

工作状态

image-20210929161213725

媒体接入控制MAC

  • 共享信道要着重考虑的一个问题就是如何协调多个发送和接收站点对一个共享传输媒体的占用,即媒体接入控制MAC

静态划分信道

频分多址、时分多址、码分多址

信道复用

频分复用FDM

image-20210929162558458

时分复用TDM

image-20210929162730361

波分复用WDM

image-20210929162900937

码分复用CDM

image-20210929162935182

image-20210929165522451

image-20210929165707468

image-20210929171029226

image-20210929174004558

image-20210929171711482

image-20210929171935769

image-20210929174921263

image-20210929175056508

动态接入控制

受控接入

  • 集中控制
  • 分散控制

随机接入

CSMA/CD

image-20210929162114153

image-20211014201707409

image-20211014201901510

image-20211014202106292

争用期

image-20211014202640888

image-20211014203036616

image-20211014203357508

image-20211014212719535

image-20211014212929119

image-20211014212947047

image-20211014213347147

image-20211014213659962

image-20211014214218867

image-20211014214308758

image-20211029113019373

CSMA/CA

image-20211029113122626

image-20211015220309311

image-20211015220324469

image-20211015220401318

image-20211015220421357

image-20211015220436043

工作原理

image-20211015220458492

退避算法

image-20211015220600875

image-20211015220620887

信道预约和虚拟载波监听

image-20211015220813235

image-20211015220858115

image-20211015220956863

image-20211015221019296

image-20211015221040203

image-20211015221052546

MAC地址、IP地址、ARP协议

image-20211015221314055

MAC地址

image-20211016113225080

image-20211016113301900

image-20211016113357403

image-20211016113410929

image-20211016113434852

image-20211016113521449

image-20211016113617490

image-20211016113713710

单播MAC地址

image-20211029113205074

广播MAC地址

image-20211016114037982

image-20211016114130225

IP地址

image-20211016121859624

image-20211016121919564

image-20211016121949559

image-20211016122007739

image-20211016122122833

ARP协议

image-20211016124856567

image-20211016124926072

image-20211016124954279

image-20211016125009381

image-20211016125029935

image-20211016125059143

image-20211016125125483

不可以,ARP协议只能在一段链路或一个网络上使用,而不能跨网络使用

image-20211016125243299

集线器与交换机的区别

image-20211016142413127

image-20211016142432211

image-20211016142505188

image-20211016142545742

image-20211016142611847

竞争总线并产生碰撞

image-20211029142657231

image-20211016142709959

image-20211016142717612

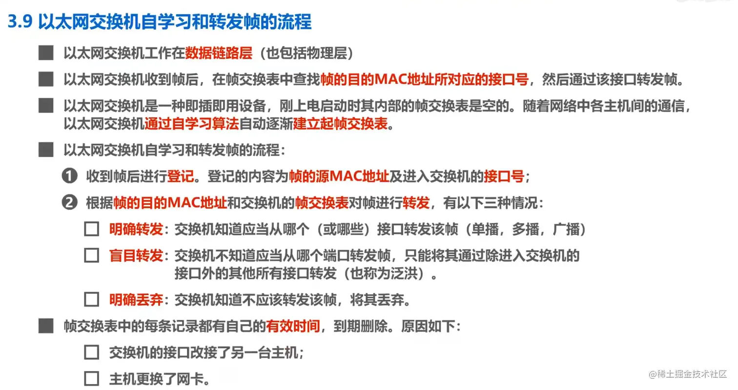
以太网交换机自学习和转发帧的流程

image-20211016150219096

image-20211016150537860

image-20211016150909992

image-20211016150931886

以太网交换机的生成树协议STP

image-20211016153751613

image-20211016153816691

虚拟局域网VLAN

image-20211016155722870

image-20211016160300599

image-20211016160348574

image-20211016160427337

image-20211016160441373

IEEE 802.1Q帧

image-20211016161316782

交换机的端口类型

image-20211016161831808

Access端口

image-20211016162046592

image-20211016162213042

Trunk端口

image-20211016162626124

image-20211016162829418

image-20211016163839111

Hybrid端口

image-20211016164310831

image-20211016164357144

A给B发,B可以识别普通以太网的MAC帧,不能识别802.1Q帧

image-20211016164534283