深入理解Moby Buildkit系列 #25 - Pipe设计原理

1,369 阅读5分钟

这是我参与11月更文挑战的第25天,活动详情查看:2021最后一次更文挑战

袁小白也看过类似的设计模式,如pipe。 大体的思路就是抽象出运行操作的环境,有输入,有输出。 将操作的执行有序的衔接起来。 如果想要做得灵活一点,输入和输出可以不用统一,甚至可以自定义。 不过再一想之前看到的设计模式,通常是同步的操作,也就是操作本身并不复杂,只不过需要有序的将各操作串联起来,并提供通用功能的支持,比如输入输出的较验等。

那用golang如何实现一个可支持中断操作的管道pipe功能呢? 袁小白的好奇心又一次跳了出来。

Pipe - v2.jpg

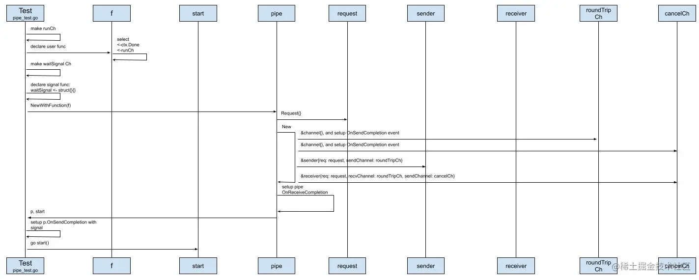
目前,对于pipe的构成有了一定的了解,那究竟buildkit是如何设计和实现这个pipe的呢? 带着这个疑问,袁小白开始梳理起了模块之间的时序图。

Pipe前期准备之初始化

pipe journey(副本).jpg

  • 创建一个channel - runCh,和用户自定义function配合使用,如我们的可阻塞函数,我们在等待runCh的写入,这样我们就可以返回结果"res0"
f := func(ctx context.Context) (interface{}, error) {
   select {
   case <-ctx.Done():
      return nil, ctx.Err()
   case <-runCh:
      return "res0", nil
   }
}
  • 创建waitSignal信道,这样我做一些自己想做的事情,当signal被触发时,这里的时机就是pipe.OnSendCompletion
waitSignal := make(chan struct{}, 10)
signalled := 0
signal := func() {
   signalled++
   waitSignal <- struct{}{}
}

p, start := NewWithFunction(f)
p.OnSendCompletion = signal
  • 传入用户自定义函数,创建管道pipe。从返回结果来看,我们得到一个pipe和一个start函数
return p, func() {
   res, err := f(ctx)
   if err != nil {
      p.Sender.Finalize(nil, err)
      return
   }
   p.Sender.Finalize(res, nil)
}

可以看到,这里是我们自定义的函数真正被调用的地方。 并且pipe还调用了Sender.Finalize方法。

  • 真正创建Pipe实例的函数是New
func New(req Request) *Pipe {
   cancelCh := &channel{}
   roundTripCh := &channel{}
   pw := &sender{
      req:         req,
      sendChannel: roundTripCh,
   }
   pr := &receiver{
      req:         req,
      recvChannel: roundTripCh,
      sendChannel: cancelCh,
   }

   p := &Pipe{
      Sender:   pw,
      Receiver: pr,
   }

   cancelCh.OnSendCompletion = func() {
      v, ok := cancelCh.Receive()
      if ok {
         pw.setRequest(v.(Request))
      }
      if p.OnReceiveCompletion != nil {
         p.OnReceiveCompletion()
      }
   }

   roundTripCh.OnSendCompletion = func() {
      if p.OnSendCompletion != nil {
         p.OnSendCompletion()
      }
   }

   return p
}

这里正是sender, receiver, pipe创建的地方。 值得我们关注的地方还有cancel.OnSendCompletion和roundTripCh.OnSendCompletion,它们分别会调用p.OnReceiveCompletion和p.OnSendCompletion生命周期函数。 而这里正是channel和pipe之前进行交付的地方。 最后就是receiver和sender都持有roundTripCh,但不同的是,roundTripCh对于receiver而言是recvChannel,而对于sender而言,是sendChannel,这里就是管道连接建立的地方,一端负责写send,另一端负责读recv。

  • 准备执行start - go start(),基于对goroutine的了解,通常这并不会立马得到运行时的实际调用,因为切换goroutine还是有成本的,虽然相对切换线程的成本小,但并不是完全没有。接下来的验证进一步佐证了袁小白的猜测:
go start()
require.Equal(t, false, p.Receiver.Receive())

st := p.Receiver.Status()
require.Equal(t, st.Completed, false)
require.Equal(t, st.Canceled, false)
require.Nil(t, st.Value)
require.Equal(t, signalled, 0)

Pipe happy path - 正常流程

pipe journey(副本) (1).jpg 正常流程就是我们搭建好了pipe管道,并执行,得到我们期待的结果,一切都很顺利。

  • 准备正常返回,也就是runCh信道正常收到消息 - close(runCh),比如http请求的异步请求正常返回;然后当前goroutine进入阻塞 - <-waitSignal,监听信号,等待被唤醒:
close(runCh)
<-waitSignal
  • start函数正式被执行,用户自定义函数被调用,并返回结果"res";触发p.Sender.Finalize
  • 而Sender在Finalize函数中所做的事情有两件,一件是更新status的属性,如Value: res, Err: nil, Completed: true, Canceled: req.Canceled false;另一件就是调用sendChannel发送刚刚更新好的status,像之前提到的,sender的sendChannel就是共用的roundTripChannel:
func (c *channel) Send(v interface{}) {
   c.value.Store(&wrappedValue{value: v})
   if c.OnSendCompletion != nil {
      c.OnSendCompletion()
   }
}
  • sendChannel的Send方法,又调用了提前设置好的OnSendCompletion事件:
roundTripCh.OnSendCompletion = func() {
   if p.OnSendCompletion != nil {
      p.OnSendCompletion()
   }
}

实际调用的就是pipe的OnSendCompletion事件,而这个事件正是在测试中设置好的signal函数:

signal := func() {
   signalled++
   waitSignal <- struct{}{}
}

对计数器进行累加操作。 并写入waitSignal信道。 这样就唤醒了等待waitSignal信道更新的其它goroutine,这里指的是我们的测试 - main goroutine。

  • 再次调用p.Receiver.Status时,得到的就是我们所期待的结果:
p.Receiver.Receive()
st = p.Receiver.Status()
require.Equal(t, st.Completed, true)
require.Equal(t, st.Canceled, false)
require.NoError(t, st.Err)
require.Equal(t, st.Value.(string), "res0")

pipe 取消流程

pipe journey - cancel.jpg 和正常流程不一样的地方在于,用户主动取消息了pipe操作,调用了p.Receiver.Cancel()

p.Receiver.Cancel()
<-waitSignal
  • 首先触发的就是Receiver.Cancel操作:
func (pr *receiver) Cancel() {
   req := pr.req
   if req.Canceled {
      return
   }
   req.Canceled = true
   pr.sendChannel.Send(req)
}

更新req的状态。 因为sender和receiver实例都持有了req,所以他们可以共享req信息。 调用sendChannel.Send(req),因为这里的sendChannel就是之前的cancelCh,当调用channel的Send方法时:

func (c *channel) Send(v interface{}) {
   c.value.Store(&wrappedValue{value: v})
   if c.OnSendCompletion != nil {
      c.OnSendCompletion()
   }
}

也会调用对应的OnSendCompletion操作:

cancelCh.OnSendCompletion = func() {
   v, ok := cancelCh.Receive()
   if ok {
      pw.setRequest(v.(Request))
   }
   if p.OnReceiveCompletion != nil {
      p.OnReceiveCompletion()
   }
}

在这里,又会调用pipe的OnReceiveCompletion操作:

ctx, cancel := context.WithCancel(context.TODO())

p.OnReceiveCompletion = func() {
   if req := p.Sender.Request(); req.Canceled {
      cancel()
   }
}

因为req的Canceled已被设置成true,所以会调用context的cancel方法。 这里正是连接start函数的地方,因为执行自定义函数f时,会传入ctx也就是上下文,这时f(ctx)就会报错。

  • 和正常流程不同的是,在调用Sender.finalize的时候,传入的就是nil, err - p.SenderFinalize(nil, err)
  • 接下来和正常流程的调用顺序一样,最后会调用signal并唤醒main goroutine,也就是我们的测试函数

得到的结果自然也就是我们期待的:

p.Receiver.Receive()
st = p.Receiver.Status()
require.Equal(t, st.Completed, true)
require.Equal(t, st.Canceled, true)
require.Error(t, st.Err)
require.Equal(t, st.Err, context.Canceled)

下一篇:深入理解Moby Buildkit系列 #26 - Scheduler的看家本领