系统梳理总结JAVA全栈知识点,七面阿里成功斩获P8Offer

219 阅读9分钟

有人说,今年可能是过去十年最差的一年,但却是未来十年最好的一年。随着越来越多的知名企业进行大规模裁员,我们不得不承认一个事实:经济寒冬与裁员潮,将是未来常态

今年找工作属实有点难找,不过我还算幸运目前已斩获P8offer,下面我就给大家简单带过一下吧~

本人介绍:6年多经验的程序员,坐标南京。

背景:开始因水平有限,及对部分面试问题记忆及理解有限,可能有些问题并不能表达准确。掌握技术有限,学习主动性一般(虽遇到问题善于思考钻研,但如果没有遇到问题比较放纵自己...被自由,轻松,安逸迷失心智),以及原公司项目背景因素,基本不需要太多新的技术框架支持,更没有涉及消息中间件,高并发分布式等等相关较主流技术,技术体系相对较老。综上导致我对很多新技术并不是太了解。

这些年来也参加过很多面试,印象最深的还是第一次Java面试,就是我大学时参加校园招聘的那段日子,那时候我还是本科生,由于不是科班出身,只学过一点点Java皮毛,所以那时候对于找Java工作并没有什么概念,只是以为上过Java的课程就可以找到一份Java工作了,于是就兴高采烈地参加了一些公司的面试,都一一折戟。

刚开始的话并不是做Java后端开发的,感觉自己并不适合做那份工作,因此想要换一个方向去做,或者说换一个技术路径去发展,但是毕竟是换一个方向去发展,时间和精力有限,需要选一个难度较低的切入点,因此选择了 Java后端开发工程师

既然谈到了选择,这里需要提醒一下大家,在找工作之前,一定要想想自己适合做什么样的工作,自己感兴趣的是什么工作,这点非常重要。

目前的话经过几个月的恶补还算幸运已拿P8的offer,中间的辛酸过程就不一一赘述了。我把所有需要的知识点罗列了出来,大部分有答案,少部分没有答案,应该具有一定的参考价值,可以说把下面这些内容搞懂,offer不是梦。

Java知识

  • Java基础

  • 新版本特性

  • 跨平台特性

  • Java四个基本特性

  • Object类及其方法实现(尤其是equals() and hashCode())

  • 基本数据类型与引用数据类型

  • Exception vs Error

  • finally vs final vs finalize

  • final vs final

  • 四种引用:强引用、软引用、弱引用、幻象引用的比较

  • 重载 vs 重写

  • 接口 vs 抽象类

  • 深克隆 vs 浅克隆

  • String vs StringBuffer vs StringBuilder (底层实现)

  • IO vs NIO vs AIO

  • 反射与动态代理

  • 序列化与反序列化(底层实现)

  • 集合框架 (应用及源码分析)

  • 集合框架的设计与所有的继承关系

  • Vector vs ArrayList vs LinkedList

  • HashTable vs HashMap vs TreeMap

  • HashTable vs HashMap vs ConcurrentHashMap

  • HashSet vs TreeSet

  • 并发与多线程(应用及底层实现)

  • 线程的创建方式

  • 多线程应用场景

  • 线程状态与转换

  • 线程安全与同步机制:volatile vs synchronized vs Lock(ReentrantLock)

  • volatile底层原理

  • synchronized底层原理及其锁的升级与降级

  • Lock(ReentrantLock)底层原理

  • ThreadLocal

  • 线程通信

  • 线程池(底层实现)

  • 死锁的出现场景、定位以及修复

  • CAS 与 Atomic*类型实现原理

  • AQS:并发包基础技术

  • Java并发包(java.util.concurrent及其子包)提供的并发工具类

  • 比synchronized更加高级的各种同步结构,如:Semaphore,CyclicBarrier, CountDownLatch

  • 各种线程安全的容器(主要有四类:Queue,List,Set,Map),如:ConcurrentHashMap,ConcurrentSkipListMap,CopyOnWriteArrayList

  • 各种并发队列的实现,如各种BlockingQueue的实现(ArrayBlockingQueue, LinkedBlockingQueue, SynchorousQueue, PriorityBlockingQueue,DelayQueue,LinkedTranferQueue)等。

  • Executor框架与线程池

学习时用的相关资料+面试题:

系统梳理总结JAVA全栈知识点,七面阿里成功斩获P8Offer

系统梳理总结JAVA全栈知识点,七面阿里成功斩获P8Offer

系统梳理总结JAVA全栈知识点,七面阿里成功斩获P8Offer

JVM

  • JVM运行时数据区域 vs Java内存模型 (这2不一样!!!

  • Java内存模型与happen-before原则

  • 内存泄露、内存溢出以及栈溢出

  • JVM类加载机制及其作用与对象的初始化

  • JVM垃圾回收

  • 如何判断对象已经死亡?引用计数法 vs 可达性分析

  • 如何回收对象?垃圾收集算法

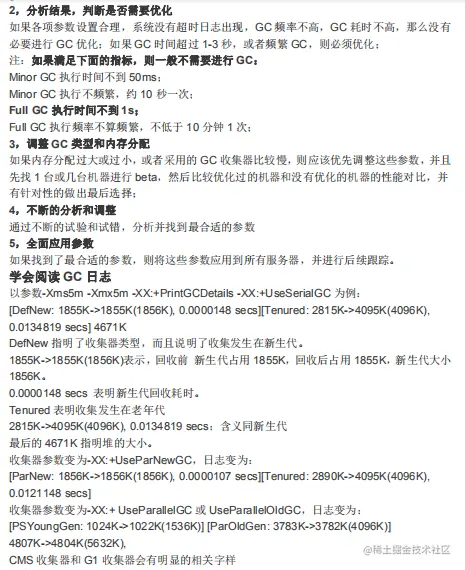
  • Minor GC vs Full GC

  • 常用的垃圾收集器及其特点

  • 内存分配与回收策略

  • GC调优

  • GC调优的思路

  • JVM常用参数

  • 基于JDK命令行工具监控Java进程, 如 jps,jinfo,jstat,jmap,jstack

  • 基于图形化工具监控Java进程,如MAT(Memory Analyzer),VisualVM,Btrace

学习时用的相关资料+面试题:

系统梳理总结JAVA全栈知识点,七面阿里成功斩获P8Offer

系统梳理总结JAVA全栈知识点,七面阿里成功斩获P8Offer

系统梳理总结JAVA全栈知识点,七面阿里成功斩获P8Offer

面向对象与设计模式(了解常用设计模式及其应用场景、示例)

学习时用的相关资料+面试题:

系统梳理总结JAVA全栈知识点,七面阿里成功斩获P8Offer

系统梳理总结JAVA全栈知识点,七面阿里成功斩获P8Offer

系统梳理总结JAVA全栈知识点,七面阿里成功斩获P8Offer

数据结构与算法

  • 时间复杂度和空间复杂度分析

  • 常用的数据结构及其特点

  • 数组 vs 链表

  • 队列 vs 栈

  • 跳表(Redis利用跳表实现有序集合Sorted Set)

  • 散列表

  • 堆与优先级队列

  • 二叉树:普通二叉树 vs 二叉查找树 vs 平衡二叉树(AVL)vs 红黑树 (vs 哈夫曼树)

  • 多叉树:B-Tree vs B+Tree vs B*Tree / Trie Tree

  • B+Tree: MySQL索引数据结构

  • Trie Tree: 实现敏感词过滤算法; 实现搜索引擎的关键词提示功能

  • 常用算法

  • 各种排序算法:内部排序+外部排序

  • 需要手撕:冒泡、插入、堆排、归并、快排(2路快排+3路快排+随机枢值)

  • 大数据排序:外部排序

  • 各种查找算法:

  • 二分查找算法及其变种

  • 二叉查找树的查找

  • 利用快排查找

  • 常用的遍历算法

  • BFS vs DFS

  • Morris遍历

  • 常用的Hash算法

  • 一致性哈希

  • 布隆过滤器

  • 贪心算法

  • 分治算法

  • 回溯算法

  • 动态规划

  • 海量数据处理算法

  • bitmap算法

  • 布隆过滤器

  • 其他算法:

  • LRU算法

  • KMP算法

  • Manacher算法(面试问过1次)

  • BFPRT算法

  • 常见的手撕代码问题

  • 《剑指offer》的问题

学习时用的相关资料+面试题:

系统梳理总结JAVA全栈知识点,七面阿里成功斩获P8Offer

系统梳理总结JAVA全栈知识点,七面阿里成功斩获P8Offer

系统梳理总结JAVA全栈知识点,七面阿里成功斩获P8Offer

计算机网络

  • OSI七层模型 vs. TCP/IP 五层模型(有时候也说四层)及及各层协议

  • 给定一个网址,访问这个网址经过了哪些过程?涉及哪些协议?

  • HTTP and HTTPS

  • HTTP报文格式

  • HTTP方法及相互区别

  • HTTP的无状态

  • HTTP状态码

  • HTTP 1.0 vs 1.1 vs 2.0

  • HTTP vs HTTPS

  • HTTP安全性

  • HTTP底层协作协议(如传输层为TCP协议)

  • TCP and UDP

  • TCP vs UDP

  • TCP如何保证可靠传输?

  • TCP的三次握手和四次挥手及其原因

  • TCP的流量控制与滑动窗口

  • TCP的拥塞控制与拥塞窗口

  • TCP的拆包粘包

  • RPC协议(经常和Dubbo一起问)

  • Socket编程

  • 异步IO多路复用:select poll epoll

计算机网络不建议看书学习看视频结合相关资料能更深理解

系统梳理总结JAVA全栈知识点,七面阿里成功斩获P8Offer

由于篇幅限制无法全部展示出来,但是小编已经全部已经打包整理好了,需要的小伙伴帮忙点赞转发加关注然后**点击这里,获得文档领取方式**

数据库MySQL

  • 数据库范式

  • 数据库事务

  • 什么是事务?

  • 事务特性:ACID

  • 事务隔离级别以及脏读、不可重复读、幻读

  • 分布式事务

  • 数据库索引

  • 索引的应用场景

  • 索引特点

  • 索引的优点和缺点

  • 索引的分类

  • 索引选择原则

  • 索引的优化

  • 索引失效

  • 索引的底层实现(B-Tree vs B+Tree)

  • 对于建立索引的列,数据均匀分布好还是不均匀好?

  • 数据库的锁

  • 行锁 vs 表锁

  • 读锁 vs 写锁

  • 乐观锁 vs 悲观锁以及如何实现?(MVCC)

  • 加锁的方式

  • 分布式锁

  • 数据库存储引擎比较

  • InnoDB

  • MyISAM

  • Memory

  • MySQL连接池对比

  • MySQL命令

  • JOIN的执行计划?

  • 数据库分库分表

  • 主从复制

学习时用的相关资料+面试题:

系统梳理总结JAVA全栈知识点,七面阿里成功斩获P8Offer

系统梳理总结JAVA全栈知识点,七面阿里成功斩获P8Offer

系统梳理总结JAVA全栈知识点,七面阿里成功斩获P8Offer

数据库Redis

  • 为什么使用Redis?
  • Redis的优点与缺点
  • Redis的数据类型、底层实现以及各种数据类型的使用场景
  • Redis是单线程吗?单线程的Redis为啥这么快?
  • Redis持久化的方式
  • 谈谈Redis的过期策略以及内存淘汰机制
  • 如何解决Redis和和数据库双写一致性的问题?
  • 如何应对缓存穿透与缓存雪崩的问题?
  • 如何解决Redis的并发竞争Key问题

学习时用的相关资料+面试题:

系统梳理总结JAVA全栈知识点,七面阿里成功斩获P8Offer

系统梳理总结JAVA全栈知识点,七面阿里成功斩获P8Offer

系统梳理总结JAVA全栈知识点,七面阿里成功斩获P8Offer

Web与常见框架

  • Servlet的生命周期(问的很少)

  • Cookie vs Session

  • 分布式Session

  • Spring相关(应用与源码分析)

  • 看过Spring的源码吗?

  • IOC应用及原理

  • AOP应用及原理

  • 事务

  • Spring涉及的设计模式

  • 谈谈Spring Bean的生命周期和作用域

  • Spring MVC的工作原理

  • Spring vs Spring MVC

  • Spring vs Spring Boot

  • 了解微服务,Spring Cloud

  • Netty (网络框架)

  • Dubbo

学习时用的相关资料+面试题:

系统梳理总结JAVA全栈知识点,七面阿里成功斩获P8Offer

系统梳理总结JAVA全栈知识点,七面阿里成功斩获P8Offer

系统梳理总结JAVA全栈知识点,七面阿里成功斩获P8Offer

分布式架构

  • 服务调度,涉及服务发现、配置管理、弹性伸缩、故障恢复等
  • 资源调度,涉及对底层资源的调度使用,如计算资源、网络资源和存储资源等。
  • 流量调度,涉及路由、负载均衡、流控、熔断等。
  • 数据调度,涉及数据复本、数据一致性、分布式事务、分库、分表等
  • 容错处理,涉及隔离、幂等、重试、业务补偿、异步、降级等。
  • 自动化运维,涉及持续集成、持续部署、全栈监控、调用链跟踪等。

学习时用的相关资料:

系统梳理总结JAVA全栈知识点,七面阿里成功斩获P8Offer

系统梳理总结JAVA全栈知识点,七面阿里成功斩获P8Offer

以上展示的所有的资料由于篇幅限制无法全部展示出来,但是小编已经全部已经打包整理好了,需要的小伙伴帮忙点赞转发加关注然后**点击这里,获得文档领取方式**

系统梳理总结JAVA全栈知识点,七面阿里成功斩获P8Offer

系统梳理总结JAVA全栈知识点,七面阿里成功斩获P8Offer