系统健壮性设计 第十三课

392 阅读1分钟

1、概述

本次课程主要介绍的内容如下:

  1. 代码评审
  2. 健壮性与鲁棒性
  3. 如何构建健壮的系统
  4. 面向失败的架构思维
  5. 混沌工程

1、2、3章节一般的公司项目中,都是使用。但是4和5章节,非一般的公司和项目才会考虑和实施吧,特别是5章节。

2、代码评审

2.1 如何判定烂代码

image.png

image.png

2.2 烂代码的后果

image.png

2.3 从代码看问题

image.png

image.png

image.png

2.4 如何代码评审

image.png

image.png

2.5 样例

image.png

image.png

3、健壮性与鲁棒性

3.1 健壮性与鲁棒性介绍

image.png

image.png

3.2 相关的处理手段

image.png

image.png

image.png

3.3 容灾能力

image.png

image.png

image.png

3.4 Sentinel介绍

image.png

image.png

image.png

image.png

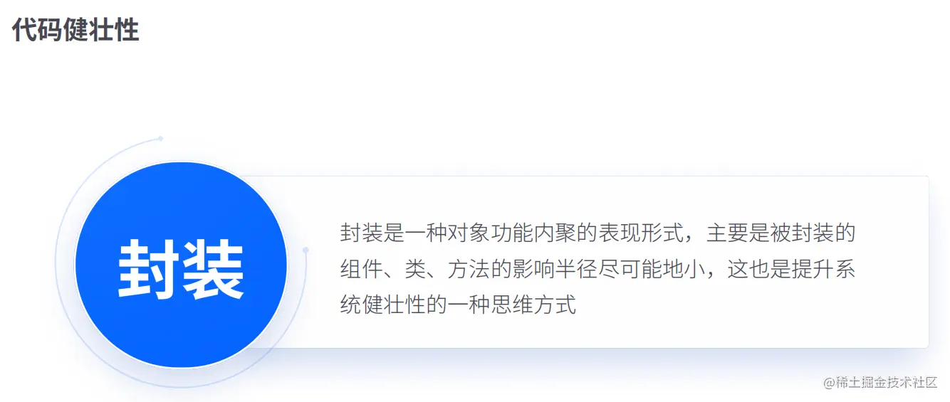
4、如何构建健壮的系统

4.1 健壮性考量

image.png

image.png

image.png

image.png

4.2 测试健壮性

image.png

image.png

5、面向失败的架构思维

5.1 面向失败的架构

image.png

5.2 不同的角度

image.png

image.png

image.png

5.3 面向失败的设计

image.png

image.png

image.png

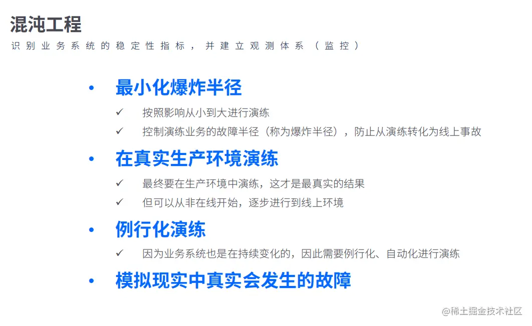
5、混沌工程

image.png

image.png

image.png

image.png