分享一份美团T9大牛总结的神仙微服务架构设计模式PDF

401 阅读5分钟

微服务作为一项在云中部署应用和服务的新技术已成为当下最新的热门话题。

企业和服务提供商正在寻找更好的方法将应用程序部署在云环境中,微服务被认为是未来的方向。通过将应用和服务分解成更小的、松散耦合的组件,它们可以更加容易升级和扩展,理论上是这样。

本文就为大家介绍一本微服务架构相关书籍。

本书的目标是让架构师和程序员学会使用微服务架构成功开发应用程序。

书中不仅讨论了微服务架构的好处,还描述了它们的弊端。读者将掌握如何在使用单体架构和使用微服务架构之间做出正确的权衡。

目录总述

分享一份美团T9大牛总结的神仙微服务架构设计模式PDF

第1章逃离单体地狱

第1章描述了所谓“单体地狱”的症状,当单体应用程序超出其架构时会出现这种问题,这可以通过采用微服务架构来规避。这一章还概述了微服务架构模式语言,这也是本书大部分内容的主题。

分享一份美团T9大牛总结的神仙微服务架构设计模式PDF

分享一份美团T9大牛总结的神仙微服务架构设计模式PDF

分享一份美团T9大牛总结的神仙微服务架构设计模式PDF

第2章 服务的拆分策略

第2章解释了为什么软件架构很重要,描述了可用于将应用程序分解为服务集合的模式,并解释了如何克服在此过程中遇到的各种障碍。

分享一份美团T9大牛总结的神仙微服务架构设计模式PDF

分享一份美团T9大牛总结的神仙微服务架构设计模式PDF

第3章微服务架构中的进程间通信

第3章介绍了微服务架构中强大的进程间通信的几种模式,解释了为什么异步和基于消息的通信通常是最佳选择。

分享一份美团T9大牛总结的神仙微服务架构设计模式PDF

分享一份美团T9大牛总结的神仙微服务架构设计模式PDF

分享一份美团T9大牛总结的神仙微服务架构设计模式PDF

第4章使用Saga管理事务

第4章介绍如何使用Saga模式维护服务间的数据一致性。 Saga 是通过传递异步消息的方式进行协调的一-系列本地事务。

分享一份美团T9大牛总结的神仙微服务架构设计模式PDF

分享一份美团T9大牛总结的神仙微服务架构设计模式PDF

分享一份美团T9大牛总结的神仙微服务架构设计模式PDF

第5章微服务架构中的业务逻辑设计

第5章介绍如何使用领域驱动设计(DDD)的聚合和领域事件等模式为服务设计业务逻辑。.

分享一份美团T9大牛总结的神仙微服务架构设计模式PDF

分享一份美团T9大牛总结的神仙微服务架构设计模式PDF

第6章使用事件溯源开发业务逻辑

第6章以第5章为基础,解释了如何使用事件溯源模式开发业务逻辑,事件溯源模式是一种以事件为中心的设计思路,用来构建业务逻辑和持久化领域对象。

分享一份美团T9大牛总结的神仙微服务架构设计模式PDF

分享一份美团T9大牛总结的神仙微服务架构设计模式PDF

分享一份美团T9大牛总结的神仙微服务架构设计模式PDF

这本微服务架构设计模式PDF一共484页,由于篇幅限制小编只能将主要内容展示出来,没有缺页漏页情况哟,需要的小伙伴点赞转发加关注后**点击这里,获得文档领取方式**

第7章在微服务架构中实现查询

第7章介绍如何使用API组合模式或命令查询职责隔离(CQRS)模式,这两个模式用来实现查询分散在多个服务中的数据。

分享一份美团T9大牛总结的神仙微服务架构设计模式PDF

分享一份美团T9大牛总结的神仙微服务架构设计模式PDF

分享一份美团T9大牛总结的神仙微服务架构设计模式PDF

第8章外部API 模式

第8章介绍了处理来自各种外部客户端请求的外部API模式,例如移动应用程序、基于浏览器的JavaScript应用程序和第三方应用程序。

分享一份美团T9大牛总结的神仙微服务架构设计模式PDF

分享一份美团T9大牛总结的神仙微服务架构设计模式PDF

第9章微服务架构中的测试策略(上)

第9章是关于微服务自动化测试技术的两章中的第一章,介绍了重要的测试概念,例如测试金字塔,描述了测试套件中每种测试类型的相对比例,还展示了如何编写构成测试金字塔基础的单元测试。

分享一份美团T9大牛总结的神仙微服务架构设计模式PDF

分享一份美团T9大牛总结的神仙微服务架构设计模式PDF

第10章微服务架构中的测试策略(下)

第10章以第9章为基础,描述了如何在测试金字塔中编写其他类型的测试,包括集成测试、消费者契约测试和组件测试等。

分享一份美团T9大牛总结的神仙微服务架构设计模式PDF

分享一份美团T9大牛总结的神仙微服务架构设计模式PDF

第11章开发面向生产环境的微服务应用

第11章介绍了开发生产就绪服务的各个方面,包括安全性、外部化配置模式和服务可观测性模式。服务可观测性模式包括日志聚合、应用指标和分布式追踪。

分享一份美团T9大牛总结的神仙微服务架构设计模式PDF

分享一份美团T9大牛总结的神仙微服务架构设计模式PDF

分享一份美团T9大牛总结的神仙微服务架构设计模式PDF

第12章部署微服务应用

第12章介绍了可用于部署服务的各种部署模式,包括虚拟机、容器和Serverless模式。还介绍了使用服务网格的好处,服务网格是在微服务架构中处理服务间通信的一个网络软件层。

分享一份美团T9大牛总结的神仙微服务架构设计模式PDF

分享一份美团T9大牛总结的神仙微服务架构设计模式PDF

第13章微服务架构的重构策略

第13章介绍了如何通过采用绞杀者( Strangler)模式逐步将单体架构重构为微服务架构,绞杀者模式是指以服务形式实现新功能,从单体中提取模块将其转换为服务。在学习这些章节的过程中,读者将了解微服务架构的不同方面。

分享一份美团T9大牛总结的神仙微服务架构设计模式PDF

分享一份美团T9大牛总结的神仙微服务架构设计模式PDF

总结

书中既包含了微服务的原理、原则,又包含了实际落地中的架构设计模式;既包含可举一反 三的理念和概念,也包含类似领域驱动设计、Saga实现事务操作、CORS构建事件驱动系统等具体可套用的范--相信本书对于企业CIO推动公司数字化转型战略、软件开发者提升自身技术架构功力,以及云原生爱好者以微服务切入最新的云原生体系,都有着极其重要的实践指导意义。

分享一份美团T9大牛总结的神仙微服务架构设计模式PDF

这本微服务架构设计模式PDF一共484页,由于篇幅限制小编只能将主要内容展示出来,没有缺页漏页情况哟,需要的小伙伴点赞转发加关注后**点击这里,获得文档领取方式**

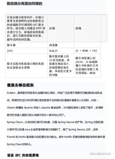
面试题

分享一份美团T9大牛总结的神仙微服务架构设计模式PDF

分享一份美团T9大牛总结的神仙微服务架构设计模式PDF