首页
沸点
课程
数据标注
HOT
AI Coding
更多
直播
活动
APP
插件
直播
活动
APP
插件
搜索历史
清空
创作者中心
写文章
发沸点
写笔记
写代码
草稿箱
创作灵感
查看更多
登录
注册
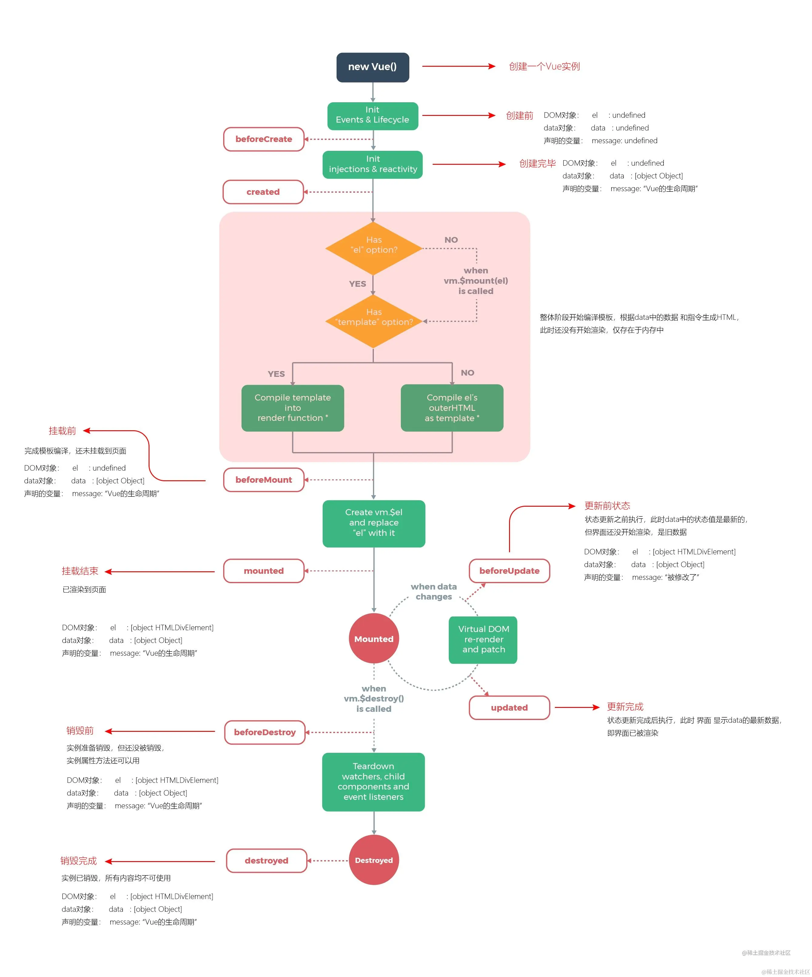
vue生命周期,以及各个生命周期做了什么
蝉说夏天好长
2021-11-25
163
阅读1分钟
蝉说夏天好长
前端
19
文章
3.0k
阅读
7
粉丝
目录
收起