vue2过渡vue3小记(1)

715 阅读2分钟

「这是我参与11月更文挑战的第9天,活动详情查看:2021最后一次更文挑战」。

vue2

首先我们先回顾一下vue2中几个比较重要的知识点。

什么是MVVM?

1、M 模型(Model):对应data中的数据。
2、V 视图(view):对应模板。
3、VM 视图模型(viewModel):Vue实例对象。

生命周期

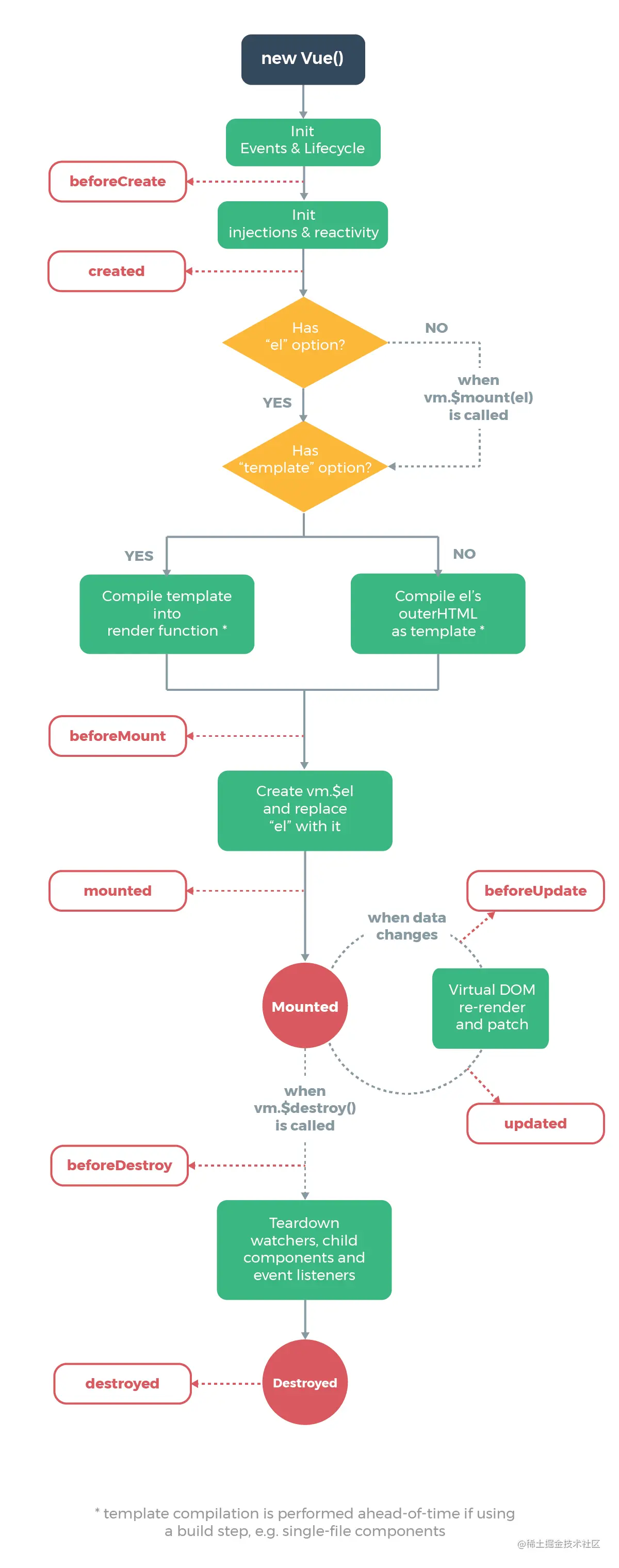
官方图其实很清楚了,就是开始创建到销毁的过程。 image.png 另外还有两个钩子:
activated:被 keep-alive 缓存的组件激活时调用。
deactivated:被 keep-alive 缓存的组件失活时调用。
errorCaptured:在捕获一个来自后代组件的错误时被调用

组件

一、vue组件分为局部组件和全局组件。

局部组件引入方式:

new Vue({ 
el: '#app',
components: {
'component-a': ComponentA, 
'component-b': ComponentB 
} 
})
---or---
import ComponentA from './ComponentA.vue'
export default { 
components: { 
ComponentA 
},
// ... }

全局组件引入方式:

Vue.component('my-component-name', { /* ... */ })

二、组件缓存

<!-- 失活的组件将会被缓存!-->
<keep-alive> 
<component v-bind:is="currentTabComponent"></component>
</keep-alive>

三、组件的异步加载

'my-component'() => import('./my-async-component')

四、组件的传值

父传子:子组件通过props接收||或者通过$refs方式传值
子传父:通过$emit事件回调传值
全局事件总线:

注册
Vue.protype.`$bus`=new Vue()
监听
this.$bus.$on('event', callback) 
触发
this.$bus.$emit('eventName', [...args])
移除
vm.$off( [event, callback] )]

插槽slot

子组件
<slot></slot>
父组件
<child>-插槽内容显示在子slot-</child>
//具名插槽
子组件
<slot name="name"></slot>
父组件
<template v-slot:[name]></tepmlate>

vuex

vuex的五个属性分别为:state、getters、 mutations、actions、modules。
重要点:
1、更改 Vuex 的 store 中的状态的唯一方法是提交 mutation。
2、Action 处理异步操作。
3、modules,分割模块。
4、辅助函数mapState mapGetters mapMutations mapActions 5、vuex状态为响应式,读取使用一般使用computed

路由

跳转:this.$router.push <router-link to="">
获取参数:this.$route.params this.$route.query
ps:params和query都是传递参数的,params不会在url上面出现。有点像get和post哈。 嵌套路由:使用children参数,component

const router = new VueRouter({
  routes: [
    { path: '/user/:id', component: User,
      children: [
        {
          ///user/:id/profile 匹配成功,
          // UserProfile 会被渲染在 User<router-view> 中
          path: 'profile',
          component: UserProfile
        },
        {
          ///user/:id/posts 匹配成功
          // UserPosts 会被渲染在 User<router-view> 中
          path: 'posts',
          component: UserPosts
        }
      ]
    }
  ]
})

路由模式:

两种hashhistory,通过router.mode配置。
导航守卫:

const router = new VueRouter({ ... })
router.beforeEach((to, from, next) => {
  // ...
})

可以通过导航守卫做路由权限管理这块操作。

路由懒加载

通过cli构建的项目,我们一般使用import引入组件的方式来实现懒加载。

const Foo = () => import('./Foo.vue')
const router = new VueRouter({
  routes: [
    { path: '/foo', component: Foo)
 }
  ]
})

自定义指令

定义和使用:Vue.directive( id, [definition] )]
钩子函数有:bind、inserted、update、componentUpdated、unbind
钩子函数的参数:el、bind、vnode、oldVnode
创建:多个组件定义方式,我们一般创建单独文件export。

export default {...}

引入:

import directive from 'directive.js'
Object.keys(directive).forEach((fncName) => {
    Vue.directive(fncName, directive[fncName])
})

过滤器

定义:
Vue.filter('capitalize', function (value) { 
    return ...
})
使用:
{{ message | capitalize }}
--or--
<div v-bind:id="rawId | formatId"></div>

结尾

自我梳理。嗯!晚了,明天继续