Java中的Lock与Condition

1,708 阅读9分钟

Java SDK 并发包通过 Lock 和 Condition 两个接口来实现管程,其中 Lock 用于解决互斥问题,Condition 用于解决同步问题。

为什么需要Lock与Condtion

synchronized提供了便捷性的隐式获取锁释放锁机制(基于JVM机制),但同时降低了开发人员对于锁操控的灵活,Lock与Condition在Java代码层次再实现一个管程模型,提供了synchronized缺少的

  • 灵活的条件队列
  • 响应中断
  • 支持超时
  • 非阻塞地获取锁 等灵活特性。

互斥与 等待队列:Lock

Lock总体结构

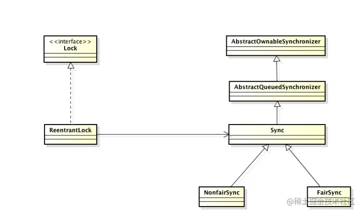
image.png 可以看到Lock接口对外提供API,ReentrantLock是Lock接口基础的实现类。

在ReentrantLock中以内部类的形式实现Sync,对外暴露的接口实际上是对Sync内部类方法的包装。因此Sync是ReentrantLock的最底层结构。

image.png

image.png

实现细节

AQS队列同步器

Sync的父类为AbstractQueuedSynchronizer队列同步器,具有阻塞功能

实现一把具有阻塞和唤醒功能的锁的核心要素为:

  • 需要一个state变量,标记锁的状态,对锁变量的操作需要保证线程安全,用CAS实现
  • 需要记录当前哪个线程持有锁
  • 需要底层支持对一个线程进行阻塞和唤醒
  • 需要一个队列记录所有阻塞的线程,这个队列必须是线程安全的无锁队列,需要用CAS实现

state锁变量与exclusiveOwnerThread

可以看到 AbstractQueuedSynchronizer源码中,使用Integer类型,且带有volatile的变量作为state变量。

state可以大于1,此时表示充入。

/**
 * Head of the wait queue, lazily initialized.  Except for
 * initialization, it is modified only via method setHead.  Note:
 * If head exists, its waitStatus is guaranteed not to be
 * CANCELLED.
 */
private transient volatile Node head;

/**
 * Tail of the wait queue, lazily initialized.  Modified only via
 * method enq to add new wait node.
 */
private transient volatile Node tail;

/**
 * The synchronization state.
 */
private volatile long state;

在顶层抽象类 abstract class AbstractOwnableSynchronizer中定义 exclusiveOwnerThread变量记录了当前持有锁的线程。


/**
 * The current owner of exclusive mode synchronization.
 */
private transient Thread exclusiveOwnerThread;

LockSupport

JVM底层提供Native函数Unsafe类中park/unpark实现阻塞和唤醒线程。

LockSupport类对park/unpark做了简单封装和拓展。特别地,unpark可以对某个线程进行精确唤醒,而notify无法指定具体线程。

每个使用LockSupport的线程都会与一个许可关联,如果该许可可用,并且可在进程中使用,则调用park()将会立即返回,否则可能阻塞。如果许可尚不可用,则可以调用 unpark 使其可用。但是注意许可不可重入,也就是说只能调用一次park()方法,否则会一直阻塞。 LockSupport定义了一系列以park开头的方法来阻塞当前线程,unpark(Thread thread)方法来唤醒一个被阻塞的线程。如下:

202105091543488191.png

CLH同步队列

(Craig, Landin, and Hagersten) lock queue

源码如下,可以看出CLH为储存线程对象的双向链表。线程如果获取锁失败时,AQS则会将当前线程已经等待状态等信息构造成一个节点(Node)并将其加入到CLH同步队列,同时会阻塞当前线程,当锁释放时,会把首节点唤醒(公平锁),使其再次尝试获取同步状态。

在CLH同步队列中,一个节点表示一个线程,它保存着线程的引用(thread)、状态(waitStatus)、前驱节点(prev)、后继节点(next)

waitStatus的不同值表示:

  • CANCELLED = 1:因为超时或者中断,节点会被设置为取消状态,被取消的节点时不会参与到竞争中的,他会一直保持取消状态不会转变为其他状态;

  • SIGNAL = -1:后继节点的线程处于等待状态,而当前节点的线程如果释放了同步状态或者被取消,将会通知后继节点,使后继节点的线程得以运行

  • CONDITION = -2:节点在等待队列中,节点线程等待在Condition上,当其他线程对Condition调用了signal()后,改节点将会从等待队列中转移到同步队列中,加入到同步状态的获取中

  • PROPAGATE = -3:表示下一次共享式同步状态获取将会无条件地传播下去

static final class Node {
    /** Marker to indicate a node is waiting in shared mode */
    static final Node SHARED = new Node();
    /** Marker to indicate a node is waiting in exclusive mode */
    static final Node EXCLUSIVE = null;

    /** waitStatus value to indicate thread has cancelled */
    static final int CANCELLED =  1;
    /** waitStatus value to indicate successor's thread needs unparking */
    static final int SIGNAL    = -1;
    /** waitStatus value to indicate thread is waiting on condition */
    static final int CONDITION = -2;
    /**
     * waitStatus value to indicate the next acquireShared should
     * unconditionally propagate
     */
    static final int PROPAGATE = -3;

  
    volatile int waitStatus;


    volatile Node prev;


    volatile Node next;


    volatile Thread thread;


    Node nextWaiter;


    final boolean isShared() {
        return nextWaiter == SHARED;
    }


    final Node predecessor() throws NullPointerException {
        Node p = prev;
        if (p == null)
            throw new NullPointerException();
        else
            return p;
    }

    Node() {    // Used to establish initial head or SHARED marker
    }

    Node(Thread thread, Node mode) {     // Used by addWaiter
        this.nextWaiter = mode;
        this.thread = thread;
    }

    Node(Thread thread, int waitStatus) { // Used by Condition
        this.waitStatus = waitStatus;
        this.thread = thread;
    }
}

同时对队列的操作接口都是用Unsafe类提供的native函数CAS实现: addWaiter尝试快速添加

private Node addWaiter(Node mode) {
    Node node = new Node(Thread.currentThread(), mode);
    // Try the fast path of enq; backup to full enq on failure
    Node pred = tail;
    if (pred != null) {
        node.prev = pred;
        if (compareAndSetTail(pred, node)) {
            pred.next = node;
            return node;
        }
    }
    enq(node);
    return node;
}

如果失败则调用enq,enq(Node node)方法中,AQS通过“死循环”的方式来保证节点可以正确添加,只有成功添加后,当前线程才会从该方法返回,否则会一直执行下去。

compareAndSetTail方法的底层是unsafe类:

/**
 * CAS tail field. Used only by enq.
 */
private final boolean compareAndSetTail(Node expect, Node update) {
    return unsafe.compareAndSwapObject(this, tailOffset, expect, update);
}

公平与非公平

条件队列:Condition

Condition是一种广义上的条件队列。他为线程提供了一种更为灵活的等待/通知模式,线程在调用await方法后执行挂起操作,直到线程等待的某个条件为真时才会被唤醒。Condition必须要配合锁一起使用,因为对共享状态变量的访问发生在多线程环境下。一个Condition的实例必须与一个Lock绑定,因此Condition一般都是作为Lock的内部实现。 image.png

实现细节

每个Condition对象都包含着一个FIFO队列,该队列是Condition对象通知/等待功能的关键。在队列中每一个节点都包含着一个线程引用,该线程就是在该Condition对象上等待的线程。 image.png

Node里面包含了当前线程的引用。Node定义与AQS的CLH同步队列的节点使用的都是同一个类(AbstractQueuedSynchronized.Node静态内部类)。

Condition的队列结构比CLH同步队列的结构简单些,新增过程较为简单只需要将原尾节点的nextWaiter指向新增节点,然后更新lastWaiter即可。

主要接口如下:

image.png

await()

首先将当前线程新建一个节点同时加入到条件队列中,然后释放当前线程持有的同步状态。然后则是不断检测该节点代表的线程释放出现在CLH同步队列中(收到signal信号之后就会在AQS队列中检测到),如果不存在则一直挂起,否则参与竞争同步状态。

public final void await() throws InterruptedException {
    if (Thread.interrupted())
        throw new InterruptedException();
    Node node = addConditionWaiter();
    int savedState = fullyRelease(node);
    int interruptMode = 0;
    while (!isOnSyncQueue(node)) {
        LockSupport.park(this);
        if ((interruptMode = checkInterruptWhileWaiting(node)) != 0)
            break;
    }
    if (acquireQueued(node, savedState) && interruptMode != THROW_IE)
        interruptMode = REINTERRUPT;
    if (node.nextWaiter != null) // clean up if cancelled
        unlinkCancelledWaiters();
    if (interruptMode != 0)
        reportInterruptAfterWait(interruptMode);
}

signal()

public final void signal() {
    if (!isHeldExclusively())
        throw new IllegalMonitorStateException();
    Node first = firstWaiter;
    if (first != null)
        doSignal(first);
}

整个通知的流程如下:

  1. 判断当前线程是否已经获取了锁,如果没有获取则直接抛出异常,因为获取锁为通知的前置条件。
  2. 如果线程已经获取了锁,则将唤醒条件队列的首节点
  3. 唤醒首节点是先将条件队列中的头节点移出,然后调用AQS的enq(Node node)方法将其安全地移到CLH同步队列中
  4. 最后判断如果该节点的同步状态是否为Cancel,或者修改状态为Signal失败时,则直接调用LockSupport唤醒该节点的线程。

ReentrantLock调用链

可以看出 ReentrantLock中主要接口都是对sync即AbstractQueuedSynchronizer ReentrantLock中 Sync引用可以通过构造参数选择FairSync或NonfairSync,即公平与否。

image.png

    public void lock()                { sync.acquire(1); }
    public boolean tryLock()          { return sync.tryAcquire(1); }
    public void unlock()              { sync.release(1); }
    public Condition newCondition()   { return sync.newCondition(); }
    public boolean isLocked()         { return sync.isHeldExclusively(); }
    public boolean hasQueuedThreads() { return sync.hasQueuedThreads(); }
    public void lockInterruptibly() throws InterruptedException {
        sync.acquireInterruptibly(1);
 }
    public boolean tryLock(long timeout, TimeUnit unit)
        throws InterruptedException {
        return sync.tryAcquireNanos(1, unit.toNanos(timeout));
   }

acquire

加锁主要通过sync.acquire(1)。

public final void acquire(int arg) {
    if (!tryAcquire(arg) &&
        acquireQueued(addWaiter(Node.EXCLUSIVE), arg))
        selfInterrupt();
}

tryAcquire

其中 tryAcquire函数是虚方法,实际实现在FairSync和NonfairSync中,且各有不同。 主要功能是检查锁变量state是否无锁并CAS尝试加锁,或持有锁的线程是否为当前线程(可重入)

公平和非公平的主要区别在于是否直接尝试加锁,公平加锁先判断自己是否是队列中的第一个节点。

Lock和tryAcquire中的加锁策略也是FairSync和NonfairSync唯二的不同 image.png

非公平Lock会尝试直接CAS抢锁(甚至不想进入等待队列),失败再进入acquire

protected boolean tryAcquire(int arg) {
   throw new UnsupportedOperationException();
}


final boolean nonfairTryAcquire(int acquires) {
   final Thread current = Thread.currentThread();
   int c = getState();
   if (c == 0) {
       if (compareAndSetState(0, acquires)) { #非公平锁直接尝试更改锁变量
           setExclusiveOwnerThread(current);
           return true;
       }
   }
   else if (current == getExclusiveOwnerThread()) {
       int nextc = c + acquires;
       if (nextc < 0) // overflow
           throw new Error("Maximum lock count exceeded");
       setState(nextc);
       return true;
   }
   return false;
}


protected final boolean tryAcquire(int acquires) {
   final Thread current = Thread.currentThread();
   int c = getState();
   if (c == 0) {
       if (!hasQueuedPredecessors() &&
           compareAndSetState(0, acquires)) {
           setExclusiveOwnerThread(current);
           return true;
       }
   }
   else if (current == getExclusiveOwnerThread()) {
       int nextc = c + acquires;
       if (nextc < 0)
           throw new Error("Maximum lock count exceeded");
       setState(nextc);
       return true;
   }
   return false;
}

acquireQueued和shouldParkAfterFailedAcquire

tryAcquire失败后会调用 acquireQueued函数则是对AQS队列进行维护,死循环判断是否为队列中的头节点,再进行加锁。 如果不符合上述条件,线程并不会立马进行阻塞,而是检查该线程的状态,检查状态的方法为 shouldParkAfterFailedAcquire(Node pred, Node node) 方法,该方法主要靠前驱节点判断当前线程是否应该被阻塞:

  • 如果当前线程的前驱节点状态为SINNAL,则表明当前线程需要被阻塞,调用unpark()方法唤醒,直接返回true,当前线程阻塞

  • 如果当前线程的前驱节点状态为CANCELLED(ws > 0),则表明该线程的前驱节点已经等待超时或者被中断了,则需要从CLH队列中将该前驱节点删除掉,直到回溯到前驱节点状态 <= 0 ,返回false

  • 如果前驱节点非SINNAL,非CANCELLED,则通过CAS的方式将其前驱节点设置为SINNAL,返回false

如果返回true会调用parkAndCheckInterrupt()阻塞并检查是否应该中断。

Lock包中提供lockInterruptibly->acquireInterruptibly->doAcquireInterruptibly->throw new InterruptedException() 该调用链响应中断,实现与原调用链类似,只有doAcquireInterruptibly与acquireQueue不同。

final boolean acquireQueued(final Node node, int arg) {
   boolean failed = true;
   try {
       boolean interrupted = false;
       for (;;) {
           final Node p = node.predecessor();
           if (p == head && tryAcquire(arg)) {
               setHead(node);
               p.next = null; // help GC
               failed = false;
               return interrupted;
           }
           if (shouldParkAfterFailedAcquire(p, node) &&
               parkAndCheckInterrupt())
               interrupted = true;
       }
   } finally {
       if (failed)
           cancelAcquire(node);
   }
}



private static boolean shouldParkAfterFailedAcquire(Node pred, Node node) {
   int ws = pred.waitStatus;
   if (ws == Node.SIGNAL)
       /*
        * This node has already set status asking a release
        * to signal it, so it can safely park.
        */
       return true;
   if (ws > 0) {
       /*
        * Predecessor was cancelled. Skip over predecessors and
        * indicate retry.
        */
       do {
           node.prev = pred = pred.prev;
       } while (pred.waitStatus > 0);
       pred.next = node;
   } else {
       /*
        * waitStatus must be 0 or PROPAGATE.  Indicate that we
        * need a signal, but don't park yet.  Caller will need to
        * retry to make sure it cannot acquire before parking.
        */
       compareAndSetWaitStatus(pred, ws, Node.SIGNAL);
   }
   return false;
}

private final boolean parkAndCheckInterrupt() {
   LockSupport.park(this);
   return Thread.interrupted();
}

release

public final boolean release(int arg) {
    if (tryRelease(arg)) {
        Node h = head;
        if (h != null && h.waitStatus != 0)
            unparkSuccessor(h);
        return true;
    }
    return false;
}

tryRelease

protected final boolean tryRelease(int var1) {
    int var2 = this.getState() - var1;
    if (Thread.currentThread() != this.getExclusiveOwnerThread()) {
        throw new IllegalMonitorStateException();
    } else {
        boolean var3 = false;
        if (var2 == 0) {
            var3 = true;
            this.setExclusiveOwnerThread((Thread)null);
        }

        this.setState(var2);
        return var3;
    }
}

ReentrantReadWriteLock