LabVIEW编程LabVIEW开发 常用运动控制器比较
在LabVIEW编程开发中,经常会用到运动控制的场合。运动控制器种类很多,分为高中低等各种不同类型。
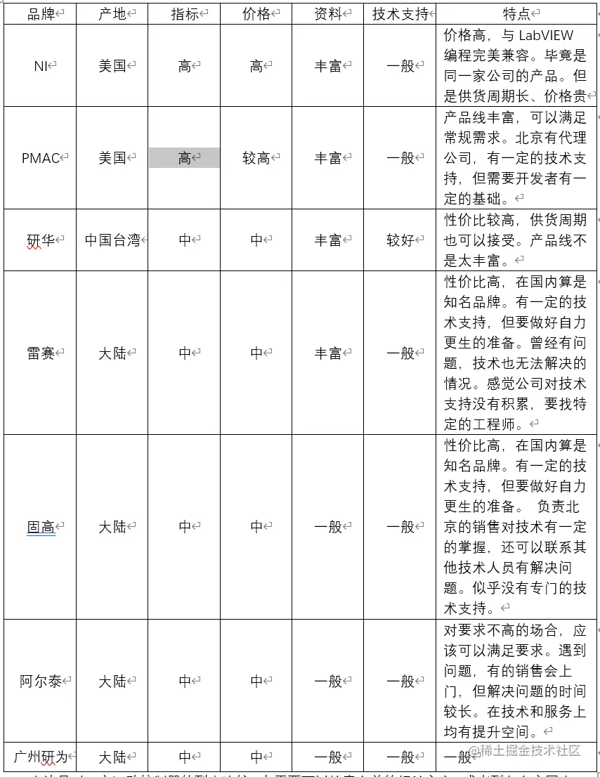
常见到的品牌有:PMAC、NI、研华、雷赛、固高、阿尔泰、广州研为等,当然网上还有很多其他品牌的。可根据自己的实际需要选择。这里仅就上边这些进行分类比对一下。
| 品牌 | 产地 | 指标 | 价格 | 资料 | 技术支持 | 特点 |
|---|---|---|---|---|---|---|
| NI | 美国 | 高 | 高 | 丰富 | 一般 | 价格高,与LabVIEW编程完美兼容。毕竟是同一家公司的产品。但是供货周期长、价格贵 |
| PMAC | 美国 | 高 | 较高 | 丰富 | 一般 | 产品线丰富,可以满足常规需求。北京有代理公司,有一定的技术支持,但需要开发者有一定的基础。 |
| 研华 | 中国台湾 | 中 | 中 | 丰富 | 较好 | 性价比较高,供货周期也可以接受。产品线不是太丰富。 |
| 雷赛 | 大陆 | 中 | 中 | 丰富 | 一般 | 性价比高,在国内算是知名品牌。有一定的技术支持,但要做好自力更生的准备。曾经有问题,技术也无法解决的情况。感觉公司对技术支持没有积累,要找特定的工程师。 |
| 固高 | 大陆 | 中 | 中 | 一般 | 一般 | 性价比高,在国内算是知名品牌。有一定的技术支持,但要做好自力更生的准备。 负责北京的销售对技术有一定的掌握,还可以联系其他技术人员有解决问题。似乎没有专门的技术支持。 |
| 阿尔泰 | 大陆 | 中 | 中 | 一般 | 一般 | 对要求不高的场合,应该可以满足要求。遇到问题,有的销售会上门,但解决问题的时间较长。在技术和服务上均有提升空间。 |
| 广州研为 | 大陆 | 中 | 中 | 一般 | 一般 | 一般 |
上边是对厂家运动控制器的列表比较。有需要可以检索之前的相关文章,或者到各自官网查找资料。这里就不再单独提供了。
\
LabVIEW、LabVIEW开发、LabVIEW编程、LabVIEW程序
文字内容均在附件Word中,同时上文中提到的例子和资料,均在word中的附件里,可点击下载。登录www.bjcyck.com可以查看更多详细信息。这里只是简略的介绍,有任何关于LabVIEW、LabVIEW开发、LabVIEW编程、LabVIEW程序相关问题,请与我们联系。
链接地址为: