花20天刷完Alibaba JVM笔记去面阿里,却意外拿到京东Offer?

97 阅读2分钟

Java虚拟机是什么

Java虚拟机(Java Virtual Machine 简称JVM)是运行所有Java程序的抽象计算机,是Java语言的运行环境,它是Java 最具吸引力的特性之一。

为什么要使用Java虚拟机

Java语言的一个非常重要的特点就是与平台的无关性。而使用Java虚拟机是实现这一特点的关键。一般的高级语言如果要在不同的平台上运行,至少需要编 译成不同的目标代码。而引入Java语言虚拟机后,Java语言在不同平台上运行时不需要重新编译。Java语言使用模式 Java虚拟机屏蔽了与具体平台相关的信息,使得Java语言编译程序 只需生成在Java虚拟机上运行的目标代码(字节码),就可以在多种平台上不加修改地运行。Java虚拟机在执行字节码时,把字节码解释成具体平台上的机器指令执行。

Java虚拟机是Java语言底层实现的基础,对Java语言感兴趣的人都应对Java虚拟机有个大概的了解。这有助于理解Java语言的一些性质,也有助于使用Java语言。小编也是为大家收罗到一份深入理解Java虚拟机的学习笔记,内容如下:

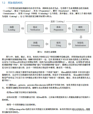
第一部分 走近Java

  • 第1章 走近Java

花20天刷完Alibaba JVM笔记去面阿里,却意外拿到京东Offer?

第二部分 自动内存管理

  • 第2章 Java内存区域与内存溢出异常

花20天刷完Alibaba JVM笔记去面阿里,却意外拿到京东Offer?

花20天刷完Alibaba JVM笔记去面阿里,却意外拿到京东Offer?

花20天刷完Alibaba JVM笔记去面阿里,却意外拿到京东Offer?

  • 第3章 垃圾收集器与内存分配策略

花20天刷完Alibaba JVM笔记去面阿里,却意外拿到京东Offer?

花20天刷完Alibaba JVM笔记去面阿里,却意外拿到京东Offer?

花20天刷完Alibaba JVM笔记去面阿里,却意外拿到京东Offer?

  • 第4章 虚拟机性能监控、故障处理工具

花20天刷完Alibaba JVM笔记去面阿里,却意外拿到京东Offer?

  • 第5章 调优案例分析与实战

花20天刷完Alibaba JVM笔记去面阿里,却意外拿到京东Offer?

花20天刷完Alibaba JVM笔记去面阿里,却意外拿到京东Offer?

第三部分 虚拟机执行子系统

  • 第6章 类文件结构

花20天刷完Alibaba JVM笔记去面阿里,却意外拿到京东Offer?

花20天刷完Alibaba JVM笔记去面阿里,却意外拿到京东Offer?

  • 第7章 虚拟机类加载机制

花20天刷完Alibaba JVM笔记去面阿里,却意外拿到京东Offer?

花20天刷完Alibaba JVM笔记去面阿里,却意外拿到京东Offer?

  • 第8章 虚拟机字节码执行引擎

花20天刷完Alibaba JVM笔记去面阿里,却意外拿到京东Offer?

  • 第9章 类加载及执行子系统的案例与实战

花20天刷完Alibaba JVM笔记去面阿里,却意外拿到京东Offer?

花20天刷完Alibaba JVM笔记去面阿里,却意外拿到京东Offer?

第四部分 程序编译与代码优化

  • 第10章 前端编译与优化

花20天刷完Alibaba JVM笔记去面阿里,却意外拿到京东Offer?

花20天刷完Alibaba JVM笔记去面阿里,却意外拿到京东Offer?

  • 第11章 后端编译与优化

花20天刷完Alibaba JVM笔记去面阿里,却意外拿到京东Offer?

花20天刷完Alibaba JVM笔记去面阿里,却意外拿到京东Offer?

第五部分 高效并发

  • 第12章 Java内存模型与线程

花20天刷完Alibaba JVM笔记去面阿里,却意外拿到京东Offer?

花20天刷完Alibaba JVM笔记去面阿里,却意外拿到京东Offer?

花20天刷完Alibaba JVM笔记去面阿里,却意外拿到京东Offer?

  • 第13章 线程安全与锁优化

花20天刷完Alibaba JVM笔记去面阿里,却意外拿到京东Offer?

花20天刷完Alibaba JVM笔记去面阿里,却意外拿到京东Offer?

  • 附录

花20天刷完Alibaba JVM笔记去面阿里,却意外拿到京东Offer?

花20天刷完Alibaba JVM笔记去面阿里,却意外拿到京东Offer?

  • 写在最后

对于要在特定平台上实现Java虚拟机的软件人员,Java语言的编译器作者以及要用硬件芯片实现Java虚拟机的人来说,则必须深刻理解Java虚拟机的规范。另外,如果你想扩展Java语言,或是把其它语言编译成Java语言的字节码,你也需要深入地了解Java虚拟机。

需要这份深入理解Java虚拟机学习笔记的读者老哥,帮忙点赞转发(让更多老哥看到)加关注小编一下(支持一下小编),**点击这里,获得文档领取方式**