SpringMVC之什么是SpringMVC

187 阅读3分钟

本篇偏向理解 具体内容在下一篇实战中融会贯通 务必回头理解SpringMVC的执行原理

什么是SpringMVC

概述

 SpringMVC是SpringFramework的一部分 是基于Java实现的MVC轻量级Web框架。(底层仍然是Servlet)
为什么要学习SpringMVC? Sping的特点

  1. 轻量级 简单易学 不需要很多依赖
  2. 高效 基于请求响应的MVC框架
  3. 与Spring兼容性好 无缝结合
  4. 约定优于配置
  5. 功能强大 : RESTful、数据验证、格式化、本地化、主题等
  6. 简洁灵活

最关键的其实是使用的人多 公司多 便于就业

中心控制器

 Spring的web框架围绕DispatherServlet设计,他的作用就是把请求分发到不到的处理器。从Spring2.5开始,使用Java5以上版本的用户可以直接采用基于注解的controller声明方式。

 SpringMVC框架像许多其他框架一样,以请求为驱动,围绕一个中心Servlet分派请求及提供其他功能,DispatcherServlet是一个实际的Servlet(它继承HttpServlet)

image.png

SpringMVC执行原理

  当发起请求时被前置的控制器拦截到请求,根据请求参数生成代理请求,找到请求对应的实际控制器,控制器再处理请求,创建数据模型,访问数据库,将模型响应给中心控制器,控制器使用模型与视图渲染视图结果,将结果返回给中心控制器,再将结果返回给请求者。

image.png

图解SpringMVC

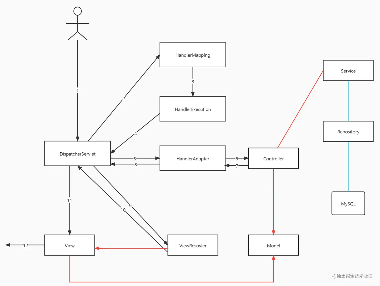
image.png

  此图中,黑色箭头标号代表着SpringMVC替我们所做的工作以及顺序,红色代表我们自己所需完成的部分,这里主要是为了深入了解SpringMVC的执行原理。

简要分析执行流程

  1. DispatcherServlet表示前置控制器,是整个SpringMVC的控制中心。用户发出请求,DispatcherServlet接受请求并且拦截。

假设我们的url请求为http://localhost:8080/SpringMVC/hello
拆分url为三部分
服务器域名:http://localhost:8080
部署在服务器上的web站点:SpringMVC
控制器:hello

  1. HandlerMapping为处理器映射。DispatcherServlet调用HandlerMapping,HandlerMapping根据请求url查找Handler。
  2. HandlerExecutionChain表示具体的Handler,其主要作用是根据url查找控制器,如上url被查找控制器为:hello。
  3. HandlerExecution将解析后的信息传递给DispatcherServlet,如解析控制器映射等。
  4. HandlerAdapter表示处理器适配器,其按照特定的规则去执行Handler。
  5. Handler让具体的Controller执行。
  6. Controller将具体的执行信息返回给HandlerAdapter,如ModelAndView。
  7. HandlerAdapter将视图逻辑名或模型传递给DispatcherServlet。
  8. DispatcherServlet调用视图解析器(ViewResolver)来解析HandlerAdapter传递的逻辑视图名。
  9. 视图解析器将解析的逻辑视图名传给DispatcherServlet。
  10. DispatcherServlet根据视图解析器解析的视图结果,调用具体的视图。
  11. 最终视图呈现给用户。