极客星球 | MobTech升级SLA分钟级响应标准 致力最优客户服务品质

433 阅读5分钟

​前言

产品在完成对接之后,如何保障后续稳定和高效得延续使用,及时的客服响应和7*24小时的售后技术支持尤为重要。MobTech袤博科技通过对客户服务中的产品对接、运营流程和售后技术支持的分析和研究,提出了有效的解决途径和方法。通过建立客户服务链,形成强有力的客户服务保障体系,从而持续高效的为客户做好服务和技术支持,提升客户的满意度及信任度。

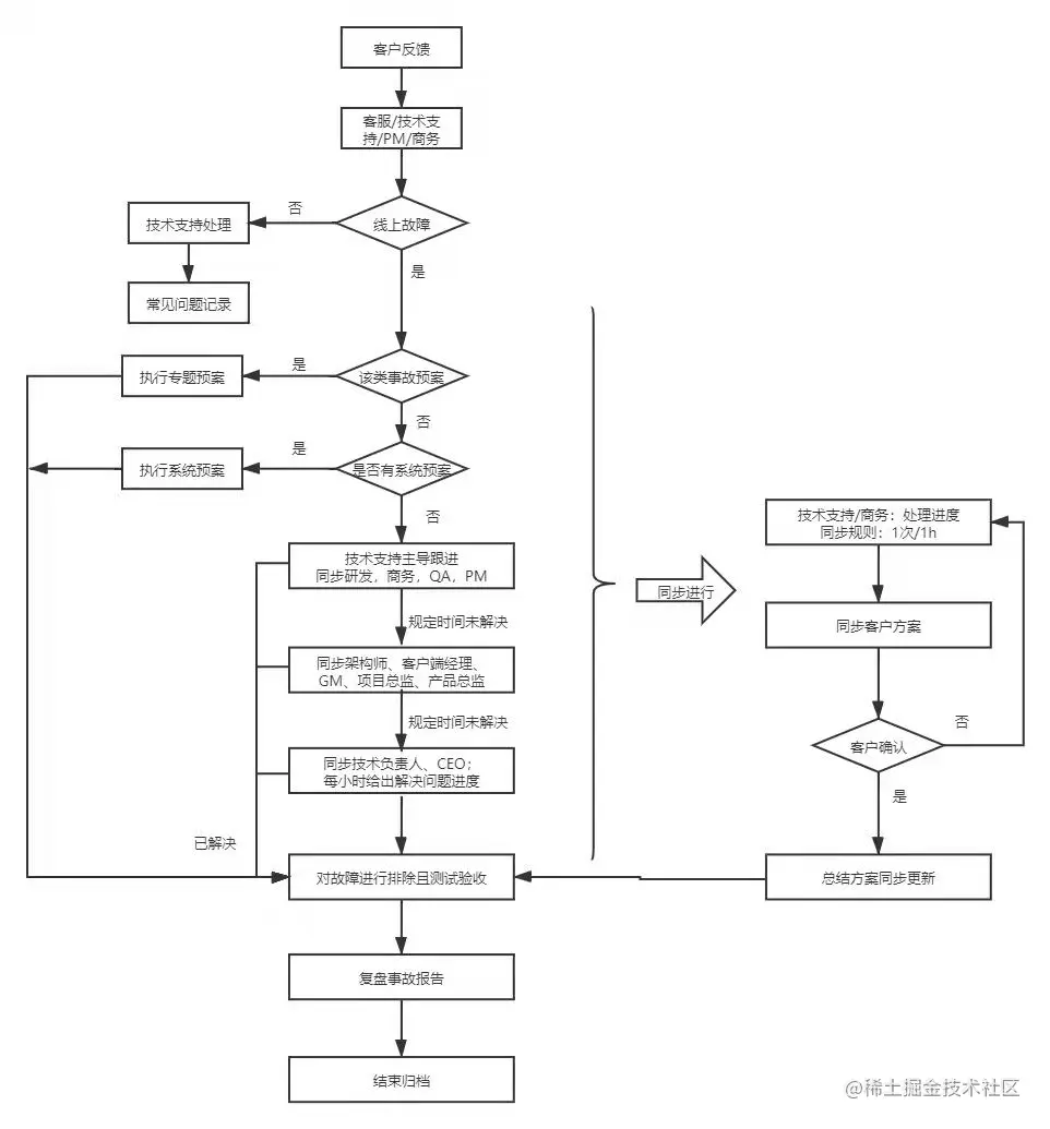
整体流程如下:

                  

总流程区分客户反馈与工程预警两个渠道入口,分别针对不同渠道预警内容,进行不同的处理机制与同步机制,针对可形成预案的方案进行预案设置,形成良性循环,本文将着重说一下线上客户反馈渠道,客户服务SLA及五个核心过程:

  • 问题响应

  • 问题分析

  • 故障预案处理

  • 故障处理及升级

  • 故障排除及验收

快速解决问题的方案需要具体的经验积累,更重要的在于流程的制定,本文将重点说明各流程的制定方法,希望可以为大家带来更多思考。

客户服务SLA如下:

  

1、问题响应:

  • 问题响应,顾名思义主要在于对客户反馈的问题,进行快速响应,给客户以良好的体验,响应人员可是多个,但向下负责人只有一人;

  • 响应准备:应急小组成员确认,由前中端人员组成;

  • 机制管理:应急的考核机制,针对响应,问题解答,服务礼仪等维度制定评分制度,并且要形成多次宣讲,多次宣讲,多次宣讲,重要的事情说三遍;

  • 负责人确认:确认应急小组的负责人,后续跟进交接等由此负责人推进,整个流程需要确认唯一故障跟进及信息同步人员。

2、问题分析:

问题分析需要一定的判断能力,是否能够快速定位及接问题,此步骤至关重要。建议此步骤通过技术支持分析,通过经验首先进行判断是否是已知问题,如非已知则进行问题确认,范围影响,日志收集等分析工作,如发现是故障类别,则拉起应急小组快速确认问题,根据类型范围影响,向上反馈汇报。

3、故障预案处理

预案处理这一步是能够快速解决问题的一个必要手段,可以通过经验积累,产品梳理等方式,来做一些可预见性的预案处理,预案处理能够快速解决故障问题,将故障影响降到最低。

如上描述,所以问题的发现和风险的梳理,尤为重要,而解决不可避免风险的措施则是提前做好风险预案及故障演练,这一步需要架构梳理及已发生问题可积累一些方案库,是个长期的过程。

4、故障处理升级

问题处理升级机制,是一个关键性机制,是否能够快速解决棘手的问题,这一步是至关重要的,及时同步,会帮助你更轻松解决问题。

1)首先,规定好处理时间及反馈范围,规定不同的时间去反馈不同的人员,理论上不易分层过多,这样会将反馈时间拉的很长。不同的产品可能存在同步的机制流程不同,这个可以根据实际自己的产品进行区分;

2)其次,确认好具体反馈人员,由一个主要负责人来全程推进,跟踪,及反馈工作;

3)最后做好制度宣讲工作,提前做好相应节点同步等。

**重点:**此处需要重点说明,此处不是没有前端人员参与,而是前端人员在此处起到更重要的角色,需要按照规定的时间,及同步途径,同步给客户,并且根据解决方案,实时与客户沟通。如果有固定渠道,此处技术支持也可作为主要角色与客户沟通。

5、故障排除及验收

问题处理完后,故障排除及验收是坚守规则的时候到了,此处故障排除后往往受于客户及业务的压力,经常不走完测试和质量流程,往往发生不必要的反工及衍生问题,这样会大大降低客户对此的信任。因此在验收环节,至关重要的是制定好产研流程,并且将发布上线权限控制在质控人员手里,保证验证完毕后准许上线。

最终将解决结果同步客户,并确定复盘时间,将详细问题分析及故障报告同步给客户,收集到问题和客户的反馈后再加以分析。

总结

MobTech袤博科技升级SLA分钟级响应标准,致力最优客户服务品质。通过帮助客户快速响应客户,快速解决问题,提供高效的技术支持,从而更好的提高客户满意度。当然客户服务的全流程不仅仅限于此,未来技术支持团队还会基于以下方向全面完善整体SLA体系:

1、流程与流程管理

2、客户服务规划

3、客户获取过程

4、优质客户服务体验的实现过程