vue响应式理解,源码分析

380 阅读6分钟

1.整体思路

  1. 响应式是什么
  2. 为什么vue需要响应式
  3. 它能给我们带来什么好处
  4. 响应式源码实现
  5. vue3中的优化

2.源码分析

2.1. vue2中的响应式实现

原理

使用defineProperty做数据的拦截处

  • data通过Observer转换成了getter/setter的形式来追踪变化
  • 当外界通过Watcher读取数据的,会触发getter从而将watcher添加到依赖中
  • 当数据变化时,会触发setter从而向Dep中的依赖(watcher)发送通知
  • watcher接收通知后,会向外界发送通知,变化通知到外界后可能会触发视图更新,也有可能触发用户 的某个回调函数等

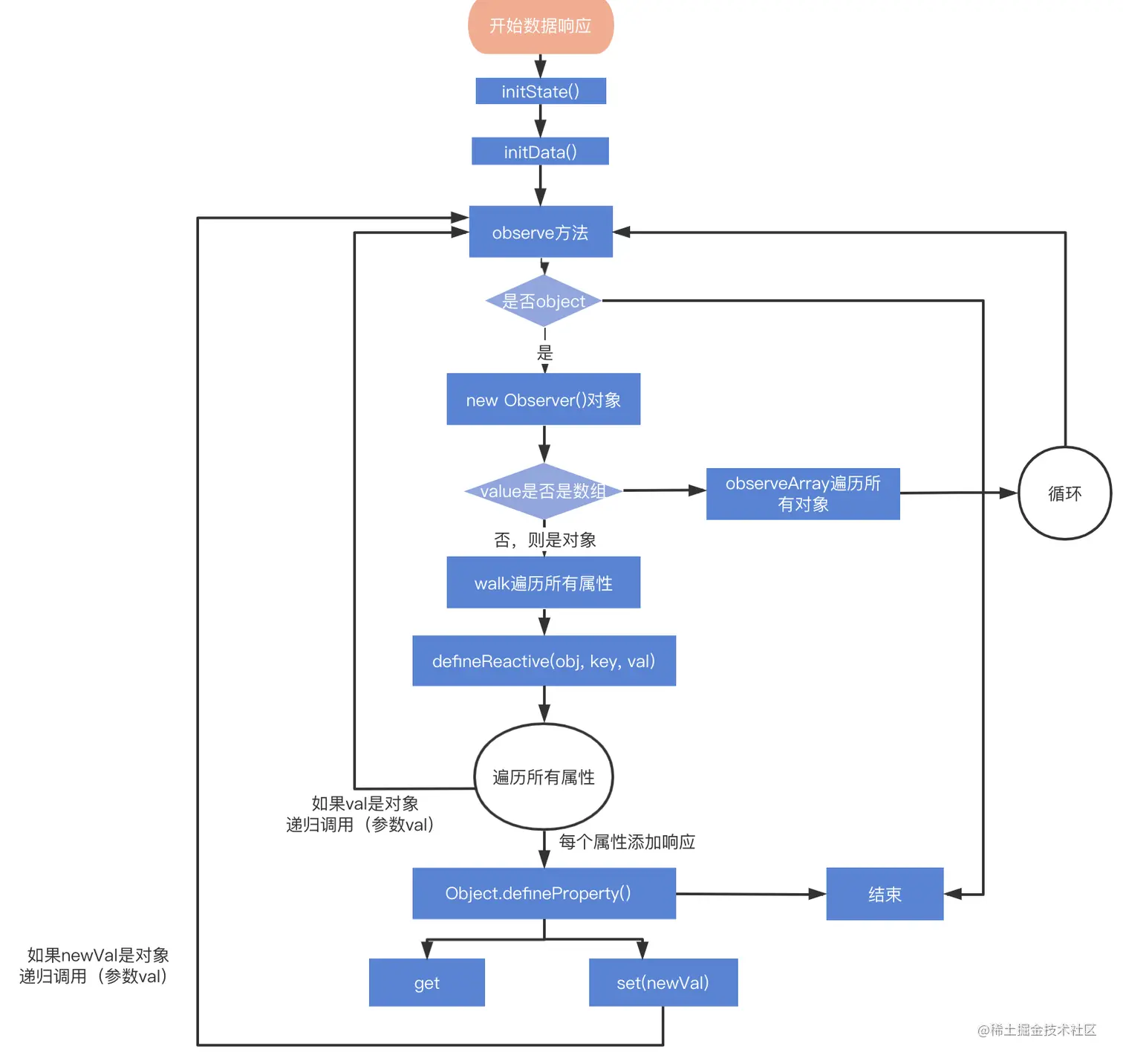
初始化流程

src/core/instance/index.js -> this._init() -> init.js stateMixin(Vue) -> state.js -> initState() -> initData()

依赖收集流程

src/core/observer/index.js -> observe() -> new Observe() -> walk() -> defineReactive() -> dep = new Dep() -> Object.defineProperty() -> get -> (watcher -> get -> dep -> pushTarget -> Dep.target = watcher ) Dep.target -> dep.depend() -> set -> dep.notify()

流程图

observe流程

image.png

observe中 Dep和dep的关系

image.png

observe,dep,watcher关系

image.png

代码

src/core/instance/index.js 入口

import { initMixin } from './init'
import { stateMixin } from './state'
import { renderMixin } from './render'
import { eventsMixin } from './events'
import { lifecycleMixin } from './lifecycle'
import { warn } from '../util/index'

function Vue (options) {
  if (process.env.NODE_ENV !== 'production' &&
    !(this instanceof Vue)
  ) {
    warn('Vue is a constructor and should be called with the `new` keyword')
  }
  this._init(options)
}

initMixin(Vue)
stateMixin(Vue) //数据初始化
eventsMixin(Vue)
lifecycleMixin(Vue)
renderMixin(Vue)
export default Vue

src/core/instance/init.js

/* @flow */
import config from '../config'
import { initProxy } from './proxy'
import { initState } from './state'
import { initRender } from './render'
import { initEvents } from './events'
import { mark, measure } from '../util/perf'
import { initLifecycle, callHook } from './lifecycle'
import { initProvide, initInjections } from './inject'
import { extend, mergeOptions, formatComponentName } from '../util/index'

let uid = 0

export function initMixin (Vue: Class<Component>) {
  Vue.prototype._init = function (options?: Object) {
    const vm: Component = this
    // a uid
    vm._uid = uid++

    let startTag, endTag
    /* istanbul ignore if */
    if (process.env.NODE_ENV !== 'production' && config.performance && mark) {
      startTag = `vue-perf-start:${vm._uid}`
      endTag = `vue-perf-end:${vm._uid}`
      mark(startTag)
    }

    // a flag to avoid this being observed
    vm._isVue = true
    // merge options
    if (options && options._isComponent) { 
      initInternalComponent(vm, options)
    } else {
      vm.$options = mergeOptions(
        resolveConstructorOptions(vm.constructor),
        options || {},
        vm
      )
    }
    /* istanbul ignore else */
    if (process.env.NODE_ENV !== 'production') {
      initProxy(vm)
    } else {
      vm._renderProxy = vm
    }
    // expose real self
    vm._self = vm
    initLifecycle(vm)
    initEvents(vm)
    initRender(vm)
    callHook(vm, 'beforeCreate')
    initInjections(vm) // resolve injections before data/props
    initState(vm) //这里进行数据初始化
    initProvide(vm) // resolve provide after data/props
    callHook(vm, 'created')

    /* istanbul ignore if */
    if (process.env.NODE_ENV !== 'production' && config.performance && mark) {
      vm._name = formatComponentName(vm, false)
      mark(endTag)
      measure(`vue ${vm._name} init`, startTag, endTag)
    }

    if (vm.$options.el) {
      vm.$mount(vm.$options.el)
    }
  }
}

export function initInternalComponent (vm: Component, options: InternalComponentOptions) {
 ...
}

export function resolveConstructorOptions (Ctor: Class<Component>) {
 ...
  return options
}

function resolveModifiedOptions (Ctor: Class<Component>): ?Object {
 ...
  return modified
}

src/core/instance/state.js initData() 响应式开始的地方

/* @flow */

import config from '../config'
import Watcher from '../observer/watcher'
import Dep, { pushTarget, popTarget } from '../observer/dep'
import { isUpdatingChildComponent } from './lifecycle'

import {
  set,
  del,
  observe,
  defineReactive,
  toggleObserving
} from '../observer/index'

import {
...
} from '../util/index'

const sharedPropertyDefinition = {
  enumerable: true,
  configurable: true,
  get: noop,
  set: noop
}

export function proxy (target: Object, sourceKey: string, key: string) {
  sharedPropertyDefinition.get = function proxyGetter () {
    return this[sourceKey][key]
  }
  sharedPropertyDefinition.set = function proxySetter (val) {
    this[sourceKey][key] = val
  }
  Object.defineProperty(target, key, sharedPropertyDefinition)
}

export function initState (vm: Component) {
  vm._watchers = []
  const opts = vm.$options
  if (opts.props) initProps(vm, opts.props) //优先处理props
  if (opts.methods) initMethods(vm, opts.methods)//优先处理methods
  //下面的如果重名再提示报错
  if (opts.data) {
    initData(vm) //数据响应式的地方
  } else {
    observe(vm._data = {}, true /* asRootData */)
  }
  if (opts.computed) initComputed(vm, opts.computed)
  if (opts.watch && opts.watch !== nativeWatch) {
    initWatch(vm, opts.watch)
  }
}

function initProps (vm: Component, propsOptions: Object) {
  ...
  toggleObserving(true)
}

//数据响应式的处理过程
function initData (vm: Component) {
  let data = vm.$options.data
  data = vm._data = typeof data === 'function'
    ? getData(data, vm) //如果定义的是方法,则调用工厂方法返回新对象
    : data || {}
  if (!isPlainObject(data)) {
    data = {}
    process.env.NODE_ENV !== 'production' && warn(
      'data functions should return an object:\n' +
      'https://vuejs.org/v2/guide/components.html#data-Must-Be-a-Function',
      vm
    )
  }
  // proxy data on instance 这里需要检验,如果跟data定义跟props和methods有冲突警告提示
  const keys = Object.keys(data)
  const props = vm.$options.props
  const methods = vm.$options.methods
  let i = keys.length
  while (i--) {
    const key = keys[i]
    if (process.env.NODE_ENV !== 'production') {
      if (methods && hasOwn(methods, key)) {
        warn(
          `Method "${key}" has already been defined as a data property.`,
          vm
        )
      }
    }
    if (props && hasOwn(props, key)) {
      process.env.NODE_ENV !== 'production' && warn(
        `The data property "${key}" is already declared as a prop. ` +
        `Use prop default value instead.`,
        vm
      )
    } else if (!isReserved(key)) {
      proxy(vm, `_data`, key)
    }
  }
  // observe data 真正->开始响应式处理的地方,遍历data
  observe(data, true /* asRootData */)
}

export function getData (data: Function, vm: Component): any {
  // #7573 disable dep collection when invoking data getters
  pushTarget()//触发注入watcher 给dep收集
  try {
    return data.call(vm, vm)
  } catch (e) {
    handleError(e, vm, `data()`)
    return {}
  } finally {
    popTarget()
  }
}

const computedWatcherOptions = { lazy: true }

function initComputed (vm: Component, computed: Object) {
  // $flow-disable-line
  const watchers = vm._computedWatchers = Object.create(null)
  // computed properties are just getters during SSR
  const isSSR = isServerRendering()

  for (const key in computed) {
    const userDef = computed[key]
    const getter = typeof userDef === 'function' ? userDef : userDef.get
    if (process.env.NODE_ENV !== 'production' && getter == null) {
      warn(
        `Getter is missing for computed property "${key}".`,
        vm
      )
    }

    if (!isSSR) {
      // create internal watcher for the computed property.
      watchers[key] = new Watcher(
        vm,
        getter || noop,
        noop,
        computedWatcherOptions
      )
    }
    
    if (!(key in vm)) {
      defineComputed(vm, key, userDef)
    } else if (process.env.NODE_ENV !== 'production') {
      if (key in vm.$data) {
        warn(`The computed property "${key}" is already defined in data.`, vm)
      } else if (vm.$options.props && key in vm.$options.props) {
        warn(`The computed property "${key}" is already defined as a prop.`, vm)
      }
    }
  }
}

export function defineComputed (
  target: any,
  key: string,
  userDef: Object | Function
) {
 ...
}

function createComputedGetter (key) {
  ...
}

function createGetterInvoker(fn) {
  return function computedGetter () {
    return fn.call(this, this)
  }
}

function initMethods (vm: Component, methods: Object) {
 ...
}

function initWatch (vm: Component, watch: Object) {
  for (const key in watch) {
    const handler = watch[key]
    if (Array.isArray(handler)) {
      for (let i = 0; i < handler.length; i++) {
        createWatcher(vm, key, handler[i])
      }
    } else {
      createWatcher(vm, key, handler)
    }
  }
}

function createWatcher (
  vm: Component,
  expOrFn: string | Function,
  handler: any,
  options?: Object
) {
  if (isPlainObject(handler)) {
    options = handler
    handler = handler.handler
  }
  if (typeof handler === 'string') {
    handler = vm[handler]
  }
  return vm.$watch(expOrFn, handler, options)
}

export function stateMixin (Vue: Class<Component>) {
  // flow somehow has problems with directly declared definition object
  // when using Object.defineProperty, so we have to procedurally build up
  // the object here.
  const dataDef = {}
  dataDef.get = function () { return this._data }
  const propsDef = {}
  propsDef.get = function () { return this._props }
  if (process.env.NODE_ENV !== 'production') {
    dataDef.set = function () {
      warn(
        'Avoid replacing instance root $data. ' +
        'Use nested data properties instead.',
        this
      )
    }
    propsDef.set = function () {
      warn(`$props is readonly.`, this)
    }
  }
  Object.defineProperty(Vue.prototype, '$data', dataDef)
  Object.defineProperty(Vue.prototype, '$props', propsDef)

  Vue.prototype.$set = set
  Vue.prototype.$delete = del

  Vue.prototype.$watch = function (
    expOrFn: string | Function,
    cb: any,
    options?: Object
  ): Function {
    const vm: Component = this
    if (isPlainObject(cb)) {
      return createWatcher(vm, expOrFn, cb, options)
    }
    options = options || {}
    options.user = true
    const watcher = new Watcher(vm, expOrFn, cb, options)
    if (options.immediate) {
      try {
        cb.call(vm, watcher.value)
      } catch (error) {
        handleError(error, vm, `callback for immediate watcher "${watcher.expression}"`)
      }
    }
    return function unwatchFn () {
      watcher.teardown()
    }
  }
}

src/core/observer/index.js 核心响应式实现的方法

/* @flow */

import Dep from './dep'
import VNode from '../vdom/vnode'
import { arrayMethods } from './array'
import {...
} from '../util/index'

const arrayKeys = Object.getOwnPropertyNames(arrayMethods)
 
export let shouldObserve: boolean = true

export function toggleObserving (value: boolean) {
  shouldObserve = value
}

export class Observer {
  value: any;
  dep: Dep;
  vmCount: number; // number of vms that have this object as root $data

  constructor (value: any) {
    this.value = value
    this.dep = new Dep()
    this.vmCount = 0
    def(value, '__ob__', this)
    if (Array.isArray(value)) {
      if (hasProto) {
        protoAugment(value, arrayMethods) //改变数组对象的原型方法
      } else {
        copyAugment(value, arrayMethods, arrayKeys)
      }
      this.observeArray(value)
    } else {
      this.walk(value)
    }
  }
   //遍历对象里所有属性
  walk (obj: Object) {
    const keys = Object.keys(obj)
    for (let i = 0; i < keys.length; i++) {
      defineReactive(obj, keys[i])
    }
  }

  //遍历数组
  observeArray (items: Array<any>) {
    for (let i = 0, l = items.length; i < l; i++) {
      observe(items[i])
    }
  }
}

// helpers
//重写数组原型上的7个方法 
function protoAugment (target, src: Object) { 
  target.__proto__ = src 
} 
function copyAugment (target: Object, src: Object, keys: Array<string>) {
  for (let i = 0, l = keys.length; i < l; i++) {
    const key = keys[i]
    def(target, key, src[key])
  }
}

//给每个对象配置一个observe实例
export function observe (value: any, asRootData: ?boolean): Observer | void {
  if (!isObject(value) || value instanceof VNode) {
    return
  }
  let ob: Observer | void
  if (hasOwn(value, '__ob__') && value.__ob__ instanceof Observer) {//如果对象有__ob__ 证明已经是的响应式数据,不用在设置
    ob = value.__ob__
  } else if (
    shouldObserve &&
    !isServerRendering() &&
    (Array.isArray(value) || isPlainObject(value)) &&
    Object.isExtensible(value) &&
    !value._isVue
  ) {
    ob = new Observer(value)
  }
  if (asRootData && ob) {
    ob.vmCount++
  }
  return ob
}

/**
 * Define a reactive property on an Object.
 */
export function defineReactive (
  obj: Object,
  key: string,
  val: any,
  customSetter?: ?Function,
  shallow?: boolean
) {
  const dep = new Dep()

  const property = Object.getOwnPropertyDescriptor(obj, key)
  if (property && property.configurable === false) {
    return
  }

  // cater for pre-defined getter/setters
  const getter = property && property.get
  const setter = property && property.set
  if ((!getter || setter) && arguments.length === 2) {
    val = obj[key]
  }

  let childOb = !shallow && observe(val) //这里observe(val)做递归操作 
  //childOb对象很重要,用于后面子做下面递归的父对象引用。
  Object.defineProperty(obj, key, {
    enumerable: true,
    configurable: true,
    get: function reactiveGetter () {
      const value = getter ? getter.call(obj) : val
      if (Dep.target) { //这里根据全局对象判断,做依赖收集
        dep.depend() // 一个dep对应收集对应的watcher
        if (childOb) {
          //如果存在嵌套的对象,则存在子ob对象,需要建立大的Dep和watcher的关系
          childOb.dep.depend()
          if (Array.isArray(value)) {
            dependArray(value)
          }
        }
      }
      return value
    },
    set: function reactiveSetter (newVal) {
      const value = getter ? getter.call(obj) : val
      /* eslint-disable no-self-compare */
      if (newVal === value || (newVal !== newVal && value !== value)) {
        return
      }
      /* eslint-enable no-self-compare */
      if (process.env.NODE_ENV !== 'production' && customSetter) {
        customSetter()
      }
      // #7981: for accessor properties without setter
      if (getter && !setter) return
      if (setter) {
        setter.call(obj, newVal)
      } else {
        val = newVal
      }
      childOb = !shallow && observe(newVal)
      dep.notify()
    }
  })
}

export function set (target: Array<any> | Object, key: any, val: any): any {
  if (process.env.NODE_ENV !== 'production' &&
    (isUndef(target) || isPrimitive(target))
  ) {
    warn(`Cannot set reactive property on undefined, null, or primitive value: ${(target: any)}`)
  }
  if (Array.isArray(target) && isValidArrayIndex(key)) {
    target.length = Math.max(target.length, key)
    target.splice(key, 1, val)
    return val
  }
  if (key in target && !(key in Object.prototype)) {
    target[key] = val
    return val
  }
  const ob = (target: any).__ob__
  if (target._isVue || (ob && ob.vmCount)) {
    process.env.NODE_ENV !== 'production' && warn(
      'Avoid adding reactive properties to a Vue instance or its root $data ' +
      'at runtime - declare it upfront in the data option.'
    )
    return val
  }
  if (!ob) {
    target[key] = val
    return val
  }
  defineReactive(ob.value, key, val)
  ob.dep.notify()
  return val
}

/**
 * Delete a property and trigger change if necessary.
 */
export function del (target: Array<any> | Object, key: any) {
  if (process.env.NODE_ENV !== 'production' &&
    (isUndef(target) || isPrimitive(target))
  ) {
    warn(`Cannot delete reactive property on undefined, null, or primitive value: ${(target: any)}`)
  }
  if (Array.isArray(target) && isValidArrayIndex(key)) {
    target.splice(key, 1)
    return
  }
  const ob = (target: any).__ob__
  if (target._isVue || (ob && ob.vmCount)) {
    process.env.NODE_ENV !== 'production' && warn(
      'Avoid deleting properties on a Vue instance or its root $data ' +
      '- just set it to null.'
    )
    return
  }
  if (!hasOwn(target, key)) {
    return
  }
  delete target[key]
  if (!ob) {
    return
  }
  ob.dep.notify()
}
 
function dependArray (value: Array<any>) {
  for (let e, i = 0, l = value.length; i < l; i++) {
    e = value[i]
    e && e.__ob__ && e.__ob__.dep.depend()
    if (Array.isArray(e)) {
      dependArray(e)
    }
  }
}

src/core/observer/dep.js

/* @flow */

import type Watcher from './watcher'
import { remove } from '../util/index'
import config from '../config'

let uid = 0
export default class Dep {
  static target: ?Watcher;
  id: number;
  subs: Array<Watcher>;

  constructor () {
    this.id = uid++
    this.subs = []
  }

  addSub (sub: Watcher) {
    this.subs.push(sub)
  }

  removeSub (sub: Watcher) {
    remove(this.subs, sub)
  }

  depend () { // 核心,如果存在 ,则进行依赖收集操作
    if (Dep.target) { //这里的 Dep.target 是全局 临时注入的watcher,每次只能同步注入一个
      Dep.target.addDep(this) //逻辑有点绕,这里实现了 this(dep) 与 Dep.target(watcher)的关系绑定,一个dep可能关联多个watcher
    }
  }

  notify () {
    // stabilize the subscriber list first
    const subs = this.subs.slice()
    if (process.env.NODE_ENV !== 'production' && !config.async) {
      subs.sort((a, b) => a.id - b.id)
    }
    for (let i = 0, l = subs.length; i < l; i++) {
      subs[i].update()
    }
  }
}

Dep.target = null
const targetStack = []

export function pushTarget (target: ?Watcher) {
  targetStack.push(target)
  Dep.target = target
}

export function popTarget () {
  targetStack.pop()
  Dep.target = targetStack[targetStack.length - 1]
}

src/core/observer/watcher.js

视图上每一个显示的动态内容就是一个watcher

/* @flow */

import {
  warn,
  remove,
  isObject,
  parsePath,
  _Set as Set,
  handleError,
  noop
} from '../util/index'

import { traverse } from './traverse'
import { queueWatcher } from './scheduler'
import Dep, { pushTarget, popTarget } from './dep'

import type { SimpleSet } from '../util/index'

let uid = 0

/**
 * A watcher parses an expression, collects dependencies,
 * and fires callback when the expression value changes.
 * This is used for both the $watch() api and directives.
 */
export default class Watcher {
  vm: Component;
  expression: string;
  cb: Function;
  ...
  deps: Array<Dep>;
  newDeps: Array<Dep>;
  depIds: SimpleSet;
  newDepIds: SimpleSet; 

  constructor (
    vm: Component,
    expOrFn: string | Function,
    cb: Function,
    options?: ?Object,
    isRenderWatcher?: boolean
  ) {
    this.vm = vm
    if (isRenderWatcher) {
      vm._watcher = this
    }
    vm._watchers.push(this)
    // options
    if (options) {
    ...
    } else {
      this.deep = this.user = this.lazy = this.sync = false
    }
    this.cb = cb
    this.id = ++uid // uid for batching
    this.active = true
    this.dirty = this.lazy // for lazy watchers
    this.deps = []
    this.newDeps = []
    this.depIds = new Set()
    this.newDepIds = new Set()
    this.expression = process.env.NODE_ENV !== 'production'
      ? expOrFn.toString()
      : ''
    // parse expression for getter
    if (typeof expOrFn === 'function') {
      this.getter = expOrFn
    } else {
      this.getter = parsePath(expOrFn)
      if (!this.getter) {
        this.getter = noop
      ...
      }
    }
    this.value = this.lazy
      ? undefined
      : this.get()
  }

  /**
   * Evaluate the getter, and re-collect dependencies.
   */
  get () {
    pushTarget(this) //触发注入watcher 给dep收集
    let value
    const vm = this.vm
    try {
      value = this.getter.call(vm, vm)
    } catch (e) {
      if (this.user) {
        handleError(e, vm, `getter for watcher "${this.expression}"`)
      } else {
        throw e
      }
    } finally {
      // "touch" every property so they are all tracked as
      // dependencies for deep watching
      if (this.deep) {
        traverse(value)
      }
      popTarget()
      this.cleanupDeps()
    }
    return value
  }

  /**
   * Add a dependency to this directive.
   */
  addDep (dep: Dep) {
    const id = dep.id
    if (!this.newDepIds.has(id)) {
      this.newDepIds.add(id)
      this.newDeps.push(dep)
      if (!this.depIds.has(id)) {
        dep.addSub(this)
      }
    }
  }

  /**
   * Clean up for dependency collection.
   */
  cleanupDeps () {
    let i = this.deps.length
    while (i--) {
      const dep = this.deps[i]
      if (!this.newDepIds.has(dep.id)) {
        dep.removeSub(this)
      }
    }
    let tmp = this.depIds
    this.depIds = this.newDepIds
    this.newDepIds = tmp
    this.newDepIds.clear()
    tmp = this.deps
    this.deps = this.newDeps
    this.newDeps = tmp
    this.newDeps.length = 0
  }

  /**
   * Subscriber interface.
   * Will be called when a dependency changes.
   */
  update () {
    /* istanbul ignore else */
    if (this.lazy) {
      this.dirty = true
    } else if (this.sync) {
      this.run()
    } else {
      queueWatcher(this)
    }
  }

  /**
   * Scheduler job interface.
   * Will be called by the scheduler.
   */
  run () {
    if (this.active) {
      const value = this.get()
      if (
        value !== this.value || 
        isObject(value) ||
        this.deep
      ) {
        // set new value
        const oldValue = this.value
        this.value = value
        if (this.user) {
          try {
            this.cb.call(this.vm, value, oldValue)
          } catch (e) {
            handleError(e, this.vm, `callback for watcher "${this.expression}"`)
          }
        } else {
          this.cb.call(this.vm, value, oldValue)
        }
      }
    }
  }

  /**
   * Evaluate the value of the watcher.
   * This only gets called for lazy watchers.
   */
  evaluate () {
    this.value = this.get()
    this.dirty = false
  }

  /**
   * Depend on all deps collected by this watcher.
   */
  depend () {
    let i = this.deps.length
    while (i--) {
      this.deps[i].depend()
    }
  }

  /**
   * Remove self from all dependencies' subscriber list.
   */
  teardown () {
    if (this.active) { 
      if (!this.vm._isBeingDestroyed) {
        remove(this.vm._watchers, this)
      }
      let i = this.deps.length
      while (i--) {
        this.deps[i].removeSub(this)
      }
      this.active = false
    }
  }
}

src/core/observer/array.js

用于重写array的方法

/*
 * not type checking this file because flow doesn't play well with
 * dynamically accessing methods on Array prototype
 */

import { def } from '../util/index'

const arrayProto = Array.prototype
export const arrayMethods = Object.create(arrayProto)

const methodsToPatch = [
  'push',
  'pop',
  'shift',
  'unshift',
  'splice',
  'sort',
  'reverse'
]

/**
 * Intercept mutating methods and emit events
 */
methodsToPatch.forEach(function (method) {
  // cache original method
  const original = arrayProto[method] //保留原来执行的逻辑
  def(arrayMethods, method, function mutator (...args) {//扩展的逻辑
    const result = original.apply(this, args)
    const ob = this.__ob__
    let inserted
    switch (method) {
      case 'push':
      case 'unshift':
        inserted = args
        break
      case 'splice':
        inserted = args.slice(2)
        break
    }
    //如果是 push unshift等 都需要重写触发数据响应式
    if (inserted) ob.observeArray(inserted)
    // notify change  通过Dep 通知所有下面的watcher更新
    ob.dep.notify()
    return result
  })
})

2.2. vue3中的响应式的实现

原理

使用es6的proxy机制做数据的拦截处

3.总结

  1. 数据响应式是:当数据发生变化的时候,能够检测到并做出响应的一种机制
  2. 在MVVM框架中,VM层主要解决的问题是:数据层修改后自动驱动视图层变化。是数据驱动应用。要做到这一点就要对数据做响应式的处理。一旦数据变化就可以立即做出更新处理。
  3. 通过响应式配合 虚拟dom和patch算法,我们只需要关心数据的变化,不用关心视图的dom操作,大大提高的开发的效率。降低了开发的难度。由于只处理数据层,也易于维护测试。
  4. 在vue2源码数据响应式处理中,会根据不同的类型做不同处理,
  • (1).当是对象的时候,使用defineProperty做数据的拦截处理,当发生get或者set的时候,触发对应的响应代码。
  • (2).当是数组的时候,重写数组的原型方法,扩展7个方法,使得在方法调用时候额外触发响应代码。 缺点:
  • 使用对象初始化时候需要递归遍历树所有属性与子对象,造成性能与内存的消耗。(需要建立很多Dep watcher observe,占用内存,需要cpu运算)
  • 使用数组时新增删除属性需要调用特定的方法Vue.set Vue.delete,并且对Map和Set不支持。
  1. Vue3优化 (1) 利用es6的原生自带的proxy机制实现响应式(天然支持各种对象数组类型做拦截处理,不需要二次加工)初始化不需要再提前递归遍历,只需要在实际访问时才动态使用proxy拦截,是在运行时拦截,按需使用,提高了效率。操作数组也不用重写数组方法,和调用特定的方法出事新增和删除节点。使用起来更加的纯粹。

(2)响应式代码单独抽离成reactivty包,可以脱离vue直接使用响应式。