个人对JavaScript原型链的理解

68 阅读1分钟

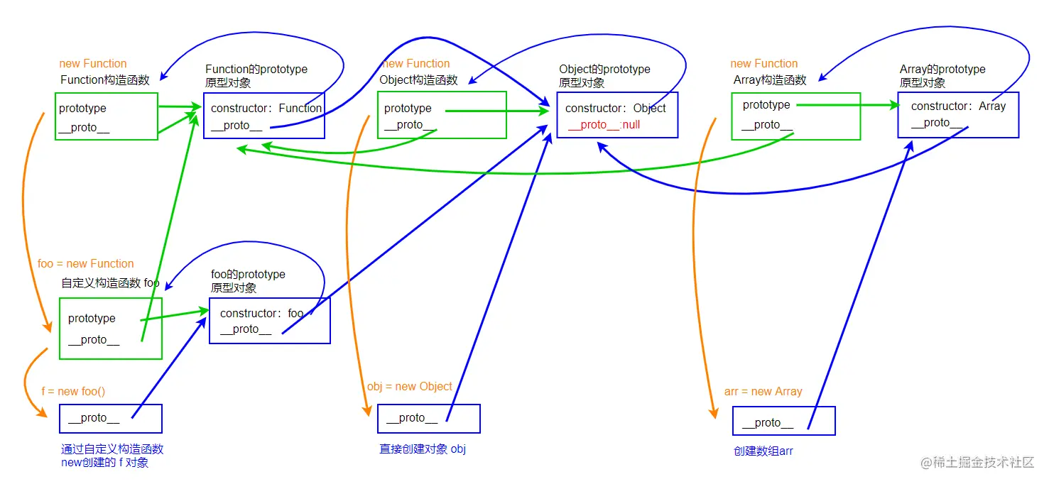
javascript对象

javascript中所有对象都有__proto__隐式原型属性指向自己的构造函数prototype显示原型

所有原型对象都指向Object构造函数的prototype显示原型

所有原型对象constructor都指向本身构造函数

Object原型对象的__proto__指向null

\

javascript函数

函数中有__proto__隐式原型和prototype显示原型

所有函数的__proto__都指向Function构造函数的prototype显示原型

所有函数的prototype都指向自己原型对象

Funtion构造函数的prototype和__proto__都指向都是Function构造函数prototype

\

自己理解画的简单原型链图,不一定正确,嘿嘿,看出问题的朋友可以指点一下,谢谢啦!!!

swh原型链画图001.png