开课吧——孤尽班学习心得(直播-Day12)

223 阅读1分钟

这次的主要内容是《Redis分布式锁》!对于小白来讲,可以说这又是比较陌生的一部分内容了!但是不管怎么说,即便这些代码量很大!但我们还是要全力去理解!好了,话不多说,今日主要知识点如下:

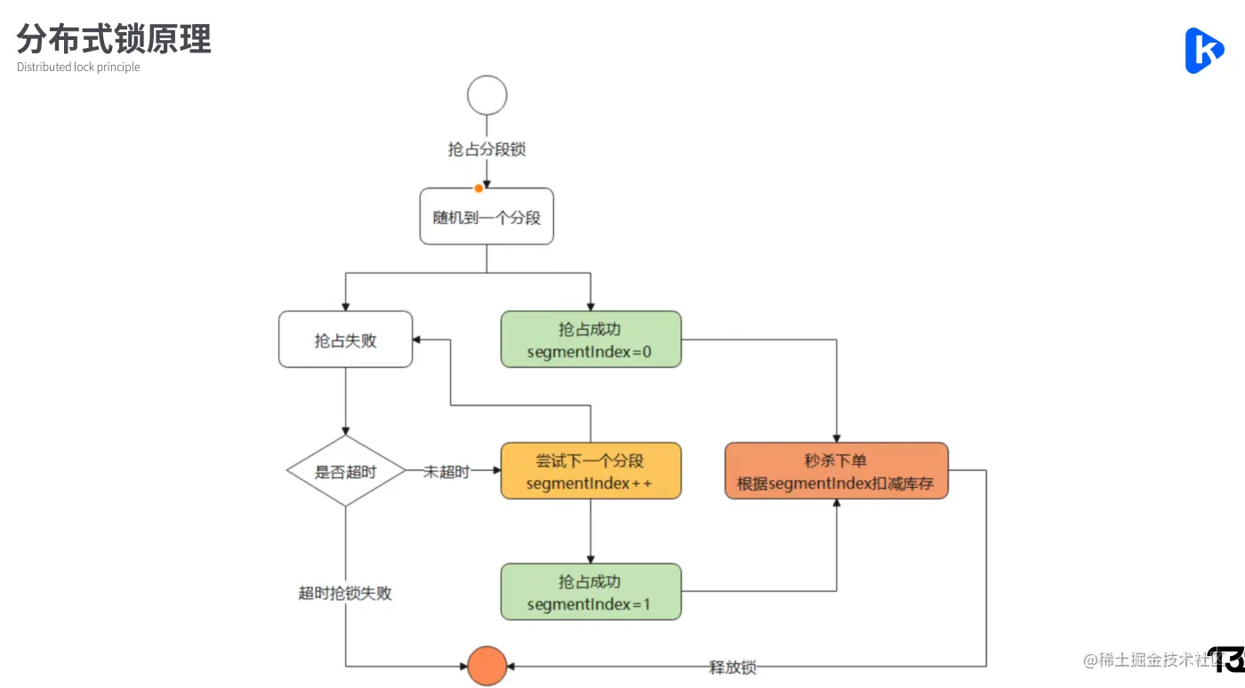
分布式锁简介: 在同一个JVM内部,大家往往采用synchronized或者Lock的方式来解决多线程间的安全问题,但是在分布式架构下,在JVM之间,那么就需要一种更加高级的锁机制,来处理种跨JVM进程之间的线程安全问题,解决方案就是:使用分布式锁。

图片.png

图片.png

图片.png

图片.png

图片.png

图片.png

图片.png

图片.png

图片.png

图片.png

图片.png

图片.png

图片.png

图片.png

图片.png

图片.png

图片.png

图片.png

图片.png

图片.png 这次主要就分享这些吧,内容太多了!还是要自己回去好好消化才行!