559. N 叉树的最大深度 : DFS & BFS

847 阅读2分钟

「这是我参与11月更文挑战的第 21 天,活动详情查看:2021最后一次更文挑战」。

题目描述

这是 LeetCode 上的 559. N 叉树的最大深度 ,难度为 简单

Tag : 「DFS」、「BFS」

给定一个 N 叉树,找到其最大深度。

最大深度是指从根节点到最远叶子节点的最长路径上的节点总数。

N 叉树输入按层序遍历序列化表示,每组子节点由空值分隔(请参见示例)。

示例 1:

输入:root = [1,null,3,2,4,null,5,6]

输出:3

示例 2:

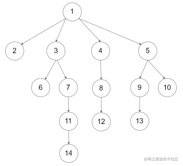
输入:root = [1,null,2,3,4,5,null,null,6,7,null,8,null,9,10,null,null,11,null,12,null,13,null,null,14]

输出:5

提示:

  • 树的深度不会超过 1000 。
  • 树的节点数目位于 [0, 104][0, 10^4] 之间。

DFS

根据题意,可以写出如下的 DFS 实现:从 rootroot 的所有子节点中的取最大深度,并在此基础上加一(统计 rootroot 节点)即是答案。

代码:

class Solution {
    public int maxDepth(Node root) {
        if (root == null) return 0;
        int ans = 0;
        for (Node node : root.children) {
            ans = Math.max(ans, maxDepth(node));
        }
        return ans + 1;
    }
}
  • 时间复杂度:O(n)O(n)
  • 空间复杂度:忽略递归带来的额外空间开销,复杂度为 O(1)O(1)

BFS

同理,可以使用 BFS 进行求解:其本质是对多叉树进行层序处理,当 BFS 过程结束,意味着达到最大层数(深度),所记录的最大层数(深度)即是答案。

代码:

class Solution {
    public int maxDepth(Node root) {
        if (root == null) return 0;
        int ans = 0;
        Deque<Node> d = new ArrayDeque<>();
        d.addLast(root);
        while (!d.isEmpty()) {
            int size = d.size();
            while (size-- > 0) {
                Node t = d.pollFirst();
                for (Node node : t.children) {
                    d.addLast(node);
                }
            }
            ans++;
        }
        return ans;
    }
}
  • 时间复杂度:O(n)O(n)
  • 空间复杂度:O(n)O(n)

最后

这是我们「刷穿 LeetCode」系列文章的第 No.559 篇,系列开始于 2021/01/01,截止于起始日 LeetCode 上共有 1916 道题目,部分是有锁题,我们将先把所有不带锁的题目刷完。

在这个系列文章里面,除了讲解解题思路以外,还会尽可能给出最为简洁的代码。如果涉及通解还会相应的代码模板。

为了方便各位同学能够电脑上进行调试和提交代码,我建立了相关的仓库:github.com/SharingSour…

在仓库地址里,你可以看到系列文章的题解链接、系列文章的相应代码、LeetCode 原题链接和其他优选题解。