最新版 | 60道Java基础面试题,来看看你能记住多少

121 阅读27分钟

目录

一、Java 基础

  1. 面向对象和面向过程的区别

  2. Java语言有哪些特点?

  3. 什么是字节码?采用字节码的最大好处是什么?什么Java是虚拟机?什么是Java程序的主类?应用程序和小程序的主类有何不同?

  4. JDK 和 JRE 有什么区别?

  5. == 和 equals 的区别是什么?

  6. 两个对象的 hashCode()相同,则 equals()也一定为 true,对吗?

  7. final 在 java 中有什么作用?

  8. java 中的 Math.round(-1.5) 等于多少?

  9. String 属于基础的数据类型吗?

  10. java 中操作字符串都有哪些类?它们之间有什么区别?

  11. String str="i"与 String str=new String("i")一样吗?

  12. 如何将字符串反转?

  13. String 类的常用方法都有那些?

  14. 抽象类必须要有抽象方法吗?

  15. 抽象类能使用 final 修饰吗?

  16. 接口和抽象类有什么区别?

  17. java 中 IO 流分为几种?

  18. BIO、NIO、AIO 有什么区别?

  19. Files的常用方法都有哪些?

二、容器

  1. java 容器都有哪些?常用容器的图录:

  2. Collection 和 Collections 有什么区别?

  3. List、Set、Map 之间的区别是什么?

  4. HashMap 和 Hashtable 有什么区别?

  5. 如何决定使用 HashMap 还是 TreeMap?

  6. 说一下 HashMap 的实现原理?

  7. ArrayList 和 LinkedList 的区别是什么?

  8. 如何实现数组和 List 之间的转换?

  9. ArrayList 和 Vector 的区别是什么?

  10. Array 和 ArrayList 有何区别?

  11. 在 Queue 中 poll()和 remove()有什么区别?

  12. 哪些集合类是线程安全的?

  13. 迭代器 Iterator 是什么?

  14. Iterator 怎么使用?有什么特点?

  15. Iterator 和 ListIterator 有什么区别?

三、多线程

  1. 并行和并发有什么区别?

  2. 线程和进程的区别?

  3. 守护线程是什么?

  4. 创建线程有哪几种方式?

  5. 说一下 runnable 和 callable 有什么区别?

  6. 线程有哪些状态?

  7. sleep() 和 wait() 有什么区别?

  8. notify()和 notifyAll()有什么区别?

  9. 线程的 run()和 start()有什么区别?

  10. 创建线程池有哪几种方式?

  11. 线程池都有哪些状态?

  12. 线程池中 submit()和 execute()方法有什么区别?

  13. 在 java 程序中怎么保证多线程的运行安全?

  14. 多线程锁的升级原理是什么?

  15. 什么是死锁?

  16. 怎么防止死锁?

  17. ThreadLocal 是什么?

  18. 说一下 synchronized 底层实现原理?

  19. synchronized 和 volatile 的区别是什么?

  20. synchronized 和 Lock 有什么区别?

  21. synchronized 和 ReentrantLock 区别是什么?

  22. 说一下 atomic 的原理?

四、反射

  1. 什么是反射?

  2. 什么是 java 序列化?

  3. 动态代理是什么?有哪些应用?

  4. 怎么实现动态代理?

一、Java 基础

1. 面向对象和面向过程的区别

面向过程:

优点:性能比面向对象高,因为类调用时需要实例化,开销比较大,比较消耗资源;比如单片机、嵌入式开发、Linux/Unix等一般采用面向过程开发,性能是最重要的因素。

缺点:没有面向对象易维护、易复用、易扩展

面向对象:

优点:易维护、易复用、易扩展,由于面向对象有封装、继承、多态性的特性,可以设计出低耦合的系统,使系统更加灵活、更加易于维护

缺点:性能比面向过程低

2. Java语言有哪些特点?

1,简单易学;2,面向对象(封装,继承,多态);3,平台无关性(Java虚拟机实现平台无关性);4,可靠性;5,安全性;6,支持多线程(C++语言没有内置的多线程机制,因此必须调用操作系统的多线程功能来进行多线程程序设计,而Java语言却提供了多线程支持);7,支持网络编程并且很方便(Java语言诞生本身就是为简化网络编程设计的,因此Java语言不仅支持网络编程而且很方便);8,编译与解释并存;

3. 什么是字节码?采用字节码的最大好处是什么?什么Java是虚拟机?什么是Java程序的主类?应用程序和小程序的主类有何不同?

先看下java中的编译器和解释器:

Java中引入了虚拟机的概念,即在机器和编译程序之间加入了一层抽象的虚拟的机器。这台虚拟的机器在任何平台上都提供给编译程序一个的共同的接口。编译程序只需要面向虚拟机,生成虚拟机能够理解的代码,然后由解释器来将虚拟机代码转换为特定系统的机器码执行。在Java中,这种供虚拟机理解的代码叫做字节码(即扩展名为.class的文件),它不面向任何特定的处理器,只面向虚拟机。每一种平台的解释器是不同的,但是实现的虚拟机是相同的。Java源程序经过编译器编译后变成字节码,字节码由虚拟机解释执行,虚拟机将每一条要执行的字节码送给解释器,解释器将其翻译成特定机器上的机器码,然后在特定的机器上运行,这就是上面提到的Java的特点的编译与解释并存的解释。

Java源代码---->编译器---->jvm可执行的Java字节码(即虚拟指令)---->jvm---->jvm中解释器----->机器可执行的二进制机器码---->程序运行。

采用字节码的好处:

Java语言通过字节码的方式,在一定程度上解决了传统解释型语言执行效率低的问题,同时又保留了解释型语言可移植的特点。所以Java程序运行时比较高效,而且,由于字节码并不专对一种特定的机器,因此,Java程序无须重新编译便可在多种不同的计算机上运行。

什么是Java虚拟机

任何一种可以运行Java字节码的软件均可看成是Java的虚拟机(JVM)

  

什么是Java程序的主类?应用程序和小程序的主类有何不同?

  一个程序中可以有多个类,但只能有一个类是主类。在Java应用程序中,这个主类是指包含main()方法的类。而在Java小程序中,这个主类是一个继承自系统类Japplet或applet的子类。应用程序的主类不一定要求是public类,但小程序的主类要求必须是public类。主类是Java程序执行的入口点。

4. JDK 和 JRE 有什么区别?

JDK:Java Development Kit 的简称,java 开发工具包,提供了 java 的开发环境和运行环境。JRE:Java Runtime Environment 的简称,java 运行环境,为 java 的运行提供了所需环境。具体来说 JDK 其实包含了 JRE,同时还包含了编译 java 源码的编译器 javac,还包含了很多 java 程序调试和分析的工具。简单来说:如果你需要运行 java 程序,只需安装 JRE 就可以了,如果你需要编写 java 程序,需要安装 JDK。

5. == 和 equals 的区别是什么?

== 对于基本类型来说是值比较,对于引用类型来说是比较的是引用;而 equals 默认情况下是引用比较,只是很多类重新了 equals 方法,比如 String、Integer 等把它变成了值比较,所以一般情况下 equals 比较的是值是否相等。

6. 两个对象的 hashCode()相同,则 equals()也一定为 true,对吗?

不对,两个对象的 hashCode()相同,equals()不一定 true。代码解读:很显然“通话”和“重地”的 hashCode() 相同,然而 equals() 则为 false,因为在散列表中,hashCode()相等即两个键值对的哈希值相等,然而哈希值相等,并不一定能得出键值对相等。

7. final 在 java 中有什么作用?

final 修饰的类叫最终类,该类不能被继承。final 修饰的方法不能被重写。final 修饰的变量叫常量,常量必须初始化,初始化之后值就不能被修改。

8. java 中的 Math.round(-1.5) 等于多少?

等于 -1,因为在数轴上取值时,中间值(0.5)向右取整,所以正 0.5 是往上取整,负 0.5 是直接舍弃。

9. String 属于基础的数据类型吗?

String 不属于基础类型,基础类型有 8 种:byte、boolean、char、short、int、float、long、double,而 String 属于对象。

10. java 中操作字符串都有哪些类?它们之间有什么区别?

操作字符串的类有:String、StringBuffer、StringBuilder。String 和 StringBuffer、StringBuilder 的区别在于 String 声明的是不可变的对象,每次操作都会生成新的 String 对象,然后将指针指向新的 String 对象,而 StringBuffer、StringBuilder 可以在原有对象的基础上进行操作,所以在经常改变字符串内容的情况下最好不要使用 String。StringBuffer 和 StringBuilder 最大的区别在于,StringBuffer 是线程安全的,而 StringBuilder 是非线程安全的,但 StringBuilder 的性能却高于 StringBuffer,所以在单线程环境下推荐使用 StringBuilder,多线程环境下推荐使用 StringBuffer。

11. String str="i"与 String str=new String(“i”)一样吗?

不一样,因为内存的分配方式不一样。String str="i"的方式,java 虚拟机会将其分配到常量池中;而 String str=new String(“i”) 则会被分到堆内存中。

12. 如何将字符串反转?

使用 StringBuilder 或者 stringBuffer 的 reverse() 方法。

13. String 类的常用方法都有那些?

indexOf():返回指定字符的索引。charAt():返回指定索引处的字符。replace():字符串替换。trim():去除字符串两端空白。split():分割字符串,返回一个分割后的字符串数组。getBytes():返回字符串的 byte 类型数组。length():返回字符串长度。toLowerCase():将字符串转成小写字母。toUpperCase():将字符串转成大写字符。substring():截取字符串。equals():字符串比较。

14. 抽象类必须要有抽象方法吗?

不需要,抽象类不一定非要有抽象方法。普通类不能包含抽象方法,抽象类可以包含抽象方法。抽象类不能直接实例化,普通类可以直接实例化。

15. 抽象类能使用 final 修饰吗?

不能,定义抽象类就是让其他类继承的,如果定义为 final 该类就不能被继承,这样彼此就会产生矛盾,所以 final 不能修饰抽象类

16. 接口和抽象类有什么区别?

实现:抽象类的子类使用 extends 来继承;接口必须使用 implements 来实现接口。构造函数:抽象类可以有构造函数;接口不能有。main 方法:抽象类可以有 main 方法,并且我们能运行它;接口不能有 main 方法。实现数量:类可以实现很多个接口;但是只能继承一个抽象类。访问修饰符:接口中的方法默认使用 public 修饰;抽象类中的方法可以是任意访问修饰符。

17. java 中 IO 流分为几种?

按功能来分:输入流(input)、输出流(output)。按类型来分:字节流和字符流。字节流和字符流的区别是:字节流按 8 位传输以字节为单位输入输出数据,字符流按 16 位传输以字符为单位输入输出数据。

18. BIO、NIO、AIO 有什么区别?

BIO:Block IO 同步阻塞式 IO,就是我们平常使用的传统 IO,它的特点是模式简单使用方便,并发处理能力低。NIO:New IO 同步非阻塞 IO,是传统 IO 的升级,客户端和服务器端通过 Channel(通道)通讯,实现了多路复用。AIO:Asynchronous IO 是 NIO 的升级,也叫 NIO2,实现了异步非堵塞 IO ,异步 IO 的操作基于事件和回调机制。

19. Files的常用方法都有哪些?

Files.exists():检测文件路径是否存在。Files.createFile():创建文件。Files.createDirectory():创建文件夹。Files.delete():删除一个文件或目录。Files.copy():复制文件。Files.move():移动文件。Files.size():查看文件个数。Files.read():读取文件。Files.write():写入文件。

二、容器

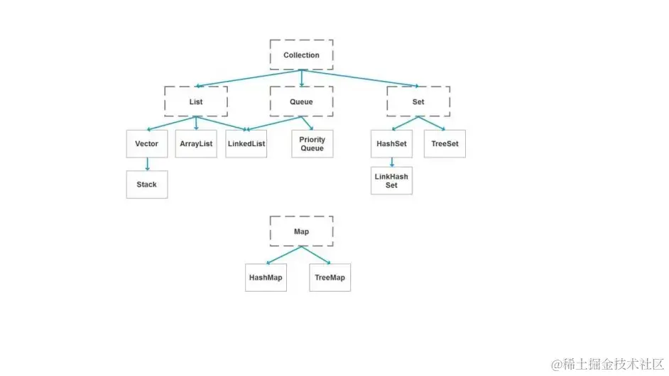
20. java 容器都有哪些?常用容器的图录:

image.png 21. Collection 和 Collections 有什么区别?

java.util.Collection 是一个集合接口(集合类的一个顶级接口)。它提供了对集合对象进行基本操作的通用接口方法。Collection接口在Java 类库中有很多具体的实现。Collection接口的意义是为各种具体的集合提供了最大化的统一操作方式,其直接继承接口有List与Set。Collections则是集合类的一个工具类/帮助类,其中提供了一系列静态方法,用于对集合中元素进行排序、搜索以及线程安全等各种操作。

22. List、Set、Map 之间的区别是什么?

image.png 23. HashMap 和 Hashtable 有什么区别?

hashMap去掉了HashTable 的contains方法,但是加上了containsValue()和containsKey()方法。hashTable同步的,而HashMap是非同步的,效率上逼hashTable要高。hashMap允许空键值,而hashTable不允许。

24. 如何决定使用 HashMap 还是 TreeMap?

对于在Map中插入、删除和定位元素这类操作,HashMap是最好的选择。然而,假如你需要对一个有序的key集合进行遍历,TreeMap是更好的选择。基于你的collection的大小,也许向HashMap中添加元素会更快,将map换为TreeMap进行有序key的遍历。

25. 说一下 HashMap 的实现原理?

HashMap概述: HashMap是基于哈希表的Map接口的非同步实现。此实现提供所有可选的映射操作,并允许使用null值和null键。此类不保证映射的顺序,特别是它不保证该顺序恒久不变。HashMap的数据结构: 在java编程语言中,最基本的结构就是两种,一个是数组,另外一个是模拟指针(引用),所有的数据结构都可以用这两个基本结构来构造的,HashMap也不例外。HashMap实际上是一个“链表散列”的数据结构,即数组和链表的结合体。HashSet底层由HashMap实现HashSet的值存放于HashMap的key上HashMap的value统一为PRESENT

26. ArrayList 和 LinkedList 的区别是什么?

最明显的区别是 ArrrayList底层的数据结构是数组,支持随机访问,而 LinkedList 的底层数据结构是双向循环链表,不支持随机访问。使用下标访问一个元素,ArrayList 的时间复杂度是 O(1),而 LinkedList 是 O(n)。

27. 如何实现数组和 List 之间的转换?

List转换成为数组:调用ArrayList的toArray方法。数组转换成为List:调用Arrays的asList方法。

28. ArrayList 和 Vector 的区别是什么?

Vector是同步的,而ArrayList不是。然而,如果你寻求在迭代的时候对列表进行改变,你应该使用CopyOnWriteArrayList。ArrayList比Vector快,它因为有同步,不会过载。ArrayList更加通用,因为我们可以使用Collections工具类轻易地获取同步列表和只读列表。

29. Array 和 ArrayList 有何区别?

Array可以容纳基本类型和对象,而ArrayList只能容纳对象。Array是指定大小的,而ArrayList大小是固定的。Array没有提供ArrayList那么多功能,比如addAll、removeAll和iterator等。

30. 在 Queue 中 poll()和 remove()有什么区别?

poll() 和 remove() 都是从队列中取出一个元素,但是 poll() 在获取元素失败的时候会返回空,但是 remove() 失败的时候会抛出异常。

31. 哪些集合类是线程安全的?

vector:就比arraylist多了个同步化机制(线程安全),因为效率较低,现在已经不太建议使用。在web应用中,特别是前台页面,往往效率(页面响应速度)是优先考虑的。statck:堆栈类,先进后出。hashtable:就比hashmap多了个线程安全。enumeration:枚举,相当于迭代器。

32. 迭代器 Iterator 是什么?

迭代器是一种设计模式,它是一个对象,它可以遍历并选择序列中的对象,而开发人员不需要了解该序列的底层结构。迭代器通常被称为“轻量级”对象,因为创建它的代价小。

33. Iterator 怎么使用?有什么特点?

(1) 使用方法iterator()要求容器返回一个Iterator。第一次调用Iterator的next()方法时,它返回序列的第一个元素。注意:iterator()方法是java.lang.Iterable接口,被Collection继承。(2) 使用next()获得序列中的下一个元素。(3) 使用hasNext()检查序列中是否还有元素。(4) 使用remove()将迭代器新返回的元素删除。Iterator是Java迭代器最简单的实现,为List设计的ListIterator具有更多的功能,它可以从两个方向遍历List,也可以从List中插入和删除元素。

34. Iterator 和 ListIterator 有什么区别?

Iterator可用来遍历Set和List集合,但是ListIterator只能用来遍历List。Iterator对集合只能是前向遍历,ListIterator既可以前向也可以后向。ListIterator实现了Iterator接口,并包含其他的功能,比如:增加元素,替换元素,获取前一个和后一个元素的索引,等等。

三、多线程

35. 并行和并发有什么区别?

并行是指两个或者多个事件在同一时刻发生;而并发是指两个或多个事件在同一时间间隔发生。并行是在不同实体上的多个事件,并发是在同一实体上的多个事件。在一台处理器上“同时”处理多个任务,在多台处理器上同时处理多个任务。如hadoop分布式集群。所以并发编程的目标是充分的利用处理器的每一个核,以达到最高的处理性能。

36. 线程和进程的区别?

简而言之,进程是程序运行和资源分配的基本单位,一个程序至少有一个进程,一个进程至少有一个线程。线程是进程的一个实体,是cpu调度和分派的基本单位,是比程序更小的能独立运行的基本单位。同一进程中的多个线程之间可以并发执行。

37. 守护线程是什么?

守护线程(即daemon thread),是个服务线程,准确地来说就是服务其他的线程。

38. 创建线程有哪几种方式?

①. 继承Thread类创建线程类②. 通过Runnable接口创建线程类③. 通过Callable和Future创建线程

39. 说一下 runnable 和 callable 有什么区别?

Runnable接口中的run()方法的返回值是void,它做的事情只是纯粹地去执行run()方法中的代码而已;Callable接口中的call()方法是有返回值的,是一个泛型,和Future、FutureTask配合可以用来获取异步执行的结果。

40. 线程有哪些状态?

线程通常都有五种状态,创建、就绪、运行、阻塞和死亡。

41. sleep() 和 wait() 有什么区别?

sleep():方法是线程类(Thread)的静态方法,让调用线程进入睡眠状态,让出执行机会给其他线程,等到休眠时间结束后,线程进入就绪状态和其他线程一起竞争cpu的执行时间。因为sleep() 是static静态的方法,他不能改变对象的机锁,当一个synchronized块中调用了sleep() 方法,线程虽然进入休眠,但是对象的机锁没有被释放,其他线程依然无法访问这个对象。wait():wait()是Object类的方法,当一个线程执行到wait方法时,它就进入到一个和该对象相关的等待池,同时释放对象的机锁,使得其他线程能够访问,可以通过notify,notifyAll方法来唤醒等待的线程。

42. notify()和 notifyAll()有什么区别?

如果线程调用了对象的 wait()方法,那么线程便会处于该对象的等待池中,等待池中的线程不会去竞争该对象的锁。当有线程调用了对象的 notifyAll()方法(唤醒所有 wait 线程)或 notify()方法(只随机唤醒一个 wait 线程),被唤醒的的线程便会进入该对象的锁池中,锁池中的线程会去竞争该对象锁。也就是说,调用了notify后只要一个线程会由等待池进入锁池,而notifyAll会将该对象等待池内的所有线程移动到锁池中,等待锁竞争。优先级高的线程竞争到对象锁的概率大,假若某线程没有竞争到该对象锁,它还会留在锁池中,唯有线程再次调用 wait()方法,它才会重新回到等待池中。而竞争到对象锁的线程则继续往下执行,直到执行完了 synchronized 代码块,它会释放掉该对象锁,这时锁池中的线程会继续竞争该对象锁。

43. 线程的 run()和 start()有什么区别?

start()方法来启动一个线程,真正实现了多线程运行。这时无需等待run方法体代码执行完毕,可以直接继续执行下面的代码; 这时此线程是处于就绪状态, 并没有运行。 然后通过此Thread类调用方法run()来完成其运行状态, 这里方法run()称为线程体,它包含了要执行的这个线程的内容, Run方法运行结束, 此线程终止。然后CPU再调度其它线程。run()方法是在本线程里的,只是线程里的一个函数,而不是多线程的。 如果直接调用run(),其实就相当于是调用了一个普通函数而已,直接待用run()方法必须等待run()方法执行完毕才能执行下面的代码,所以执行路径还是只有一条,根本就没有线程的特征,所以在多线程执行时要使用start()方法而不是run()方法。

44. 创建线程池有哪几种方式?

①. newFixedThreadPool(int nThreads)创建一个固定长度的线程池,每当提交一个任务就创建一个线程,直到达到线程池的最大数量,这时线程规模将不再变化,当线程发生未预期的错误而结束时,线程池会补充一个新的线程。

②. newCachedThreadPool()创建一个可缓存的线程池,如果线程池的规模超过了处理需求,将自动回收空闲线程,而当需求增加时,则可以自动添加新线程,线程池的规模不存在任何限制。

③. newSingleThreadExecutor()这是一个单线程的Executor,它创建单个工作线程来执行任务,如果这个线程异常结束,会创建一个新的来替代它;它的特点是能确保依照任务在队列中的顺序来串行执行。

④. newScheduledThreadPool(int corePoolSize)创建了一个固定长度的线程池,而且以延迟或定时的方式来执行任务,类似于Timer。

45. 线程池都有哪些状态?

线程池有5种状态:Running、ShutDown、Stop、Tidying、Terminated。线程池各个状态切换框架图:

image.png 46. 线程池中 submit()和 execute()方法有什么区别?

接收的参数不一样submit有返回值,而execute没有submit方便Exception处理

47. 在 java 程序中怎么保证多线程的运行安全?

线程安全在三个方面体现:原子性:提供互斥访问,同一时刻只能有一个线程对数据进行操作,(atomic,synchronized);可见性:一个线程对主内存的修改可以及时地被其他线程看到,(synchronized,volatile);有序性:一个线程观察其他线程中的指令执行顺序,由于指令重排序,该观察结果一般杂乱无序,(happens-before原则)。

48. 多线程锁的升级原理是什么?

在Java中,锁共有4种状态,级别从低到高依次为:无状态锁,偏向锁,轻量级锁和重量级锁状态,这几个状态会随着竞争情况逐渐升级。锁可以升级但不能降级。锁升级的图示过程:

image.png 49. 什么是死锁?

死锁是指两个或两个以上的进程在执行过程中,由于竞争资源或者由于彼此通信而造成的一种阻塞的现象,若无外力作用,它们都将无法推进下去。

50. 怎么防止死锁?

死锁的四个必要条件:互斥条件:进程对所分配到的资源不允许其他进程进行访问,若其他进程访问该资源,只能等待,直至占有该资源的进程使用完成后释放该资源请求和保持条件:进程获得一定的资源之后,又对其他资源发出请求,但是该资源可能被其他进程占有,此事请求阻塞,但又对自己获得的资源保持不放不可剥夺条件:是指进程已获得的资源,在未完成使用之前,不可被剥夺,只能在使用完后自己释放环路等待条件:是指进程发生死锁后,若干进程之间形成一种头尾相接的循环等待资源关系

51. ThreadLocal 是什么?

有哪些使用场景?线程局部变量是局限于线程内部的变量,属于线程自身所有,不在多个线程间共享。Java提供ThreadLocal类来支持线程局部变量,是一种实现线程安全的方式。但是在管理环境下(如 web 服务器)使用线程局部变量的时候要特别小心,在这种情况下,工作线程的生命周期比任何应用变量的生命周期都要长。任何线程局部变量一旦在工作完成后没有释放,Java 应用就存在内存泄露的风险。

52. 说一下 synchronized 底层实现原理?

synchronized可以保证方法或者代码块在运行时,同一时刻只有一个方法可以进入到临界区,同时它还可以保证共享变量的内存可见性。Java中每一个对象都可以作为锁,这是synchronized实现同步的基础:普通同步方法,锁是当前实例对象静态同步方法,锁是当前类的class对象同步方法块,锁是括号里面的对象

53. synchronized 和 volatile 的区别是什么?

volatile本质是在告诉jvm当前变量在寄存器(工作内存)中的值是不确定的,需要从主存中读取; synchronized则是锁定当前变量,只有当前线程可以访问该变量,其他线程被阻塞住。volatile仅能使用在变量级别;synchronized则可以使用在变量、方法、和类级别的。volatile仅能实现变量的修改可见性,不能保证原子性;而synchronized则可以保证变量的修改可见性和原子性。volatile不会造成线程的阻塞;synchronized可能会造成线程的阻塞。volatile标记的变量不会被编译器优化;synchronized标记的变量可以被编译器优化。

54. synchronized 和 Lock 有什么区别?

首先synchronized是java内置关键字,在jvm层面,Lock是个java类;synchronized无法判断是否获取锁的状态,Lock可以判断是否获取到锁;synchronized会自动释放锁(a 线程执行完同步代码会释放锁 ;b 线程执行过程中发生异常会释放锁),Lock需在finally中手工释放锁(unlock()方法释放锁),否则容易造成线程死锁;用synchronized关键字的两个线程1和线程2,如果当前线程1获得锁,线程2线程等待。如果线程1阻塞,线程2则会一直等待下去,而Lock锁就不一定会等待下去,如果尝试获取不到锁,线程可以不用一直等待就结束了;synchronized的锁可重入、不可中断、非公平,而Lock锁可重入、可判断、可公平(两者皆可);Lock锁适合大量同步的代码的同步问题,synchronized锁适合代码少量的同步问题。

55. synchronized 和 ReentrantLock 区别是什么?

synchronized是和if、else、for、while一样的关键字,ReentrantLock是类,这是二者的本质区别。ReentrantLock可以对获取锁的等待时间进行设置,这样就避免了死锁ReentrantLock可以获取各种锁的信息ReentrantLock可以灵活地实现多路通知另外,二者的锁机制其实也是不一样的:ReentrantLock底层调用的是Unsafe的park方法加锁,synchronized操作的应该是对象头中mark word。

56. 说一下 atomic 的原理?

Atomic包中的类基本的特性就是在多线程环境下,当有多个线程同时对单个(包括基本类型及引用类型)变量进行操作时,具有排他性,即当多个线程同时对该变量的值进行更新时,仅有一个线程能成功,而未成功的线程可以向自旋锁一样,继续尝试,一直等到执行成功。 四、反射

57. 什么是反射?

反射主要是指程序可以访问、检测和修改它本身状态或行为的一种能力Java反射:在Java运行时环境中,对于任意一个类,能否知道这个类有哪些属性和方法?对于任意一个对象,能否调用它的任意一个方法Java反射机制主要提供了以下功能:在运行时判断任意一个对象所属的类。在运行时构造任意一个类的对象。在运行时判断任意一个类所具有的成员变量和方法。在运行时调用任意一个对象的方法。

58. 什么是 java 序列化?

什么情况下需要序列化?简单说就是为了保存在内存中的各种对象的状态(也就是实例变量,不是方法),并且可以把保存的对象状态再读出来。虽然你可以用你自己的各种各样的方法来保存object states,但是Java给你提供一种应该比你自己好的保存对象状态的机制,那就是序列化。什么情况下需要序列化:a)当你想把的内存中的对象状态保存到一个文件中或者数据库中时候;b)当你想用套接字在网络上传送对象的时候;c)当你想通过RMI传输对象的时候;

59. 动态代理是什么?有哪些应用?

动态代理:当想要给实现了某个接口的类中的方法,加一些额外的处理。比如说加日志,加事务等。动态代理的应用:Spring的AOP加事务加权限加日志

60. 怎么实现动态代理?

首先必须定义一个接口,还要有一个InvocationHandler(将实现接口的类的对象传递给它)处理类。再有一个工具类Proxy(习惯性将其称为代理类,因为调用他的newInstance()可以产生代理对象,其实他只是一个产生代理对象的工具类)。利用到InvocationHandler,拼接代理类源码,将其编译生成代理类的二进制码,利用加载器加载,并将其实例化产生代理对象,最后返回。

以上就是这篇文章的全部内容,本次整理的题集比较基础,适合Java初学者用来巩固基础,同时这些也都是必备的知识,如果在面试的时候被考到可不能在这些题目上露怯。想要更加系统学习Java技术的同学也可以观看教学视频继续学习。