Python接口自动化,logging日志

244 阅读6分钟

本文主要介绍日志的相关概念和日志模块的操作流程。

日志介绍

01 为什么需要日志?

代码需要经历不同的阶段,如开发、调试、审查、测试或在线。您在开发过程中想要打印的信息类型可能与在线后想要查看的信息类型完全不同。也就是说,在“测试”过程中,您可能只希望看到警告和错误消息,但在“调试”过程中,您可能还希望看到与调试相关的信息。

如果要打印出使用的模块和代码的运行时间,很容易让代码混淆。使用日志模块,这些问题可以很容易地解决。

02 什么是日志?

日志用于记录系统运行时的信息。它也被称为记录事件的日志。

03 日志的用途是什么?

日志的基本用途如下:

记录程序运行过程中的错误,便于跟踪定位问题,降低调试维护成本;

日志可以还原整个程序的执行过程,了解程序的整体状态。

对于用户行为分析和数据统计,知道信息来自哪个模块;

在设计测试框架时,还可以通过设计日志记录框架的整个测试过程。

04 日志的级别分为哪些?

常见的日志级别如下:

DEBUG: Debug级别(Value=10),打印非常详细的日志信息,通常只在调试时使用,比如算法中每个循环的中间状态;


INFO:信息级(Value=20),打印一般日志信息,突出程序运行过程,主要用于处理请求或状态变化等日常事务;


WARNING:警告级别(Value=30),打印警告日志信息,表示会出现潜在的错误情况,如一些意外情况或未来可能发生的情况,一般不会影响软件的正常效用,如用户登录密码错误;


ERROR:错误级别(值=40),打印错误异常信息。这一级别的错误可能会导致系统的某些功能无法正常工作,如IO操作失败或连接问题;


CRITICAL:严重错误(Value=50),严重错误,可能导致系统无法继续运行,如内存耗尽,磁盘空间空,很少使用;

05 日志功能的实现

几乎所有的开发语言都会有内置的日志相关功能,或者会有优秀的第三方库提供日志操作功能,比如log4j、log4php等等。它们功能强大且易于使用。Python本身也为日志记录提供了一个标准的库模块。

Logging模块

01 logging模块介绍

日志模块是Python内置的标准模块,主要用于输出运行日志,可以设置输出日志的级别、日志保存路径、日志文件回滚等。

02 logging模块优势

与打印相比,它具有以下优点:

日志级别可以在日志模块中设置,通过在不同版本的relase(如开发环境、生产环境)上设置不同的输出级别来记录相应的日志,这样只输出重要的信息,不会显示大量的调试信息;

print的输出信息会输出到标准输出流,严重影响开发者从标准输出查看其他数据,而日志模块则更加灵活,可以将输出设置到任意位置,比如写入文件、写入远程服务器等。

日志模块具有灵活的配置和格式化功能,如配置和输出当前模块信息、运行时间等。由开发人员决定在哪里以及如何输出信息,这比打印字符串格式更加方便易用。

\

03 logging日志框架的组成

  • Logger:日志,它向应用程序公开函数,并根据记录器和过滤器级别决定哪些日志是有效的。
  • LogRecord :日志记录器,将日志传输到相应的处理器进行处理。
  • Handler :将日志记录(由记录器生成)发送到适当目的地的处理器。
  • Filter :过滤器提供更好的粒度控制,可以决定输出哪些日志记录。
  • Formatter:格式化程序,它指示最终输出中日志记录的布局。

04 logging函数中的具体参数

  • filename:指定的文件名创建FiledHandler,这样日志会被存储在指定的文件中;
  • filemode:文件打开方式,在指定了filename时使用这个参数,默认值为“w”还可指定为“a”;
  • format:指定handler使用的日志显示格式;
  • datefmt:指定日期时间格式;
  • level:设置rootlogger的日志级别;
  • stream:用指定的stream创建StreamHandler;

05 简单的日志示例

让我们尝试输出具有不同日志级别的日志记录:

import logging
logging.debug("This is a debug log.")
logging.info("This is a info log.")
logging.warning("This is a warning log.")
logging.error("This is a error log.")
logging.critical("This is a critical log.")

输出结果为:

WARNING:root:This is a warning log.
ERROR:root:This is a error log.
CRITICAL:root:This is a critical log.

为什么debug、info级别日志没输出呢?logging模块提供的默认的日志级别是WARNING,所以只输出了WARNING及以上的日志级别。

输出内容格式说明:日志级别:日志器名称:日志内容, 如果未自定义日志器名称,默认是root。

以下是源码:

def getLogger(name=None):
"""
Return a logger with the specified name, creating it if necessary.
If no name is specified, return the root logger.
"""
if name:
return Logger.manager.getLogger(name)
else:
return root

06 自定义logger日志

设置日志收集器及级别:

定义一个日志收集器\

logger = logging.getLogger('ITester')\

设置收集器的级别,不设定的话,默认收集warning及以上级别的日志\

logger.setLevel('DEBUG')

设置日志格式:

fmt =logging.Formatter('%(filename)s-%(lineno)d-%(asctime)s-%(levelname)s-%(message)s')

常见的日志输出格式:

设置日志处理器-输出到文件:

输出到文件\

file_handler = logging.FileHandler('../log/mylog.txt')\

设置日志处理器级别\

file_handler.setLevel("DEBUG")\

处理器按指定格式输出日志\

file_handler.setFormatter(fmt)

在项目下新建一个文件夹log,在文件夹下新建文件mylog.txt用于存放日志。

设置日志处理器-输出到控制台:

输出到控制台\

ch = logging.StreamHandler()\

设置日志处理器级别\

ch.setLevel("DEBUG")\

处理器按指定格式输出日志\

ch.setFormatter(fmt)

收集器和处理器对接,指定输出渠道:

日志输出到文件\

logger.addHandler(file_handler)\

日志输出到控制台\

logger.addHandler(ch)

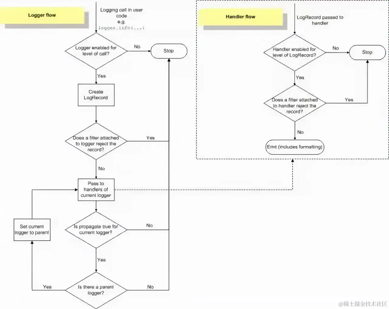
logger日志大致流程图,如下:

我们将以上独立的介绍糅合到一起,测试功能是否正常。在common目录下,新建文件logger_handler.py。

import logging
\

定义一个日志收集器\

logger = logging.getLogger('ITester')
\

设置收集器的级别,不设定的话,默认收集warning及以上级别的日志\

logger.setLevel('DEBUG')
\

设置日志格式\

fmt =logging.Formatter('%(filename)s-%(lineno)d-%(asctime)s-%(levelname)s-%(message)s')
\

设置日志处理器-输出到文件\

file_handler = logging.FileHandler('../log/mylog.txt')
\

设置日志处理器级别\

file_handler.setLevel("DEBUG")
\

处理器按指定格式输出日志\

file_handler.setFormatter(fmt)
\

输出到控制台\

ch = logging.StreamHandler()\

设置日志处理器级别\

ch.setLevel("DEBUG")\

处理器按指定格式输出日志\

ch.setFormatter(fmt)
\

收集器和处理器对接,指定输出渠道\

日志输出到文件\

logger.addHandler(file_handler)\

日志输出到控制台\

logger.addHandler(ch)

if name == 'main':
logger.debug('自定义的debug日志')
logger.info('自定义的info日志')
logger.warning('自定义的warning日志')
logger.error('自定义的error日志')
logger.critical('自定义的critical日志')

控制台输出效果:

文件输出效果:

请点击输入图片描述(最多18字)