基于涂鸦智能开发的墨水屏座位管理器

621 阅读6分钟

【三明治开发玩转开源智能产品,期待和更多有相同兴趣的同学一起交流、讨论。也可进入 三明治开发社区 我们已分享了将近20款智能产品开源方案和多篇技术文档,还有更多内容持续更新】

随着互联网连接技术的日益普及,以及大众环保意识增强,电子纸显示市场不断发展,墨水屏的应用场景也越来越多。墨水屏座位管理器方案具体功耗低,多节点管控,信息实时同步等特点,可应用于智慧办公,智慧零售,智慧商超等众多场景。本篇将会从墨水屏座位管理器硬件方案和嵌入式功能实现来带大家了解墨水屏座位管理器方案。

一.硬件方案

  1. 硬件架构方案

image.png

  1. 主控板

主控板选择由涂鸦智能出品的TYDE-ZTU-MCU-L431三明治开发板。

  • 主控芯片

TYDE-ZTU-MCU-L431的主控芯片选用STM32L431CCT6。这是一款基于Arm Cortex -M4 32位RISC核心的超低功耗微控制器,工作频率可达80 MHz。Cortex-M4核心具有浮点单元(FPU)单精度,支持所有Arm®单精度数据处理指令和数据类型。

  • 通讯模组

通讯模组的功能是获取IoT平台下发的数据信息,并将该信息传递给主控MCU,MCU也可以也通过通信模组,将数据上报到云端。由于本次有低功耗的需求,建议开发者选择一些支持低功耗模式的模组,比如Bluetooth LE,Zigbee等,并且根据所选模组,适当修改一下电路。

  • 供电方式

开发板具有两种供电方式,分别是USB和电池供电,且两种供电方式只能二选一。

方式一:USB供电:USB提供的5V电压,一部分给U1 CH340C串口芯片供电,另外一部分通过U3 BL1117 LDO,将5V电压转化为3.3V电压,给单片机和模组供电。

方式二:纽扣电池供电:选用一颗CR2450扣式纽扣电池,通过D2二极管,直接给单片机和模组供电。

2. 功能板

功能板主要有两个核心器件,一个是字库芯片,它可以为开发者提供所需中文、英文或者数字的像素数组,另一个为墨水屏,将像素数组的数据写入墨水屏后,墨水屏即可显示开发者想要的画面。字库芯片和墨水屏使用的都是SPI接口。

  • 字库芯片

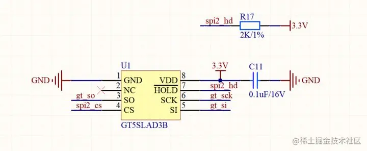
本方案采用GT5SLAD3B-FA 标准矢量字库芯片,当然开发者也可以选用其他字库芯片。

字库芯片GT5SLAD3B-FA应用原理图:

image.png

  • 墨水屏

墨水屏的原理很简单,电子墨水屏是由许多电子墨水组成,电子墨水可以看成一个个胶囊的样子。每一个胶囊里面有液体电荷,其中正电荷染白色,负电荷染黑色。当我们在一侧给予正负电压,带有电荷的液体就会被分别吸引和排斥。这样,每一个像素点就可以显示白色或者黑色了。

墨水屏操作流程:

image.png

3. 整机搭建

image.png 二. 嵌入式功能实现

1.功能需求

功能描述详细说明
屏幕显示1.座位号 2.座位状态 3.提醒信息 4.二维码
复位按键长按3秒,设备重新配网
信息下发正常情况显示:“预定”/“无预定”;异常情况显示:“暂不开放”
预约信息记录后台记录近30天座位占用情况
低电量报警设备电量低于10%时,上报信息至管理端(云端)

2.墨水屏显示

需要在完成墨水屏初始化后在主程序中调用显示函数。屏幕在支持显示文字的同时也支持显示图片,可以用取模软件把图片里的像素点放进picture.h文件中,需要注意的是输出图片大小不能超过屏幕尺寸。

屏幕显示完成后调用局刷与全刷函数可以实现屏幕的局部刷新与全局刷新,需要注意屏幕每次刷新完后需要进入休眠模式,否则会对设备的整机功耗有很大影响。

  • 字库芯片

使用字库芯片时,用户只用知道字符的内码,就可以计算出该字符点阵在芯片中的地址,然后就可从该地址连续读出点阵信息用于显示。

  • 设备配网

1) 网关配网

由于墨水屏需要连接到涂鸦智能平台,依靠平台来实现自动化、App端操控、以及设备之间的相互联动,所以需要有一个zigbee网关来帮助设备连接上智能平台。zigbee网关的作用就是负责连接智能平台,间接的把zigbee设备接入我们的智能平台,确保手机和zigbee网关处于同一个Wi-Fi网络,以保证手机与智能网关之间的有效连接。

2) Zigbee模组配网

zigbee网关配网成功后,可以在网关里添加子设备。依据涂鸦智能App首页配网提示操作子设备配网,配网成功后就可以在涂鸦智能App上进行调试了。

  • DP数据链路处理

这次墨水屏方案定义显示的内容包括座位信息和预约信息

  1. 座位信息更新

座位信息更新方式是由调试面板下发dp , MCU在接收指令后回复并执行对应操作。

其中座位信息包括,座位编号、座位二维码。

1) 预约信息更新

预约信息更新包括新增和删除,需要注意的是信息更新的前提是设备已经从服务而

2)电量报警

当设备电池电量低于10%时将低电量状态上报至后端。

3)功耗调试

为了满足墨水屏方案低功耗需求,方案设计MCU和模组的唤醒逻辑如下:

image.png

四.整机演示

  • 整机搭建图

image.png

以上就是墨水屏座位管理器嵌入式功能实现的所有内容,如果你这对墨水屏相关应用场景实践感兴趣,可以进入三明治开发社区 获取墨水屏详细开发步骤和开源代码,如果在开发过程中遇到任何问题,欢迎留言交流。

上期精彩回顾聊一聊PM2.5的危害和传感器的工作原理 - 掘金 (juejin.cn)

企业微信截图_16258179351799.png