一站到底!阿里新产架构进阶宝典限时开源,架构不止于思维

127 阅读5分钟

前言

关于程序员如何成长这个问题在网上一直备受争论,可能有些人都会觉得Java程序员未来的路线无非就是︰一直往上爬,爬不动了就洗手不干了。目前的状态就是在公司不停地复制粘贴,再复制再粘贴的过程,基本上没机会去设计整个(部分)系统,也不会去设计数据库,要么就是系统就百八十人在用,也不考虑性能,代码堆完就OK了。每天的工作一样,基本上都在混日子,想跳槽跳出去工资也涨不了多少,年纪轻轻地就处于养老状态了。

如何改变?

显然要是像上面说的一直处于温水煮青蛙的状态肯定是“废”了的。大家可能都听过这样一句话:不想成为架构师的程序员不是好程序员!我们都有一个共同的梦想——成为更棒的程序员,但是**如何做?如何学习和精进自己的技术?如何做业务分析和架构设计?如何做技术管理?**不要慌,互联网雷锋(小编我)下面就通过前些时间从阿里大牛手上费好大力气扒来的阿里内部强推的架构进阶宝典来与大家聊一聊如何成为一个架构师。

一站到底!阿里新产架构进阶宝典限时开源,架构不止于思维

由于篇幅限制这个阿里架构进阶宝典包含三份文档,就只能以截图主要内容展示出来了,需要的朋友帮忙评论+转发,关注我之后

**点击这里,获得文档领取方式**

第一份文档

这份文档应该可以成为大家的案头手册,读了这份文档,相当于同老一代程序员深入交谈,他们也把自己的酸甜苦辣、成功与挫折、心得与秘密悄悄地告诉了你。这不仅仅能建立你的大局观,也让你有机会有赢在起跑线上。

第1篇 技术精进

介绍程序员的技能成长路径,介绍如何通过学习来加速成长,并讲解非常重要的业务分析和设计知识;

  • 程序员的技能与成长
  • 加速成长与学会学习
  • 业务分析与设计

一站到底!阿里新产架构进阶宝典限时开源,架构不止于思维

第2篇 架构修炼

详细介绍了架构修炼中的必备架构思维模式、架构设计过程,还通过真实案例剖析了架构设计的核心要素及关注点,以及如何通过架构设计来把控质量和风险;

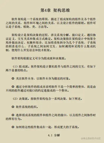
  • 架构思维

一站到底!阿里新产架构进阶宝典限时开源,架构不止于思维

  • 架构设计

一站到底!阿里新产架构进阶宝典限时开源,架构不止于思维

第3篇 管理探秘

总结了做技术管理的诀窍,揭秘如何从准备做技术管理到实现自我管理再到实现团队管理。

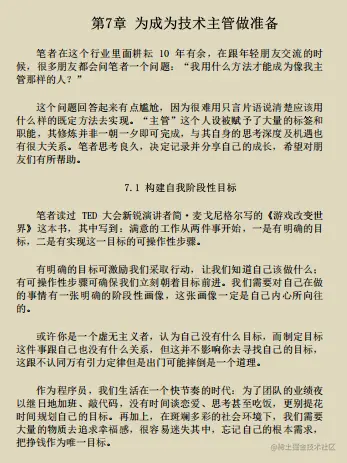
  • 为成为技术主管做准备

一站到底!阿里新产架构进阶宝典限时开源,架构不止于思维

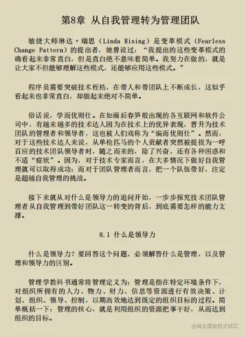
  • 从自我管理转为管理团队

一站到底!阿里新产架构进阶宝典限时开源,架构不止于思维

第二份文档

这份文档不但通过真实案例讲解架构设计流程和经验,还总结了丰富的架构师工作原则和技巧,尤其适合广大程序员进阶学习。同时也适合产品经理,测试人员、运维人员和其他行业从业者深入理解软件架构设计工作。

第一部分 软件架构导论

介绍软件架构的基础知识和架构师必备的设计思维。

一站到底!阿里新产架构进阶宝典限时开源,架构不止于思维

一站到底!阿里新产架构进阶宝典限时开源,架构不止于思维

一站到底!阿里新产架构进阶宝典限时开源,架构不止于思维

第二部分 架构设计原理

讲解架构师需要掌握的核心技能和知识。

一站到底!阿里新产架构进阶宝典限时开源,架构不止于思维

一站到底!阿里新产架构进阶宝典限时开源,架构不止于思维

一站到底!阿里新产架构进阶宝典限时开源,架构不止于思维

第三部分 架构师的工具箱

讨论系列实用的架构设计方法。世上没有万能钥匙, 每位软件工程师都有自己的一套经验。方法、技术。第三部分将介绍我自己的经验。方法。技术。

一站到底!阿里新产架构进阶宝典限时开源,架构不止于思维

一站到底!阿里新产架构进阶宝典限时开源,架构不止于思维

一站到底!阿里新产架构进阶宝典限时开源,架构不止于思维

由于篇幅限制这个阿里架构进阶宝典包含三份文档,就只能以截图主要内容展示出来了,需要的朋友帮忙评论+转发,关注我之后

**点击这里,获得文档领取方式**

第三份文档

这份文档内容分为软件架构理论、软件架构高级技能、软件架构综合技能以及软件架构创新四大部分。非常适合软件工程师、架构师以及有志于成为软件架构师其他软件从业人员自学使用。

第一部分是第1、 2章,介绍了软件架构师练就的方法、软件架构设计模式、软件架构开发模型、软件架构模式、软件架构思维、软件架构编程思想以及软件架构设计原则等,为软件架构设计的基本理论;

一站到底!阿里新产架构进阶宝典限时开源,架构不止于思维

第二部分是第3-5章,介绍了软件架构师必备的工具体系、Java机制技能要点专题、Java后台技术栈技能要点专题以及8志架构设计、安全架构设计、权限架构设计、验证架构设计、异常架构设计、消息架构设计、阻塞架构设计、数据字典架构设计Java 八大核心架构设计体系,为软件架构设计的高级技能体系;

一站到底!阿里新产架构进阶宝典限时开源,架构不止于思维

第三部分是第6~13章,以Spring技术为脉络,介绍了JavaWeb、 SpringMVC、 Spring Itegation.Spring Boot、 SOAP WebService 、REST WebSerice以及框架测试等架构设计相关的核心技术,为软件架构设计与实现相关的综合技能体系;

一站到底!阿里新产架构进阶宝典限时开源,架构不止于思维

一站到底!阿里新产架构进阶宝典限时开源,架构不止于思维

第四部分是第14、15章,以开源框架以及自动化代码生成工具开发为中心,启发读者的创新思维,为软件架构的创新技能体系。

一站到底!阿里新产架构进阶宝典限时开源,架构不止于思维

内容一览

一站到底!阿里新产架构进阶宝典限时开源,架构不止于思维

一站到底!阿里新产架构进阶宝典限时开源,架构不止于思维

一站到底!阿里新产架构进阶宝典限时开源,架构不止于思维

一站到底!阿里新产架构进阶宝典限时开源,架构不止于思维

写在最后

每个人的成长都是不断打怪升级的过程,既要掌握技术和工具,又要学习方法和理论、积累实战经验,更要思考和沉淀。**先进技术只是工具,最终目标是解决问题。**所有程序员都有成为架构师的潜力,只要掌握了架构师的思维方式和工作方法,你也能成长为架构师。**如果你还不知道如何培养架构思维,不知道要成为架构师需要往哪一个方向去努力,那么这份阿里架构进阶宝典一定能帮到你。**需要的朋友只需要评论+转发,关注我之后**点击这里,获得文档领取方式**